- 易迪拓培训,专注于微波、射频、天线设计工程师的培养
SLIC充电泵(08-100)
最初,普通老式电话业务(POTS)设计用于在客户端和局端(CO)之间传输纯语音数据。然而,例如非对称数字用户线路(ADSL)的宽带调制解调器已经不用将POTS与CO连接。现在这些调制解调器可以通过许多可能位于CO的其他功能来运作。
除了可通过“双绞线”线路为住宅小区提供高速数据通信以外,调制解调器还必须要具有传统的电话功能,主要包括为多个电话响铃提供电力以及生成摘机(打电话)环路电流。几种负载状态的存在,是为了使电话正常运行。电话可能处于等待响铃的挂机状态或处于通话状态的摘机状态,这两种状态都需要一个独立的电源电压。也可能会出现多条电话线路的情况,因此就需要这样一个条件—调制解调器必须能够为处于摘机和挂机状态的电话提供电力,本文中所描述的电源(由3.3V输入源驱动),就是一款可为两条电话线路提供挂机和摘机状态电力的解决方案。
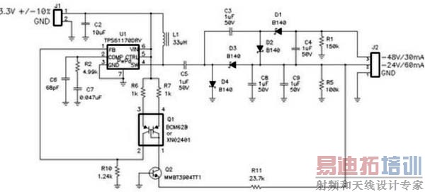
图1显示了用户线路接口卡(SLIC)电源。该电路可提供-24V和-48V的输出电压,其可以被加载到任何总功率为1.5W或更低的应用组合中。该电路设计旨在应对摘机状态(两部电话均处于通话中)下-24V输出端上高达60mA的负载以及挂机状态(两部电话均处于响铃状态)下-48V输出端上30mA的负载。如果两部电话均处于使用状态,那么两个输出端可能会同时存在负载。通常,当一个电话处于使用状态时,仅有一种输出端存在负载。

图1 升压转换器/充电泵电路
在这个特殊的例子中,我们使用了TPS61170升压转换器控制器,该器件具有集成的N沟通FET和电流模式控制功能。这种内部FET专门设计用于在1.2MHz时对1.2A进行开关。当内部FET(其用于SW引脚和接地之间的连接)接通时,就会在电感中形成电流。当内部FET被控制器关闭时,电流会继续流出电感,从而迫使电感的电压发生极性的改变。这样就会将SW引脚处的电压升压至高于输入电压,从而通过D4到接地为C5充电。C5充电可达大约24.5V。
[p] 
图2 充电泵波形较好地叠加在一起
图2中顶部波形显示了SW引脚上的开关波形。当内部FET在下一个开关周期中再次开启时,C5的正极侧(positiveside)接地。由于C5两端的电荷在SW引脚为正,这就迫使D4的阳极变为-24.5V。二极管D4被反向偏置,同时二极管D3通过负载传导,将输出电容器C8和C9充电至-24V。该-24V输出由控制器和反馈网络对其进行调节。-48V输出被钳位控制在-24V输出加上电容器C3和D1两端的电压范围。
在通过D4到接地对C5进行充电的间隔期间,通过D2将C3充电至24V。之所以会出现这种情况,是由于C3被D4和D2钳位控制在了-24V输出。当控制器的内部FET开启时,D1将-48V输出钳位控制在了C3与C5的电压之和。组件C3/D1/D2起到一个倍压器的作用,从而使-48V输出等于两倍调节过的-24V输出。-48V输出仅随二极管D1和D2电压的变化而变化。图2中还显示了D4和D2阳极上出现的开关电压。
需要引起注意的有关该电路的一个方面是,用来对-24V输出进行调节的反馈电路。流经R11的电流由反馈电路两端的电压(为-24V和Q2的发射极电压(-0.5V))设定。电流(不依赖于输入电压)是由R7和来自输入电压的Q1提供。Q1被配置为一个电流镜,其使得R7和R6中的电流相等。R6中的电流通过R10流至接地,从而产生了一个被调节至可反射实际-24V的输出电压。必须对R10的值进行设置,这样就可以使其电压在调节期间与调节过的控制器的内部FB电压(1.229V)相等。
R10的值为:
![]()
R11的值留给设计人员来确定,但一般而言对它的设置是要能够保持功率损耗最小化。电阻器R6和R7应具有相同的值。
R6和R7的最大值为:

其中,Vsat为Q1最低的期望发射极-集电极电压,VBE2为Q2的基极-发射极电压。
图3显示了3.3V输入应用之后的输出电压。由于-48V输出跟踪在大约两倍调节电压上,因此-24V输出上升至稳压状态。一旦处于稳压状态时,-24V输出就随负载发生少许变化。

图3 -24V和-48V电源的受控关断
在所有负载状态下,-48V输出电压变化低于±1.5%。较好的电压交叉调节归因于钳位控制的充电泵工作特性。在-24V输出端上引起误差的最大原因是随负载变化的二极管电压降,以及Q2基极-发射极结的变化和控制器的内部电压基准。-24V输出情况下输出纹波电压为50mVp-p,-48V输出时纹波电压为200mVp-p。1W负载的效率在72%时达到峰值。引起损耗的关键原因是内部MOSFET的传导损耗和开关损耗。
图4显示了原型电路。整个SLIC电路占用了不到一平方英寸的电路板面积。该控制器采用6引脚、2×2mmQFN封装。该设计有赖于一个标准的单绕组电感而非较大的定制变压器或双绕组电感,以实现较小的电路板占用面积。

图4 电路占用了不到一平方英寸的电路板面积
这种方法成本很低。该设计的最大输出功率受内部FET的电流极限限制。使用一个更高的输入电压和大电感值降低了FET峰值电流,从而提高了可以实现的最大输出功率。然而,对于较低的输入电压而言,该电路是一款实用且经济的解决方案。
射频工程师养成培训教程套装,助您快速成为一名优秀射频工程师...

