- 易迪拓培训,专注于微波、射频、天线设计工程师的培养
正确选择电源的IC(07-100)
正确选择电源的集成电路(IC)表面上看似易如反掌。然而,随着需要多电源电压轨的消费类电子产品的推出,这项工作变得愈发复杂。当选择实际工作中所需的IC时,必须考虑成本、解决方案的外形尺寸、电源、占空比以及所需的输出功率等诸多因素。另外,必须根据重要性和相应选择的电源,对这些因素进行排序。在本文中,我们将确定图1所示电源的最佳解决方案。

示例应用中采用的是便携式电源,同时要求最大程度地降低功耗以及减小封装尺寸、并由一块单体锂离子电池供电(12V供电电源对其进行不间断充电)。我们想最大限度的降低成本,但是,这种成本的降低只能以牺牲空间的方式为代价,而空间是最重要的要求条件。其次,就是最大限度的提高效率来延长电池的使用寿命。
选择最佳的拓扑结构
[p]首先,我们要检查各电源轨的功率要求,以确定应采用何种DC/DC转换器(如感应式转换开关、线性调节器或充电泵)。
通常情况下,感应式转换开关是获取最高效率的最佳选择。而感应式转换开关电路需要一个转换组件、一个整流器、一个电感器以及若干输入和输出电容器。在很多应用中,可通过选用IC转换组件和整流器均可实现器件的高度集成以此来缩小解决方案的尺寸。而且,上述电路的效率通常介于80%至96%之间,具体数值要视负载情况而定。由于电感器的尺寸所致,因此开关转换器通常需要更大的空间,而且其价格一般也比较昂贵。另外,由于转换的存在,开关转换器也会从电感器和输出端的噪声中产生电磁干扰(EMI)辐射。
低压降线性调节器(LDO)通过降低旁路组件两端的输入电压来降低直流电压。这种拓扑结构的优点在于只需配置三种部件(旁路组件、输入/输出电容器)。 通常来说,LDO比较便宜,而且产生的噪声比感应式转换开关低得多。由于该器件的输入电流和负载电流相同,因此采用该解决方案的效率等同于输出/输入电压的比值。然而,该方案的不足之处就是当输入/输出电压的比值较大时,则其效率较低。而且,所有的功率都被旁路组件消耗掉了,这也就是说,对于输入/输出差额悬殊的大电流应用而言,LDO并非是上佳之选。因为在大功率的应用中,需要配置散热装置,所以这将增大解决方案的尺寸。
充电泵通过采用“快速”电容器(作为存储组件)来提高/降低直流电压或改变其极性,同时采用内部开关来连接电容器,使其能够进行所需的DC/DC转换。一般而言,充电泵要比感应式转换开关的成本低,而且不会产生电磁干扰。但是,充电泵的输出纹波通常比感应式转换开关大,充电泵在输出功率方面也受到限制。同时,其瞬态响应受到快速电容器充电速率的限制。另外,在输入电压和输出电压相当的应用中,充电泵的效率通常相当低。于是,为了进一步减小解决方案的尺寸,有许多多输出IC可供选择。这些IC通常包括集成的MOS场效应晶体管(MOSFET),同时至少要求配置有外部组件。而且,单就这些IC而言,其成本或许更为昂贵。但是,通过减少生产过程中必须安装到位的外部组件数量所获得的收益,往往会抵消前期付出的高昂成本。
采用何种拓扑结构呢?
在如图1所示的实际应用中,由于空间的限制,所以LDO将成为我们的首选。然而,由于功耗和效率的限制,实际情况并非总是如此。就拿5V、2A的电源轨来说吧,显而易见,需要选用一个开关转换器。在这种情况下,一个LDO的功耗为14W,功耗显然过高。然而,对这种电源轨而言,感应式降压转换器将是最佳选择。
接下来,我们将对电池充电器进行分析。该电池通过5V的电源轨完成充电。我们采用的是充电电压为4.2V的单体锂离子电池。但是,由于实际应用中空间的局限性,因此,线性充电器将是一个不错的选择。因为只有当12V电源适配器正常工作时,电池充电器才能起作用,因此,其对充电效率的考虑并不多。然而,当所选择的电池峰值充电电流深度放电后,电压降至3V时,必须引起足够的重视,并限制电池充电器的散热。
·对于1.5V 的电源轨来说,选用开关降压转换器和LDO都行得通。但是,如果选用后者,效率将维持在25%左右的范围,而且需要100mA的输入电流。如果替换为降压转换器,效率将超过90%,而且需要的输入电流仅为30mA。另外,有许多外形非常小巧的开关转换器解决方案,而这些解决方案能够提供所需的输出功率。因此,LDO电路的大小是不可估量的。为了最大程度的延长电池的使用寿命,降压转换器当属理想之选。
·对于2.5V的电源轨而言,上述两种拓扑结构都可以发挥作用。由于需要的电流小、输入/输出差值较低,所以LDO堪称最小封装器件的上佳选择。
·对于1.25V的电源轨而言,开关转换器为最佳之选。由于所要求的负载高(300mA)、输入/输出差值大,所以LDO的功耗将非常大,而且效率极低。
·对于1.65V的电源轨而言,上述两种拓扑结构都行之有效。通过采用与1.5V电源轨相同的逻辑分析方法,我们得出了这样一个结论—选用开关转换器。但是,之后探讨的其他因素表明,应选用LDO。
·对于图1底部的3.3V电源轨而言,由于要求输出电流大,因此,选用开关转换器当属上佳之选。
[p]为实际工作需要选择最佳的IC
考虑到组件尺寸和成本方面的局限性,所选用IC的集成度应尽可能高。为此,所选用的全部IC都集成了MOSFET,这样,不仅降低了解决方案的尺寸而且还降低了生产成本。此外,除了减少材料清单以外,由于组件数量的减少,同时也降低了安装各电路板的成本,从而进一步降低了整个解决方案的成本。另外,还有多输出IC可供选择,这种IC能更进一步的减小我们解决方案的尺寸。
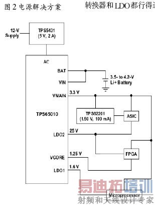
如果再次从5V的电源轨开始分析电路的有关情况,则对于5V电源轨而言,最佳的解决方案为TPS5431。因为其宽输入范围(5.5V至23V),所以能够满足12V±10%的输入电压变化。而且,当将输出电压调低至1.2V时,TPS5431还能输出高达3A的电流。由于开关MOSFET和补偿组件集成在一起,因此95%的效率能够满足电池供电的要求。该器件采用SO-8封装,从而实现了非常小型的解决方案尺寸。
接下来,我们将分析电池充电器,其有数种解决方案可供选择。例如,小尺寸电池充电器IC bq24010就是一种不错的选择,其采用3×3mm QFN封装。该解决方案的尺寸相当小,只需三个外部组件。但是,对于我们的应用而言,还有一款更佳的解决方案—TPS65010,该解决方案是一款针对锂离子供电系统的电源和电池管理IC。由于TPS65010集成了两个开关转换器(VMAIN和VCORE)、两个LDO(LDO1和 LDO2)以及一个单体锂离子电池充电器,所以其非常适合我们的应用要求。除了上述电源轨之外,当12V电源适配器接通时,此时,IC无需开关电路。在我们的应用示例中,VMAIN为3.3V的电源轨供电、VCORE为1.25V的电源轨供电、LDO1为1.65V的电源轨供电、而LDO2为2.5V的电源轨供电。此外,使用TPS65010可以大幅缩小解决方案的尺寸并降低外部组件的数量。
最后一条1.5V电源轨可由降压转换器(如TPS62201)提供电源。TPS62201采用6引线SOT-23封装,而且它只需三个外部组件(一个输入和输出电容器、一个电感器以及两个反馈电阻器)。这就实现了解决方案尺寸的小型化。但是,为了提高效率,这种器件的输入端应连接至 TPS65010 器件3.3V的MAIN输出端。
最终的解决方案
根据以前分析,我们可以找到最终的解决方案,如图2所示。

如果不具备 I2C 接口,我们将何以应对?
在应用过程中如果不具备I2C接口,那么我们就无法使用TPS65010。在这种情况下,TPS75003将被派上用场。TPS75003包含两个3A DC/DC降压开关转换器以及一个300mA LDO。这种器件的输出大小可根据实际需要进行调节,其集成了三条电流最大的电源轨。1.25V和3.3V电源轨将由开关转换器供电,而由于较低的电流要求,因此1.65V的电源轨将由LDO供电。剩下的2.5V电源轨由一条小型的LDO电路轻松供电。TPS71525采用SC-70封装,其外形尺寸极为小巧,非常适用于陶瓷输出电容器。
[p]一款尺寸较大而不太昂贵的解决方案就是采用TPS76925为1.65V的电源轨供电。然而,TPS76925控制电路需要在输出端配置一只最小值的等效串联电阻,以实现电路运行的稳定性,因此,这将可能与电路尺寸方面的限制发生冲突。
系统效率差异的计算
对于本次探讨分析,我们事先假定所有的电压轨自始至终都处于工作状态,而实际工作中情况却很少如此。通常在采用感应式转换开关的情况下,为了最大程度的减小解决方案的尺寸,LDO或许是一个不错的选择。而且,通过计算各拓扑结构之间的效率差异,就能够确定该选用何种解决方案。
通过输出端启用的时间百分比(占空比),我们就能够确定每条电源轨对解决方案整体效率的影响。首先,通过累加各电源轨的有效功率,可求出输出总有效功率:
![]()
式中Pi表示一条输出电源轨的输出功率,Di表示同一电源轨的占空比。接下来,我们计算每一电源轨上的功率损失:
![]()
然后,累加各条电源轨的功率损失,以求取总功率损失:

式中ηi表示各输出电源轨的效率。然后,我们计算出每条电源轨对整体系统效率的影响:

通过累加各电源轨系统的效率或采用下列公式,即可求出整体系统效率:

例如,如果我们前面确定的3.3V、420mA电源轨应由开关转换器供电,且其启用时间仅占运行时间的10%,那么采用LDO替代该转换器,整体效率的下降幅度将不会超过0.75%。具体情况请参阅表1。
[p]
如果3.3V输出端一直处于开启状态,那么采用LDO替代该感应式转换器将使整体效率下降近4%。显然,这是两种极端情况,但是它们表明了占空比是如何影响整体效率的。当输出占空比增大时,我们必须核实解决方案尺寸与效率之间的计算比值,以确定最佳的解决方案。
结论
在许多不同的、且适用于DC/DC转换的选项中选择一款满足自身需要的器件,将是一件棘手的工作。必须考虑到诸如可用空间、有效输入功率、输出功率、占空比以及成本等要求,以便于选用最佳的解决方案。首先,我们可以重要程度为标准,将上述条件进行排序,然后根据这些条件,为各种不同输出情况选择最佳的拓扑结构。最后,我们可以为各种不同输出选择最经济划算的解决方案。只要遵循这些简单易行的方法,就会使电源的设计工作毫无困难可言。
射频工程师养成培训教程套装,助您快速成为一名优秀射频工程师...

