- 易迪拓培训,专注于微波、射频、天线设计工程师的培养
pads导入铜线和过孔的方法:
录入:edatop.com 点击:
pads导入铜线和过孔的方法:
第一步导出:首先利用pads的过滤器,选中traces和vias两种类型,

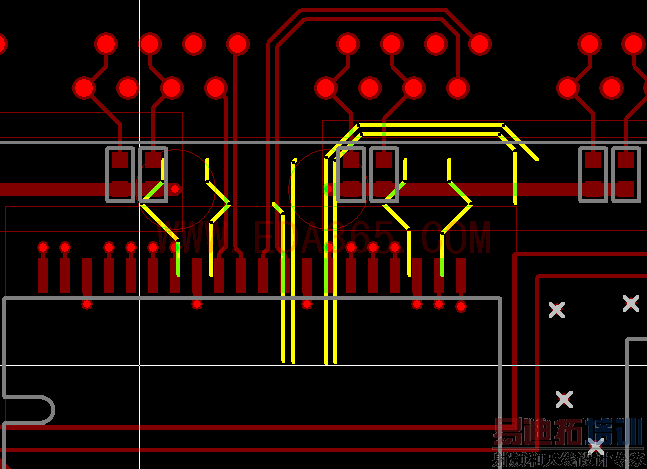
然后选中我们想要导出的部分插个图如下:

这时右击你会发现makereuse..单击此选向;在接下来的makererse对话框中输入文件名字,ok确认后,会在按装目录:PADS ProjectsReuse下的产生一个最缀为reu的文件这就是我们想要的,在选中reuse的状态下,,再次单击右键选择resetorigin(记的在执行这一步前的格点设成1)这时在工作区域内会产生一个白点记录下这个点的坐标,,(要精确)

第二步导入:
在eco工具盒下单击addrerse选中我们刚才导出的文件实现导入的功能,一路ok,,注意有没有报错,,成功后的效果见下图:

traces和vias映像的鼠标上,,最后一个动做,,利用:"s"命令把traces和vias放在刚才记录下来的坐标位置.

第一步导出:首先利用pads的过滤器,选中traces和vias两种类型,

然后选中我们想要导出的部分插个图如下:

这时右击你会发现makereuse..单击此选向;在接下来的makererse对话框中输入文件名字,ok确认后,会在按装目录:PADS ProjectsReuse下的产生一个最缀为reu的文件这就是我们想要的,在选中reuse的状态下,,再次单击右键选择resetorigin(记的在执行这一步前的格点设成1)这时在工作区域内会产生一个白点记录下这个点的坐标,,(要精确)

第二步导入:
在eco工具盒下单击addrerse选中我们刚才导出的文件实现导入的功能,一路ok,,注意有没有报错,,成功后的效果见下图:

traces和vias映像的鼠标上,,最后一个动做,,利用:"s"命令把traces和vias放在刚才记录下来的坐标位置.

楼主介绍的这个我也知道一些,好像是电路复用这一块吧,学习了.
顶,支持原创!
学习了,支持原创
reuse功能
用好的话非常好的说
还没用过呐
LZ是不是针对电源线才这样做啊?
对铜皮和元件也有用,,如果你有须要可以自已试一下
学习,学习,把PCB焊穿!
-----------------------------------------------------------------------
学习了
xuexi了
感谢共享!感谢共享!
不多
楼主标题不如改成“reuse用法图释”,呵呵。
支持原创!
学习了
射频工程师养成培训教程套装,助您快速成为一名优秀射频工程师...
天线设计工程师培训课程套装,资深专家授课,让天线设计不再难...
上一篇:PADS将推出PADS9.0
下一篇:PADS焊盘问题
射频和天线工程师培训课程详情>>

