- 易迪拓培训,专注于微波、射频、天线设计工程师的培养
修改后的元件,如何修改敷铜
录入:edatop.com 点击:
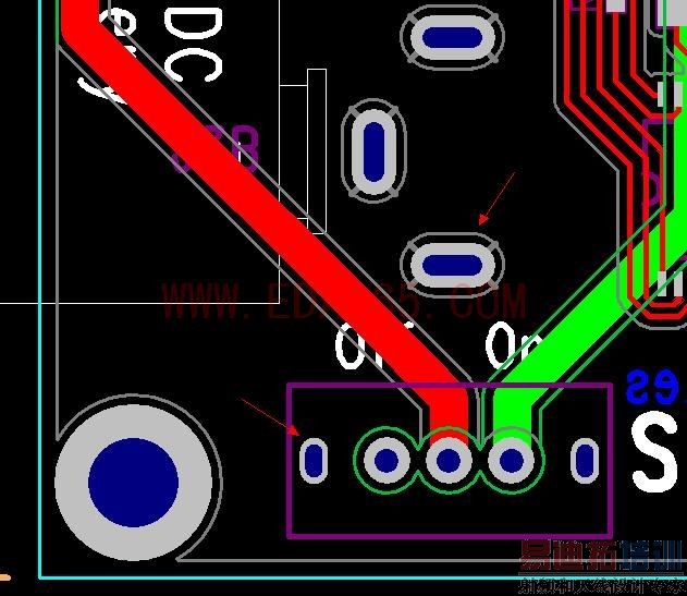
本来开关两边是没有两个固定脚的,当画好后重新修改元件添加上去的,但是敷铜就没有了像上面电池夹的接地连接了,请问高手如何修改?


你贴出修改前后的带覆铜的图片来,在你认为有问题的点上打上标记,大家帮你看啊。这样还要猜测你说的到底是什么问题
修改前,开关两端是没有固定脚的,固定脚是后来加上去的,我现在想把在固定脚连接到地线的敷铜上,就像第一个图中上面电池负极的连接请问应该怎么修改?我不想把原来的敷铜删掉!
因为该两引脚没有网络
你可以在ECO模式下增加
这个已经连好在同一个网络的
由于PCB原来敷铜上有的区域已经挖好了形状,我不想再挖一次,PADS上能够自动更新这一修改吗?
再上下Flood一次 -》OK
只要你的两个固定脚有地网络,重新铺铜就好了。
板子修改完了出gerber之前都会重新铺铜的。
另外需要说明PADs好像没有自动更新铺铜这个功能。
射频工程师养成培训教程套装,助您快速成为一名优秀射频工程师...
射频和天线工程师培训课程详情>>

