- 易迪拓培训,专注于微波、射频、天线设计工程师的培养
不明白,老师们
录入:edatop.com 点击:
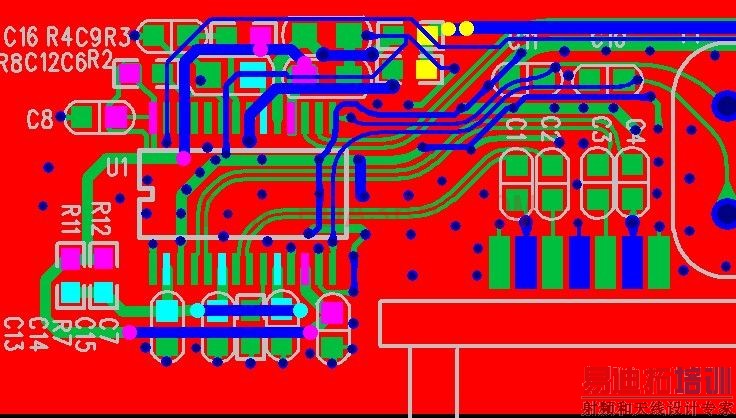
看了别人画的一个pcb,不明白中间的过孔是做什么用的。熟悉是GND网络的。请前辈说说。




给信号一个最短的回路,减少干扰,叫屏蔽孔
射频工程师养成培训教程套装,助您快速成为一名优秀射频工程师...
天线设计工程师培训课程套装,资深专家授课,让天线设计不再难...
上一篇:DECAL中的机械孔怎么画?
下一篇:PADS LYOUT中走线可以自动推挤
射频和天线工程师培训课程详情>>

