- 易迪拓培训,专注于微波、射频、天线设计工程师的培养
求助:P-CAD PCB转换的方法
录入:edatop.com 点击:
我收到一个波兰公司发来的产品设计资料,是用P-CAD 来做的,我以前没有接触过这样的软件,希望坛子里面有DX能出来指点一下.本人万分感谢!
P-CAD的设计资料见附件,我希望能转换成pads或者protel99se的资料,或者有方法直接导出GERBER文件!
RJ_ISA6_1c_2002.rar
P-CAD的设计资料见附件,我希望能转换成pads或者protel99se的资料,或者有方法直接导出GERBER文件!
RJ_ISA6_1c_2002.rar
转换成 AD9 if it ok?
已转成pads2007格式
RJ_ISA6_1c_2002_pads.zip
已转成pads,Protel99,AD9 格式


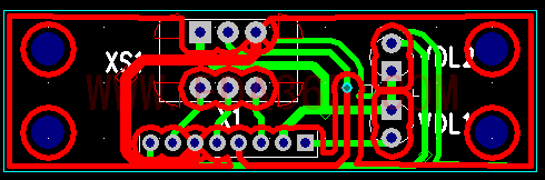
注意在Pads 底下铜面失去,請自己改一吓。
pads9,AD9,Protel file
RJ_ISA6_1c_2002_pcb.rar
感谢楼上两为DX的热心帮助!
感觉国外公司的PCB设计水平不咋的
射频工程师养成培训教程套装,助您快速成为一名优秀射频工程师...
天线设计工程师培训课程套装,资深专家授课,让天线设计不再难...
上一篇:Protel99SE转PowerPCB问题
下一篇:出现一个打圈的箭头是意思?
射频和天线工程师培训课程详情>>

