- 易迪拓培训,专注于微波、射频、天线设计工程师的培养
特急求救
录入:edatop.com 点击:
1234.rar
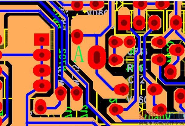
各位大侠,今天兄弟在转PADS时候,发现在文件没转之前看起一切正常,但一但在CAM下转换,甚至还没输出的时候就发现线路的很多焊盘变大或变小,有的连形状也变了。小弟想了很久,仍一无所获,只好发在坛上,求知道的大哥解释一下。详情请参看图片。




我问了客户工程师,他们也不知道该如何处理,让我一个个的焊盘去对,显示器板,一两千个点啊,郁闷ING
看了三遍没有看出来, 可否指出来.
首先多谢大侠的回复
在我两张彩图所示的A,B两处的焊盘位本来为椭圆,但转出来为一个很大的圆,而且还和旁边的线相连一起。
在此板中还有大量的线路无盘转出来有盘或线路为小焊盘,但转出来为大焊盘的情况,急死人了。
封装做得有问题, 修正一下封装.

大哥,有没有其它的办法啊,他这个显示器板上千个元件呢,求你了。
还有我那上面将原文件上传了,能不能帮手看一下,谢谢你了
杯具了, 太放纵自己鸟 杯具 默哀中....
精神上支持你

对自己的宽容, 就是对别人苛刻!
看样子, 楼主是受害人.... 再次默哀
那根据大侠你的描述,这个文件是没法转成正常的GERBER文件了?
以彼人目前的功力, 不行, 一定要修改, 然后校验, 才可以导出 Gerber.错误多的一塌糊涂.
射频工程师养成培训教程套装,助您快速成为一名优秀射频工程师...
天线设计工程师培训课程套装,资深专家授课,让天线设计不再难...
上一篇:网表文件怎么才可以在powerpcb中打开呢?
下一篇:pads2007如何导入dxf文件,使之变成board outline
射频和天线工程师培训课程详情>>

