- 易迪拓培训,专注于微波、射频、天线设计工程师的培养
电路中出现的问题,帮我看看吧,谢谢
录入:edatop.com 点击:

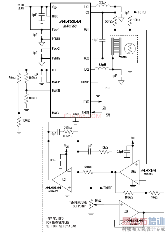
REF上面没有电压,它上面应该是1.5V的参考点才对
射频工程师养成培训教程套装,助您快速成为一名优秀射频工程师...
天线设计工程师培训课程套装,资深专家授课,让天线设计不再难...
上一篇:关于REUSE的问题
下一篇:板层定义
射频和天线工程师培训课程详情>>

