- 易迪拓培训,专注于微波、射频、天线设计工程师的培养
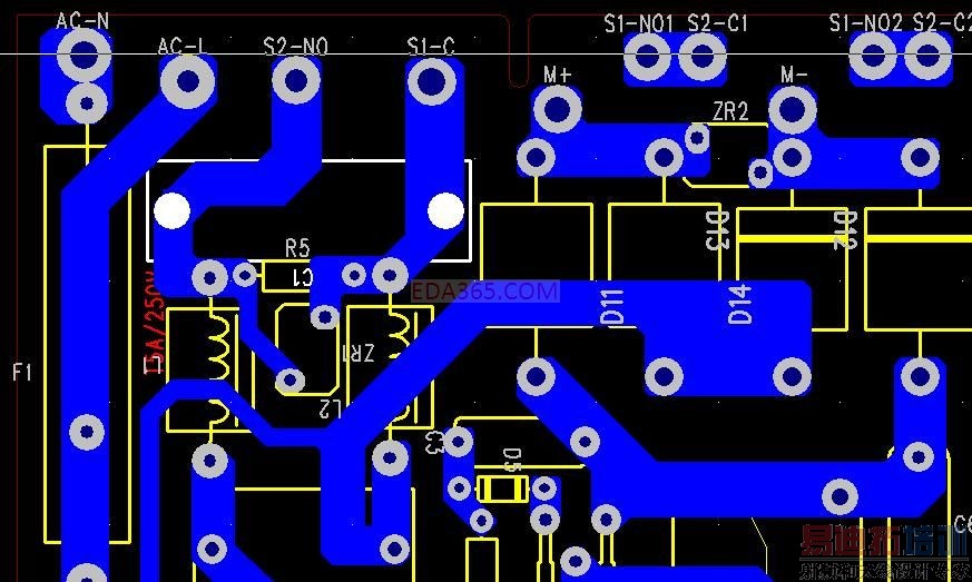
各位看看这个图片
录入:edatop.com 点击:
图中U型不知道为什么要这要画? 有什么作用?请大家帮我解释下


导流槽,让电流先经过X/Y电容后,再到其他地方
但是如果连在一起的话也会经过电容啊,这样做只是理论上的吧,实际效果是不是不明显?
不是很明白,学习……
高频或大电流明显 不然作用不大
谢谢解答!
射频工程师养成培训教程套装,助您快速成为一名优秀射频工程师...
天线设计工程师培训课程套装,资深专家授课,让天线设计不再难...
上一篇:pads2009 之灵异事件
下一篇:pads问题解答
射频和天线工程师培训课程详情>>

