• 易迪拓培训,专注于微波、射频、天线设计工程师的培养
首页 > 电子设计 > PCB设计 > PADS设计问答 > Logic原理图问题请指点啊急

Logic原理图问题请指点啊急

录入:edatop.com    点击:
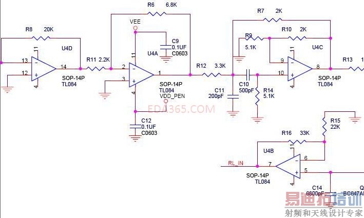
这个原理图中U4A-U4D四个门是一个元件,Logic中怎么做它的CAE逻辑封装啊

射频工程师养成培训教程套装,助您快速成为一名优秀射频工程师...

天线设计工程师培训课程套装,资深专家授课,让天线设计不再难...

上一篇:PADS没有区域规则这个缺陷怎么解决?
下一篇:PADS Router遇到错误时,十字光标没了?

射频和天线工程师培训课程详情>>

  网站地图