- 易迪拓培训,专注于微波、射频、天线设计工程师的培养
铺铜之后没有布线的地线网络不能和铜皮接一起呢(解决了)
录入:edatop.com 点击:
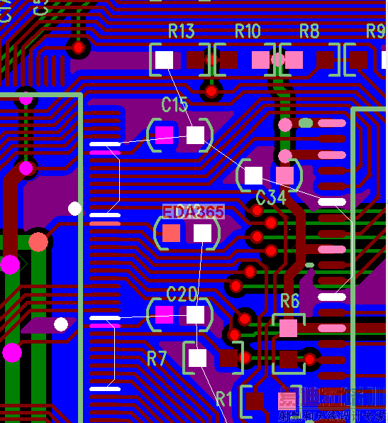
地线网络没有手工布线,想通过铺铜接地,铺铜之后发现所有的地线网络没有和铜皮连在一起,请指教。谢谢回帖!




那是因为你在敷铜框的时候没有将敷铜框选择网络GND,选择了即可
根据您的图上面,因为敷铜没有连贯,你需要在没有连接的上面打过孔
左边IC的pin因为clearance的原因所以不能连上铜皮,要手动连线到gnd上。
通过via连到底层就OK了。
你要把GND鼠线关掉!
打孔
这个是PowerPcb中一个很让容易诱人"犯罪"的地方;
常见于:
条件:
1.铺铜前,若有一段地线网络A 没有通过走线 与其它的地线网络连接起来;
现象:
1.在Length Miniziation下,A与其它的地线网络没有飞线连接;
2.Verify Design中 Check Connectivity,也不会有任何Error信息;
这时,大多数人会认为板子没有连通性问题,铺铜后就直接发出去打样了,板子回来焊接号后,你会发现板子上工作不正常或者一会正常一会不正常!花费宝贵的时间后,会发现原来A所连接的芯片的接地脚都没有与地线连通!
所以建议:
1. 铺铜前进行一次Verify Design中 Check Connectivity,铺铜后再进行一次(有问题,只能加Via或走线解决,很容易遗漏或对其它网络重新走线);
2. 或者GND网络的Pin脚先全部用route走上线,然后再铺铜,绝对没问题
射频工程师养成培训教程套装,助您快速成为一名优秀射频工程师...
天线设计工程师培训课程套装,资深专家授课,让天线设计不再难...
上一篇:晶振串联电阻应该靠近哪边?
下一篇:新手该怎么上路,请指点
射频和天线工程师培训课程详情>>

