- 易迪拓培训,专注于微波、射频、天线设计工程师的培养
还是psds合并两个layout文件的问题
录入:edatop.com 点击:
按照前面帖子的回复我先将两个文件都设在ECO模式下(tools-ECO options)


,选中设置为select anything后,复制,在另一个文件中粘贴提示

最终黏贴后只有丝印

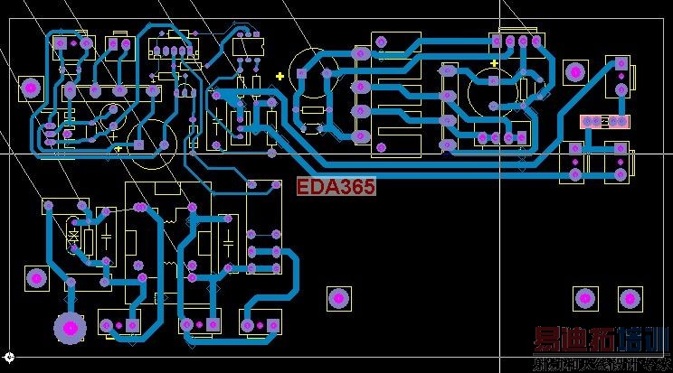
两个文件合并后的效果

谢谢高手指点下怎样操作合并后最好能保留鼠线这样调整布局后布线就方便了,谢谢


,选中设置为select anything后,复制,在另一个文件中粘贴提示

最终黏贴后只有丝印

两个文件合并后的效果

谢谢高手指点下怎样操作合并后最好能保留鼠线这样调整布局后布线就方便了,谢谢
你确定你要粘贴进的PCB 是在ECO状态下吗?出现“Past nonnetlist items only”这个警告是在非ECO状态下哦
将A板全选后做成Reuse,再加到B板上,这样什么都不会丢失。
射频工程师养成培训教程套装,助您快速成为一名优秀射频工程师...
射频和天线工程师培训课程详情>>

