- 易迪拓培训,专注于微波、射频、天线设计工程师的培养
变频智能家电应用电路设计攻略
变频家电的变频控制有多种实现方法,各有利弊,但哪种方法成本更低,效率更高,效果更好则是我们关心的问题。本文由浅至深介绍一种基于IRMCF341($3.8860)微控制器的无传感器的矢量控制技术变频家电的解决方案,本文略述了变频技术,介绍了IRMCF341($3.8860)和IPM的相关知识,进而分析IRMCF341($3.8860)在变频家电上的应用,分析和实践表明基于IRMCF341($3.8860)微控制器的无传感器的矢量控制技术变频家电的解决方案具有高效率,成本低等诸多优点,必将得到广泛的应用。IRMCF341($3.8860)是针对开发阶段的版本,其48K 的程序存储器为RAM,可以很方便地从外部EEPROM 载入8051 和MCE 控制代码。批量生产时可以使用引脚完全相同的OTP 版本或掩模版本IRMCK341($7.7580)。其典型应用如下:

硬件设计
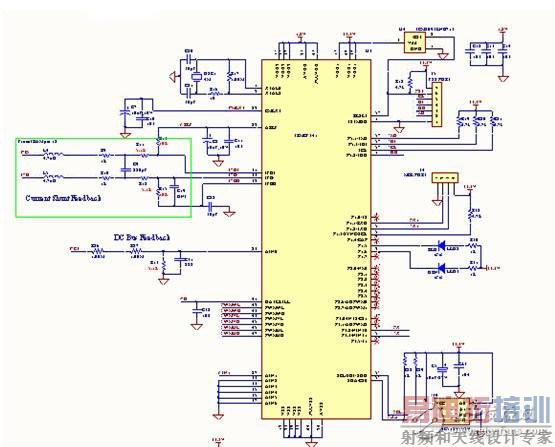
主控制电路

IPM驱动电路设计
IPM(智能功率模块)驱动电路主要完成对341芯片产生的六路PWM信号的功率放大,驱动内部的功率管从而实现对电机的驱动。简单略述变频家电的市场背景和变频技术。主要介绍了IRMCF341($3.8860)的芯片的特点和功能,开发环境并分析了其在变频家电上的应用,由于IRMCF341($3.8860)的优秀的控制性能,人性化的开发流程,使得它并不停留于家电上的应用,除了支持PMSM,BLDC等直流电机外,IR新推出的代码已经支持ACIM交流感应异步电机,更大程度的扩展了IRMCF341($3.8860)在变频控制上的应用。目前已有客户利用IRMCF341($3.8860)开发成功变频水泵,变频跑步机等。

变频跑步机方案: 在FOC矢量控制模式下,提供足够大的启动转矩,在冲击负载的情况下,速度环和电流闭双闭环矢量控制,反应速度快,同时由于主回路采用了大容量的平滑电容,针对跑步机负载,软件上做了特殊修改,能有效平稳直流母线电压,完全能符合跑步机负载特性的要求,低速上做到了5HZ, 无抖动带载平稳启动。变频水泵方面其节能效果经测试已超过了国外同类产品的水平。
针对变频家电无传感器控制应用的高性能低成本电机控制。一般采用最先进的基于磁场定位的矢量控制技术,利用单电阻电流采样即可实现电机的三相电流重构,从而实现了FOC电流环和速度环双闭环矢量控制, 驱动方式为180度正弦波。智能家电现在逐步走进大众生活,将是未来热点电子设计领域之一,鉴于此,编者特整理了智能家电应用电路供读者设计参考。
射频工程师养成培训教程套装,助您快速成为一名优秀射频工程师...
天线设计工程师培训课程套装,资深专家授课,让天线设计不再难...
上一篇:智能家电红外发射与接收电路设计揭秘
下一篇:一种病床呼叫控制器系统整体电路设计

