- 易迪拓培训,专注于微波、射频、天线设计工程师的培养
高集成度的模拟前端信号调理电路
录入:edatop.com 点击:
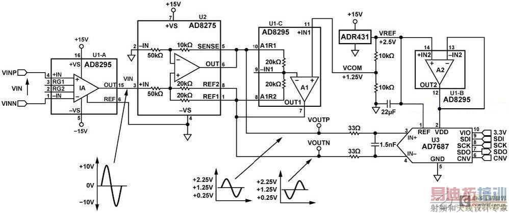
下图所示电路是一个完整的且具有高集成度的模拟前端工业级信号调理器,它利用一个16位差分输入PulSAR ADC对±10 V工业级信号进行数字转换。该电路仅利用两个模拟器件,来提供一路具有高共模抑制(CMR)性能的高阻抗仪表放大器输入、电平转换、衰减和差分转换功能。由于具有高集成度,该电路可节省印刷电路板空间,为常见的工业应用提供高性价比解决方案。
在过程控制和工业自动化系统中,典型的信号电平最高可达±10 V.而来自热电偶和称重传感器等传感器的信号输入则较小,因此常常会遇到大共模电压摆幅,这就需要灵活的模拟输入,它能以高共模抑制性能处理大小差分信号,同时具有高阻抗输入。

射频工程师养成培训教程套装,助您快速成为一名优秀射频工程师...
射频和天线工程师培训课程详情>>

