- 易迪拓培训,专注于微波、射频、天线设计工程师的培养
用于单片机与电子装置中的开关电源
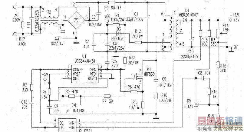
该电源具有输出稳定、电压可调、体积小、性能稳定电路等特点。该开关电源输出电流为1.8A;输出电压可在+15V ~+5V范围内设定;输入电压适用于AC90V—240V50/60Hz的电源,所以可为电子实验测量装置供电,亦可用于6V/12V电瓶的充电。
电路原理
本开关电源电路为单边反激式,其核心IC-U1 UC3844AN(8)作脉冲宽度控制器。(PWM)(注意,电路图U1的画法使用了Protel中电源和地隐含的觋法,即U1的第⑦脚接电源VCC,第⑤脚接地)。在未起报时,通过R9给UI提供电源。当自激振荡形成后,T1第⑧脚的脉冲经D3整流后对U1供电。U1的⑥脚输出宽度不同的脉冲信号以控制功率场效应管M1开关。采样信号取自光电耦合器U2,由于在光耦的前端接入了基准电压比较器D5,所以输出电压较为稳定,通过微调R14改变取样电压,可使输出电压改变。
元件与电路调试
元件参数如电路图中所示,其中,开关变压器T1: 采用ER28x28铁氧体磁心,其初级绕组⑥一⑦用φ0,39mm的漆包线绕80匝,绕组⑧一⑩用同号线绕8匝,次级绕组①一⑤用+0.65mm的漆包线 2股绕12匝。初次级之间需加黄蜡布2~3层以保证绝缘良好。M1需加散热片,D1采用T0-220封装,亦应加装小散热板。整个电路安装好,并使T1的同名端正确,通电后就可输出电压。T2采用φ1Omm左右的磁环,用高强度漆包线《或用塑料AWG24~26线)排绕4~6圈.R9为PTC自复式保险丝,可用5~10A,250VAC的一种。
U2是光耦,但应注意管脚不应错接。

射频工程师养成培训教程套装,助您快速成为一名优秀射频工程师...
天线设计工程师培训课程套装,资深专家授课,让天线设计不再难...
上一篇:变频调速系统中过流保护电路设计与应用
下一篇:电梯监控系统中的视频编解码关键技术

