- 易迪拓培训,专注于微波、射频、天线设计工程师的培养
基于纹波注入滤波方案的超小纹波开关电源设计
摘要:各种电子设备的正常运行都离不开电源,电源的主要技术指标的优劣直接决定着整个电子设备的性能。例如,对于智能电能表电源来说,输出纹波就是一个尤为重要的指标。本文采用纹波注入滤波方案,设计了一款性价比高的超小纹波开关电源。
引言
对于同一款电源可以采用不同类型的滤波方案,至于哪种滤波方案更合适,需要综合考虑电源对输出纹波、体积、功耗、成本等指标的要求。本文将以基于LM5160的智能电能表电源为例,对比三种滤波方案,并采用纹波注入滤波方案实现超小纹波开关电源设计。

1 C型低通滤波方案
一款智能电能表电源的主要指标为:输入电压:Vin=24V(18V~30V);额定输出电压:Vo=12V;额定输出电流:Io=1.2A;纹波系数:r≤0.1%。我们选择基于TI(德州仪器)电源管理芯片LM5160的Sync-Buck(同步降压斩波器)方案,如图1所示。

对于Buck型开关电源(包括Sync-Buck型开关电源)来说,常见的滤波电路有以下两种:C型低通滤波电路和π型低通滤波电路。由于后者实际上是前者的扩展,因此接下来主要介绍前者。C型低通滤波电路其实就是电容滤波或等效的电容滤波,通常采用大容量电解电容。理论分析方面,本设计采用瓷片电容(其等效串联电阻ESR可以忽略)与电阻串联组合来替代电解电容,如图2所示。满载(Io=1.2A)时,输出纹波波形及开关节点(SW)波形如图3所示。由图3可知,开关节点波形是单周期的,说明整个开关电源系统运行良好,不过,输出纹波幅度较大(峰值达200mV)。


根据开关电源的工作原理可知,ESR(等纹串联电阻)是产生输出纹波的一个重要因素,那么减小ESR是否一定会降低输出纹波的幅度呢 理论上确实如此。然而,如果ESR降低到一定程度会带来其它问题。一个极端的例子是ESR直接减小到零,即采用瓷片电容滤波,相应的电路图如图4所示。满载(Io=1.2A)时,输出电压纹波波形及开关节点(SW)波形如图5所示。由图5可知,简单地减小ESR并未达到降低输出纹波幅度(幅值甚至超过200mV)的目的,而且开关节点波形不再具有单周期性,说明此时,开关电源系统已经无法稳定运行。
综合以上分析可知,C型低通滤波方案存在输出纹波大和系统可能不稳定的缺陷,有必要对其进行改进。

本文来源于中国科技核心期刊《电子产品世界》2016年第6期第56页,欢迎您写论文时引用,并注明出处。
[p]2 纹波耦合滤波方案
由图2可知,连接FB的分压电路(R12和R15),用来设定直流输出电压Vo,与此同时,有用的交流控制信号也被分压。因此,为了让开关电源工作在稳定的状态,不得不加大ESR(见图2中R30),从而造成输出纹波较大。由此可知,若分压电路只对直流信号分压,而不对交流信号分压,则在开关电源稳定运行的前提下,可以成比例地减小ESR,从而降低输出纹波。相应的电路图(本文称之为纹波耦合滤波电路)如图6所示。

参数计算如下:应使C32在开关频率处的阻抗小于R12阻值的十分之一(即
),并适当调试;ESR按照分压比减小(即
),并选择接近的标称阻值。
满载(Io=1.2A)时,输出电压纹波波形及开关节点(SW)的波形如图7所示。由图7可知,采用交流耦合滤波电路,开关电源仍然可以稳定运行且输出纹波幅值大大降低(峰值由200mV降到了90mV)。

我们知道,ESR是产生输出纹波的重要因素,因此,若对电路进行改进,让ESR不出现在输出电路中,理论上就能够减小输出纹波,相应的电路如图8所示,对应的输出纹波波形如图9所示。

由图9可知,采用交流耦合滤波电路瓷片电容直接输出时,输出纹波电压幅值进一步降低(峰值由90mV降到16mV)。当然,此时,ESR依然串联在电路中,存在功耗大的缺点,仍有进一步改进的必要。

3 纹波注入滤波方案
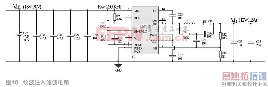
由开关电源的工作原理可知,系统稳定运行需要反馈电压(VFB)同步于电感电流的变化,并且反馈电压的变化量必须大于反馈节点出现的噪声。仔细分析C型滤波电路和纹波耦合滤波电路后发现,开关电源的输出纹波包括两个部分:容性纹波(电感电流对输出电容充放电引起的纹波)和阻性纹波(输出电容的等效串联电阻ESR引起的纹波)。由于容性纹波跟电感电流不同步(滞后于电感电流90度),而阻性纹波同步于电感电流,因此,要使开关电源稳定运行,阻性纹波必须大于容性纹波。由此可以想到,若能人为地产生一个同步于电感电流的阻性纹波,并将其引入到电压反馈引脚FB,则无须ESR产生的阻性纹波,也能让系统稳定运行,从而输出纹波中只有容性纹波成分。这就是纹波注入滤波方案,如图10所示。
由图10可知,R11和C26组成了一个三角波发生器,并通过C31将期望的“阻性纹波”信号注入电压反馈引脚FB。这一信号同步于电感电流,将其注入FB端,会让电源芯片内部控制电路“误以为”是输出滤波电容的ESR产生的有用信号,可以“以假乱真”。从而输出电容不再需要ESR,达到减小输出纹波的目的。
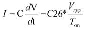
C26、R11和C31的计算过程如下:在开关频率(Fsw=250kHz)处,积分电容(C26)的阻抗应远小于分压电阻的阻抗(RFB=R12//R15),即
;产生期望纹波的电感电流I满足
,从而可得积分电阻
;耦合电容C31取数倍于C26。以上数值并不是硬性的要求,根据调试情况,可适当调整。

对应的输出纹波波形及开关节点波形如图11所示。由图11可知,纹波注入滤波电路所得到的输出纹波幅度已经减小到了8mV,对应的纹波系数可以小到万分之五以下,满足了智能电能表电源对纹波系数的设计要求(r<0.1%)。事实上,若再加大输出瓷片电容并考虑到测试方法等因素,纹波系数完全可以达到万分之一以下。

相对于C型滤波电路和纹波耦合滤波电路,纹波注入滤波电路虽然结构略微复杂、参数计算稍显繁琐,然而其具有前两种滤波电路无法比拟的优势:
1)滤波效果相当好,纹波系数可以达到万分之一以下;
2)不必考虑ESR的问题,输出滤波电容选型更简单;
3)不必采用电解电容,减小了开关电源的体积,降低了开关电源的温升,有利于提高开关电源的寿命。
4 设计总结
综上所述,C型滤波方案、纹波耦合滤波方案和纹波注入滤波方案各具特点,就设计超小纹波开关电源来说,纹波注入滤波方案的性价比更高。另外,本设计所采用的纹波注入滤波方案虽然是以LM5160为例实现的,实际上,这一滤波方案对电源芯片没有特殊的要求,原则上适用于所有的降压斩波型电源芯片。总之,纹波注入滤波方案电路是一种通用性强、滤波效果好、性价比高的滤波方案,可以轻松设计出超小纹波开关电源。
参考文献:
[1]Texas Instruments. LM5160A,LM5160 Wide Input 65-V,1.5-A Synchronous
Buck/Fly-buck Converter[M].SNVSA03B-OCTOBER 2014-REVISED.JULY 2015:1-34.
[2]Texas Instruments. AN-1481 Controlling Output Ripple and Achieving ESR Independence in Constant On-Time (COT) Regulator Designs[P].SNVA166A-Septemper 2006-Revised. April 2013:1-10.
[3]陈永真.电容器及其应用[M].北京:科学技术出版社,2005.
[4]何希才,姜余祥.新型稳压电源及其应用[M].北京:国防工业出版社,2002.1.
[5]吴兵.电磁兼容(EMC)技术培训教材[R].杭州:深圳市赛盛技术有限公司.2015.
本文来源于中国科技核心期刊《电子产品世界》2016年第6期第56页,欢迎您写论文时引用,并注明出处。
射频工程师养成培训教程套装,助您快速成为一名优秀射频工程师...
天线设计工程师培训课程套装,资深专家授课,让天线设计不再难...
上一篇:两级拓扑结构的离网型光伏逆变器设计
下一篇:抑制SSN的新型内插L-EBG结构

