- 易迪拓培训,专注于微波、射频、天线设计工程师的培养
热释人体红外模块温度采集系统电路设计
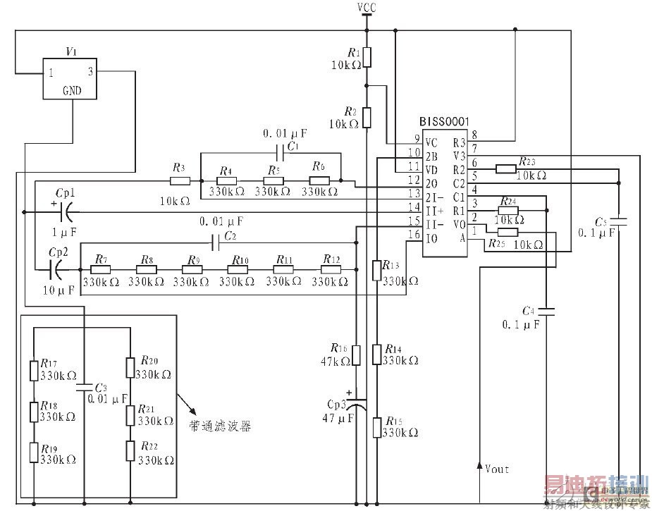
人体红外感应模块电路主要由人体红外传感器、菲涅尔透镜、专用芯片BISS0001组成。当有人出现在它的探测区,传感器便能探测到信号并把信号传给单片机,单片机再根据实际情况是否该开启器件设备或让房间的电器设备处于一种可开启状态。另外,关于走廊及洗手问用灯情况,当晚上有人经过时,人体红外感应到人便开启走廊用灯或者洗手间用灯。热释人体红外模块电路如图2 所示。

图2 热释人体红外电路图
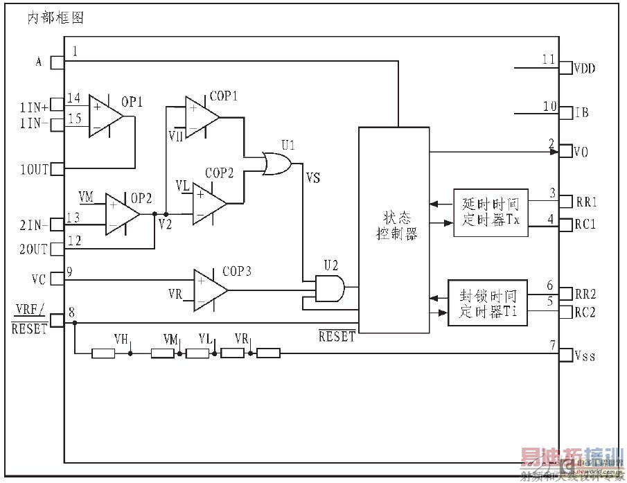
电路中运用了热释红外专用芯片BISS0001。它是由运算放大器、电压比较器、状态控制、延迟时间定时器以及封锁时间定时器等构成的数模混合专用集成电路,内部电路如图3 所示。当人体辐射的红外线通过菲涅尔透镜被聚焦在热释电红外传感器的探测元上时,电路中的传感器将输出电压信号,然后使该信号先通过一个带通滤波器,该滤波器的上限截止频率为16 Hz,下限截止频率为0.16 Hz。

图3 BISS0001 芯片内部电路图
由于热释电红外传感器输出的探测信号电压十分微弱(通常仅有1 mV 左右),而且是一个变化的信号,同时菲涅尔透镜的作用又使输出信号电压呈脉冲形式(脉冲电压为0.1~10 Hz 左右),所以应对热释红外传感器输出的电压信号通过运算放大器OP1 和OP2 进行二级放大。再经由电压比较器COP1 和COP2 构成的双向鉴幅器处理后,检出有效触发信号Vs去启动延迟时间定时器。
输出信号Vo接单片机以便检测, 当有人时便输出5 V高电平,当人离开之后延时一段时间后便复位为0 V 以便主控制电路的控制。电路设计让芯片处于可重复触发状态以便适合教室的实际情况。重复触发其工作过程:可重复触发工作方式下在Vc=“1”、A=“1” 时,Vs可重复触发Vo为有效状态,并可促使Vo在Tx周期内一直保持有效状态。在Tx时间内,只要Vs发生上跳变, 则%将从Vs上跳变时刻起继续延长—个Tx周期;若Vs保持为“1”状态,则Vo一直保持有效状态;若Vs保持为“0”状态,则在Tx周期结束后Vo恢复为无效状态,并且,同样在封锁时间Ti时间内,任何Vs的变化都不能触发Vo为有效状态。
射频工程师养成培训教程套装,助您快速成为一名优秀射频工程师...

