- 易迪拓培训,专注于微波、射频、天线设计工程师的培养
基于μModule转换器增加输出电压和电流范围
凌力尔特的隔离型μModule 转换器是用于断开接地环路的紧凑型解决方案。这些转换器采用了一种反激式架构,其最大输出电流随输入电压和输出电压而变化。虽然它们的输出电压范围被限制在12V (最大值),但是可以增加输出电压或输出电流范围。这解决方案就是简单地把两个或更多的隔离型μModule 转换器副边串联连接起来。
我们将采用已取得UL60950 标准认证的2kV AC 隔离型μModule 转换器LTM 8057 和LTM8058 来演示该设计方法,这种方法也可应用于LTM8046、LTM8047和 LTM8048。假设我们希望从一个20V 输入获得一个10V/300mA 的输出。通过查看图 1 给出的最大输出电流曲线,我们注意到在这些情况下依靠单个LTM8057并不足以满足输出电流要求。

图 1:典型的最大输出电流与输入电压的关系
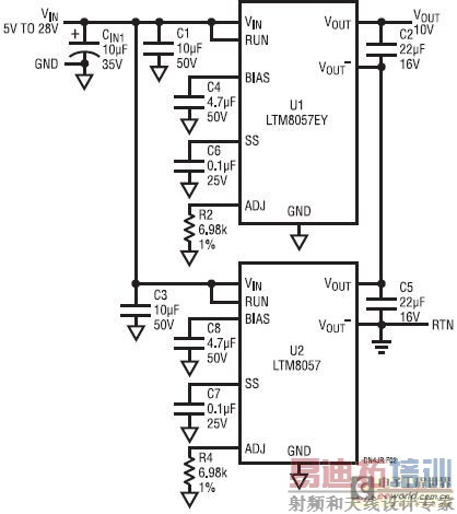
然而,一旦注意到单个LTM8057 能够在采用20V 输入于5V 输出提供300mA 时,解决方案就立刻变得清晰明显了。由于输出电压与输入是隔离的,因此可以把设定为5V 的两个 LTM8057 之输出串接起来,以在300mA 实现一个10V 输出 (图 2)。

图 2:两个 LTM8057 模块的输出串联连接,可从 20VIN 支持 10V、300mA输出的应用
当需要12V 以上的输出时,也可使用图2 中的电路来增加输出电压范围。通过调节反馈电阻以提供一个7.5V 的标称输出电压,组合的输出电压则增至15V。针对15V 的输出电流能力与个别7.5V 模块是相同的(图3)。
图2 所示的电路支持第三种选项:利用一根公共回路来提供正和负输出。两个输出的回路节点在输出堆栈的中间接在一起。借助这种方法,图2 中的电路将拥有5V 和-5V 输出。每个输出的大小可以不同,因为每个转换器的输出电压是独立确定的。

图 3:两个 LTM8057 模块的输出串联连接以从 12VIN 输入在 15VOUT 输出提供超过 160mA
低输出噪声串接式转换器
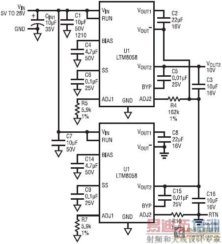
当采用串接式输出时,LTM8058 及其集成型LDO 后置稳压器的低输出频谱噪声优势仍能得以保持。图4 示出了两个LTM8058 的连接电路原理图,其中LDO 的输出VOUT2 串联连接以提供 10VOUT。图5 和图6 分别示出了当LDO 输出串接 (见图 4 所示的原理图) 和反馈输出串接时,LTM8058 在一个10V 和 100mA 负载情况下的输出噪声频谱。

图 4:两个 LTM8058 模块通过 VOUT2 的串联连接以提供 10VOUT

图 5:两个 LTM8058 的 LDO 输出串联连接之噪声频谱 (在一个 100mA、10VOUT负载情况下)

图 6:两个 LTM8058 的反激式输出串联连接之噪声频谱 (在一个 100mA、10VOUT负载情况下)
凌力尔特的隔离型 μModule 转换器为在稳定输出电压下获得隔离电源提供了一种简单和紧凑的解决方案。LTM8057 和 LTM8058 成功地表明:隔离型μModule 转换器的输出能力可通过增设一个或更多输出串联连接的隔离型模块得以提升,同时仍然保持原有的输出噪声特征。
射频工程师养成培训教程套装,助您快速成为一名优秀射频工程师...
天线设计工程师培训课程套装,资深专家授课,让天线设计不再难...
上一篇:负反馈放大经典电路分析
下一篇:可充电触屏遥控模块电路设计

