- 易迪拓培训,专注于微波、射频、天线设计工程师的培养
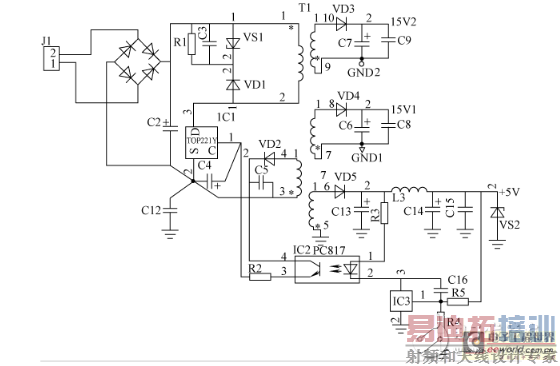
具有两组15V直流和一组5V开关电源电路设计
录入:edatop.com 点击:
如图,J1为仪表的1、2号接线端子。VD3、C7、C9等将变压器T1低压绕组输出的交流电压整流、滤波后,输出的15V直流电供一组电路使用;VD4、C6、C8等组成另一组直流电源。GND1、GND2分别为两组电源各自的地端 (公共端)。IC1、IC2、L3等组成5V开关电源,其原理L为抗干扰线圈,U为整流桥,T为变压器;IC1与IC2、IC3等构成开关电源,输出5V。IC5等构成5V电源。IC2为光耦合器。IC1为TOP221Y型集成开关电路。

射频工程师养成培训教程套装,助您快速成为一名优秀射频工程师...
天线设计工程师培训课程套装,资深专家授课,让天线设计不再难...
上一篇:IGBT
应用常见问题及解决方法
下一篇:固定式和开关式混合稳压电源电子电路
射频和天线工程师培训课程详情>>

