- 易迪拓培训,专注于微波、射频、天线设计工程师的培养
基于555定时器的D类耳机驱动器电路设计
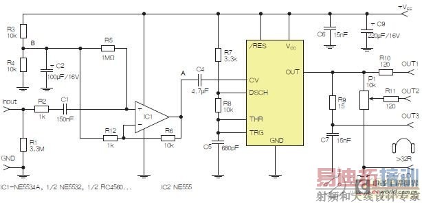
本设计实例为耳机和音频线路提供两个简单、便宜的驱动器,如图所示。这两个驱动器针对电吉他和小提琴设计,但也可适用于更多其他应用。对于这样的简单应用而言,噪声和总谐波失真(THD)并不是重点考虑因素,因此并未对这两个数值进行测量。

图1:含运算放大器和NE555定时器的耳机和音频线路驱动器。也可以使用CMOS版本(如LMC555),但输出电流较低。其优点为工作频率较高。
下述为一些设计考虑因素:
● CV引脚的输入电阻约为3kΩ,在大多数音频应用中,需要某种音频前置放大器/缓冲器。
● CV需要极大幅度的输入音频信号。所需的幅度取决于555定时器的电源和所需的输出音频功率。
● 555定时器作为振荡器使用,通过施加至CV的较低频音频信号对其进行调制。振荡频率应最好至少为最大所需音频频率的10倍。对音频应用而言,频率应介于60kHz至200kHz之间。这样就简化了555定时器所产生的高频噪声的滤除,并维持了高切换效率。
● 需留意射频发射。至少应在555定时器的输出端和扬声器或耳机间设置一个一阶低通滤波器。若电缆较长,则应考虑电缆寄生电容(最好为双绞线)。
通过Av1=1+R6/R12这一公式,第一级增益由R6和R12设定为约11。
CV上无输入模拟信号时的定时器的频率取决于R7、R8及C5的值,其标准计算公式如下:
f=1.44/((R7+2R8)×C5)(Hz)
NE555的输出信号传输至连接器OUT1、OUT2和OUT3。R9、C7和负载可作为低通滤波器,用于滤除定时器产生的高频分量。若未经滤波,这些分量会产生辐射,导致放大器周围的敏感电子设备出现问题。应尽量降低滤波器的截止频率,并选用具有较高电阻的耳机。
射频工程师养成培训教程套装,助您快速成为一名优秀射频工程师...
天线设计工程师培训课程套装,资深专家授课,让天线设计不再难...
上一篇:测试手机充电器变压器电路
下一篇:快速充电电路
集锦

