- 易迪拓培训,专注于微波、射频、天线设计工程师的培养
基于ISL8201M电源PWM控制电路设计
Intersil 公司的ISL8201M是 20V 10A输出电流的可变输出降压电源,是高性能PWM控制器,开关频率600kHz,它集成了功率MOSFET,电感和所有的无源元件,可以实现完整的 DC/DC电源解决方案。 ISL8201M输入电压从1V到20V, 采用单个分压电阻可实现输出电压从0.6V到5V, 峰值电流达17A,效率高达95%,可用在服务器,工业设备,POL稳压,电信和数据通信设备以及其它通用降压DC/DC转换器。本文介绍了 ISL8201M的主要特性,方框图,典型应用电路和ISL8201MEVAL1Z 评估板电路图与材料清单。
ISL8201M典型应用电路设计

ISL8201M主要特性:
完整的开关模式电源,输入电压范围从+ 4.5 + 14.4 v,宽输入电压范围从1 v 20 v,10直流输出电流,输出电流峰值,可调+ 0.6 v至+ 5 v输出范围,高达95%的效率,简单的电压模式控制,固定600千赫切换频率,快速瞬态响应,激活功能选项,Pre-biased输出启动能力,内部软启动,过电流保护的下部MOSFET rDS(上)传感(Non-Latching,自动恢复),占用空间小,低调表面山QFN包(15 mmx15mmx3.5mm)。
ISL8201MEVAL1Z 评估板
ISL8201MEVAL1Z波尔模块评估板如图。用户可以用它来评估性能的英特锡尔ISL8201MEVAL1Z波尔模块。这个由电源和负载的功率和负载连接器,开关PVCC偏见的选择和开/关的选择,和其他无源元件。输入电压范围从1 20 v,v,输出电压范围是5 v ~ 0.6 v。不需要额外PVCC偏压源当使用5 v的输入电压或12 v。它可以直接连接到输入端。然而,在宽输入范围,高于14 v或低于5 v,PVCC偏见需要添加外部源,它提供了操作模块的偏见。初步制定输出电压为1.5 v为典型的评价。
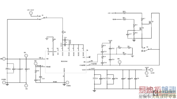
ISL8201MEVAL1Z 评估板电路图

R1用于设置ISL8201MEVAL1Z的输出电压。初始设置是6.49 kΩ6.49 v输出电压。与R1、R2和R3,用于调整ISL8201MEVAL1Z的输出电压。R4用于设置过流旅行ISL8201MEVAL1Z水平。3.57 kΩISL8201MEVAL1Z已经集成。R18,C18和C19缓冲器网络,从而降低半导体内部的压力。R13、R14、C12 C13、C14,比如外部补偿网络。ISL8201MEVAL1Z集成了3型补偿网络模块内的典型应用。R15、R16 R17、R20 R21,C17,是升高时序电路。在PVCC偏置的情况下,先升高,然后输入电压。
射频工程师养成培训教程套装,助您快速成为一名优秀射频工程师...

