- 易迪拓培训,专注于微波、射频、天线设计工程师的培养
Intersil电源前端微控制电路设计
录入:edatop.com 点击:
Intersil锂离子电池组监测、保护和平衡IC是专门设计来满足严格的安全、可靠性和便携式和电池供电的应用程序的性能需求如消费产品、家用电器、电池备份和电机/电动自行车。集成电路的所有主要的内部包含内置的故障检测功能和检测外部故障如明线,下电压、温度以及细胞平衡故障减少电池组故障。整体的高度集成的功能提供许多好处和他们的使用可以显著降低整体电池管理成本。
测试前端电压电路

完整的独立操作,独立包装,没有单片机控制,需要在eepm操作参数设定,可以使用作为一个外部的前端,微控制器μC可以覆盖的部分或全部自动完成特性。3 - 8细胞的应用程序支持LiIon首席运营官包从6 - 36 v电压监测电池电压从0到4.8 v功能,保护电池和集成电路,自动平衡细胞,测量电池电压监控当前包和方向。
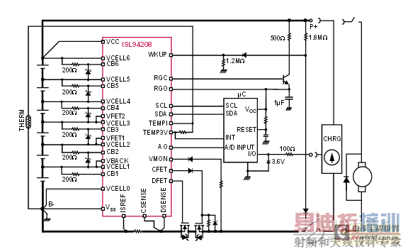
前端微控制电路

作为一个外部的前端微控制器,提供模拟电压,转换外部μC,具有充电/放电场效应晶体管驱动,支持内部或外部被动平衡场效应晶体管,包括过电流自动关闭,功率场效应晶体管为4至6,单元的应用程序包从8 - 27 v电压功能,过电流保护电池组条件平衡细胞从μC命令电池电压测量测量的温度3.3 v为包电子调节器。
射频工程师养成培训教程套装,助您快速成为一名优秀射频工程师...
天线设计工程师培训课程套装,资深专家授课,让天线设计不再难...
上一篇:基于TPS40090多相升压转换电路设计
下一篇:智能小车机器人整体电路设计
射频和天线工程师培训课程详情>>

