- 易迪拓培训,专注于微波、射频、天线设计工程师的培养
采用ISL1208精密时钟应用电路设计
ISL1208是Intersil公司的一款低功耗实时时钟集成电路,为用户提供了 2个字节的静态存储器。它要求外置一个32.768 kHz的晶体振荡器以提供振荡源;提供I2C总线接口以方便与微处理器通信,最高传输速率达400 kHz。专用的寄存器用于寄存时、分、秒、年、月、日和星期。日历的有效范围值为2000~2099年,且能自动识别闰年。

与其他类型的实时时钟电路相比,ISL1208的突出优点在于:
①频率补偿功能。晶振频率的准确性关系到整个实时时钟的准确性,20 ppm的频率误差在一个月内将会累计产生1 min的误差。晶体振荡器在不同的环境温度下均会产生频率漂移,为此必须根据不同的环境温度对实际工作频率进行补偿以确保振荡信号的准确性。 ISL1208采用数字式的电容容量调整方式,对晶振频率进行修正,修正范围达-94~+140 ppm。
②备用电源自动切换功能。无需增加额外的元器件就可以在正常工作电源与备用电源之间进行切换。备用电源可以是可充电电池,也可以是大容量电容。
③超低功耗。ISL1208在5 V供电下的典型工作电流仅为2μA,一个0.47 F的电容可以维持其正常工作一个月的时间。
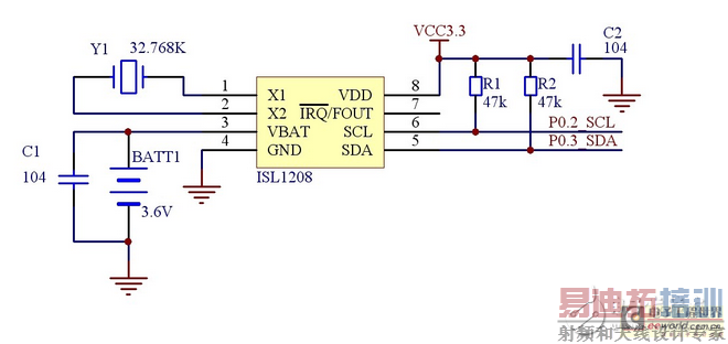
X1和X2为内部反相放大器的输入和输出引脚。外置的32.768 kHz晶体振荡器连接到X1和X2,以产生实时时钟的基本振荡信号。VBAT为备用电源提供端,当VDD电源失效时,VRAT端的备用电源立即生效;在外部供电中断的情况下,内部的时钟信号产生电路依旧可以正常工作。SDA和SCL为连接到I2C总线的两个引脚。SDA是开漏输出结构,可双向输入和输出,用于传输串行数据信号;SCL为I2C总线上的时钟信号线。IRQ/FOUT是一个多功能引脚,通过对配置寄存器的设定,可以定义其为中断输出或固定频率输出端。VDD和GND分别为电源端和地,ISL1208的工作电压为2.0~5.5 V。
射频工程师养成培训教程套装,助您快速成为一名优秀射频工程师...

