- 易迪拓培训,专注于微波、射频、天线设计工程师的培养
音频信号分析仪系统电路设计
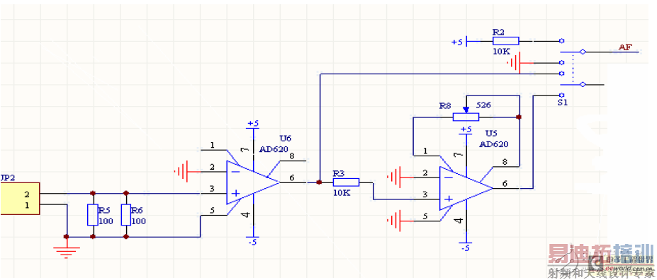
音频信号经过一个由运放和电阻组成的50 Ohm阻抗匹配网络后,经由量程控制模块进行处理,若是一般的100mV-5V的电压,我们选择直通,也就是说信号没有衰减或者放大,但是若信号太小,12位的A/D转换器在2.5V参考电压的条件下的最小分辨力为1mV左右,所以如果选择直通的话其离散化处理的误差将会很大,所以若是采集到信号后发现其值太小,在20mV-250mV之间的话,我们可以将其认定为小信号,从而选择信号经过20倍增益的放大器后再进行A/D采样。
电源系统设计

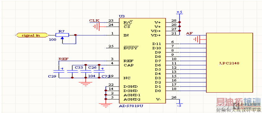
经过12位A/D转换器ADS7819转换后的数字信号经由32位MCU进行FFT变换和处理,分析其频谱特性和各个频率点的功率值,然后将这些值送由Atmega16进行显示。信号由32 位MCU分析后判断其周期性,然后由Atmegal6进行测量,然后进行显示。
单元电路设计

前级阻抗匹配和放大电路设计
信号输入后通过R5,R6两个100Ohm的电阻和一个高精度仪表运放AD620实现跟随作用,由于理想运放的输入阻抗为无穷大,所以输入阻抗即为:R5//R6=50Ohm,阻抗匹配后的通过继电器控制是对信号直接送给AD转换还是放大20倍后再进行AD转换。在这道题目里,需要检测各频率分量及其功率,并且要测量正弦信号的失真度,这就要求在对小信号进行放大时,要尽可能少的引入信号的放大失真。正弦信号的理论计算失真度为零,对引入的信号失真非常灵敏,所以对信号的放大,运放的选择是个重点。我们选择的运放是TI公司的低噪声、低失真的仪表放大器INA217,其失真度在频率为1KHz,增益为20dB(100倍放大)时仅为0.004%,其内部原理图如下图所示。

AD转换及控制模块电路设计
采用12位AD转换器ADS7819进行转换,将转换的数据送32位控制器进行处理。
前级放大和AD转换

Atmega16控制板

本音频信号分析仪由32位MCU为主控制器,通过AD转换,对音频信号进行采样,把连续信号离散化,然后通过FFT快速傅氏变换运算,在时域和频域对音频信号各个频率分量以及功率等指标进行分析和处理,然后通过高分辨率的LCD对信号的频谱进行显示。该系统能够精确测量的音频信号频率范围为20Hz-10KHz,其幅度范围为5mVpp-5Vpp,分辨力分为20Hz和100Hz两档。测量功率精确度高达1%,并且能够准确的测量周期信号的周期,是理想的音频信号分析仪的解决方案。
射频工程师养成培训教程套装,助您快速成为一名优秀射频工程师...

