- 易迪拓培训,专注于微波、射频、天线设计工程师的培养
可变高压电源 光电耦合器来凑热闹
如今在市场上有很多固定电压开关模式电源(SMPS),将几个这样的电源串联起来可以实现更高的固定电压。为了从SMPS或基于传统变压器的电源获 得可调输出,需要用到线性调节器或开关模式降压转换器。对于降压转换器,可使用MOSFET或IGBT作为开关元件。通常,高侧开关会使用自举IC或脉冲 变压器。市场上很少有驱动MOSFET的光电耦合器。由于它们无法提供足够的电流来对栅极电容快速充电,这些光电耦合器主要用于驱动低频MOSFET开关。本文就将介绍一种基于光电耦合器的可变高压电源设计方案。
本文的光电耦合器(VOM1271)具有一个内置的快速关断器件。如果将200pF栅极电容连接至IC2,则开关时间(ton与toff)分别为53μs和24μs。有鉴于此,降压转换器选择了2kHz的开关频率。此处选用了德州仪器(TI)的TL494(IC1)作为脉冲调制控制器。
考 虑到栅极阈值电压(VGS(th))、总栅极电荷(Qg)、漏源电压(VDS)及漏极电流(ID)等因素,本例使用了AOT7S60MOSFET作为开关 元件。由于VOM1271能够提供约8.4V的电压,VGS(th)应远低于该值;Q1的VGS(th)为3.9V,当电压为8.4V时,可实现良好的导 通性能。IC2无法提供更多电流(通常为45μA)。为确保开关速度并降低开关损耗,栅极电荷应保持低值。MOSFET的Qg为8.2nC。
在根据图1所示进行整流和滤波后,采用降压线路变压器输出测试降压转换器。输出电压通过可变电阻器R1在5V~70V范围内连续可调。

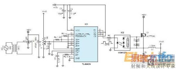
图1 高压降压转换器原理图

图2 70V输出及230Ω负载下的栅源电压波形及IC1输出波形
图2给出了70V输出及230Ω负载下的栅源电压波形及IC1输出波形。
可以看到,尽管toff足够快,但ton仍约为80μs。对于许多开关应用来说,这个开启过程是较慢的。若将开关频率设置为2kHz,应该不会导致太多开关损耗,对于PWM占空比较大的负载条件来说更是如此。
尽管L1的值小于输入电压范围的计算值,但当负载为80Ω~230Ω时,纹波可达80mV~120mVP-P。当输出电压为70V且负载为230Ω 时,纹波为80mVP-P。相同工作条件下,电压调整率为0.75%。尽管效率随工作条件而变化,但在VOUT=70V及IOUT=0.3A时,测得的效率为92%。随着输出电流的减小,效率也会降低。
射频工程师养成培训教程套装,助您快速成为一名优秀射频工程师...
天线设计工程师培训课程套装,资深专家授课,让天线设计不再难...
上一篇:车载数码相机充电适配器
下一篇:20-265V超宽输入反激电源
你做得出来吗?

