- 易迪拓培训,专注于微波、射频、天线设计工程师的培养
电镀用移相全桥软开关的电路讲解
由于行业的特殊性,用于电镀的电源较普通电源有着明显不同,电镀电源需要较高的电流输出,而对输出电压则要求较低。电镀电源的电流要求在几千瓦到几十千瓦不等,这种比较大功率的电镀电源大多采用晶闸管相控整流方式。
此篇文章将为大家介绍一种电镀用开关电源,其输出电压从0~12V、电流从0~5000A 连续可调,满载输出功率为60kW。采用了ZVT软开关等技术,同时采用了较好的散热结构。
主电路拓扑结构
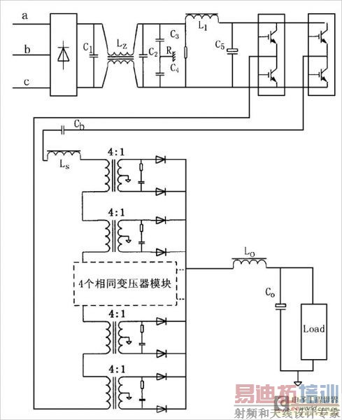
考虑到对大电流输出的需要,在主电路的高频逆变部分,本设计选用了IGBT作为功率开关器件的全桥拓扑结构。整个主电路如图1 所示,包括:工频三相交流电输入、二极管整流桥、EMI滤波器、滤波电感电容、高频全桥逆变器、高频变压器、输出整流环节、输出LC 滤波器等。
为了防止偏磁,电路中包含了隔直电容Cb,用它来对变压器的伏秒值进行平衡。考虑到效率的问题,谐振电感LS 只利用了变压器本身的漏感。因为如果该电感太大,将会导致过高的关断电压尖峰,这对开关管极为不利,同时也会增大关断损耗。另一方面,还会造成严重的占空比丢失,引起开关器件的电流峰值增高,使得系统的性能降低。

零电压软开关
高频全桥逆变器的控制方式为移相FB2ZVS控制方式,控制芯片采用Unitrode 公司生产的UC3875N。超前桥臂在全负载范围内实现了零电压软开关,滞后桥臂在75 %以上负载范围内实现了零电压软开关。图2 为滞后桥臂IGBT 的驱动电压和集射极电压波形,可以看出实现了零电压开通。
开关频率选择20kHz ,这样设计一方面可以减小IGBT的关断损耗,另一方面又可以兼顾高频化,使功率变压器及输出滤波环节的体积减小。

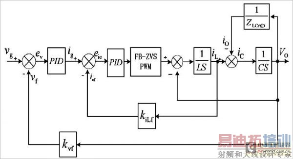
对输出电流进行限制,是为了对电源当中的开关元件进行保护,以免出现超出过载承受能力的情况。因此,控制电路采用电压电流双环结构(内环为电流环,外环为电压环) ,调节器均为PID。图3 为控制电路的原理框图。加入电流内环后,不仅可以对输出电流加以限制,并且可以提高输出的动态响应,有利于减小输出电压的纹波。

图3 控制电路的原理框图
在本设计当中,大量运用了稳压和稳流的控制电路,图4为稳压稳流自动转换电路。其工作原理是:稳流工作时,电压环饱和,电压环输出大于电流给定,从而电压环不起作用,只有电流环工作;在稳压工作时,电压环退饱和,电流给定大于电压环的输出,电流给定运算放大器饱和,电流给定不起作用,电压环及电流环同时工作,此时的控制器为双环结构。这种控制方式使得输出电压、输出电流均限制在给定范围内,具体的工作方式由给定电压、给定电流及负载三者决定。

以缩小体积增长效率为目的,本设计采用了软开关的技术,电源实际容量为60kw高频全桥逆变器的控制方式为移相FB2ZVS 控制方式,它利用变压器的漏感及管子的寄生电容谐振来实现ZVS。控制芯片采用Unitrode 公司生产的UC3875N。通过移相控制,超前桥臂在全负载范围内实现了零电压软开关,滞后桥臂在75 %以上的负载范围内实现了零电压软开关。
在电镀用电源设计当中,采用了移向全桥的软开关电源技术。这样做不仅减少了开关的损耗和噪声,还让功率器件得以在零电压的状态下实现软开关。从主电路拓扑到控制电路的设计,本篇文章对电镀用电源的设计进了全面细致的讲解,不乏是一篇具有极佳参考价值的文章。
射频工程师养成培训教程套装,助您快速成为一名优秀射频工程师...

