- 易迪拓培训,专注于微波、射频、天线设计工程师的培养
基于CC2530的无线路灯节能智能监控系统
随着我国城乡一体化建设和城市化建设的不断深入, 对道路照明扩展规模越来越大, 因此对道路照明及景观照明提出了更高、更新的要求。与此同时, 路灯的电能消耗和灯具损耗也越来越大。传统的路灯控制系统存在着智能化程度低、线路稳定度差等问题, 给城市照明系统的管理和维护带来很大困难。为了解决以上问题,本论文提出了基于CC2530 的ZigBee 无线路灯节能智能监控系统方案。该方案能够灵活开关灯, 自动及时发现故障, 提高设备智能化管理。本系统根据实际要求, 对每一组路灯进行控制, 实现照明模式的多样化和灵活性,若有损坏的路灯, 系统会及时显示其信息, 并通知管理人员, 有效地提高了城市照明系统的管理水平。
1 ZigBee 技术
ZigBee 技术是一种新兴的短距离无线通信技术, 目前在近距离无线网络领域得到广泛应用。ZigBee 协议栈是建立在IEEE802.15.4 标准之上。IEEE802.15.4 定义了物理层和MAC 层的规范。其余如网络层和应用层规范。等方面由ZigBee 联盟负责。ZigBee 技术采用自组织网络, 且其网络拓扑结构可以随意变动的这一特点对道路照明监控系统十分有利, 对实现路灯节能智能监控系统的智能化、高可靠性、低成本起到很好的作用。
ZigBee 低速无线个域网具有如下特点:
(1) 低功耗。ZigBee 技术传输速率低, 传输数据量小。而且,ZigBee 模块在非工作时间采用休眠模式, 使得系统运行非常节省电能。
(2) 数据传输可靠。ZigBee 采用冲突避免的载波多路侦听技术, 当有数据传送需求时则立刻传送, 保证了系统信息传输的可靠性。
(3) 网络容量大。一个ZigBee 网络最多可包含65 535个网络节点, 按功能的完整性可划分为全功能设备(FFD) 和半功能设备(RFD) , 各个节点可相互连接, 组成大容量的ZigBee 网络。
(4) 工作频段多样。使用频段有: 2 . 4 GHz ISM 频段、868 MHz( 欧洲) 及915 MHz( 美国), 并在不同的载波频率下有250 Kb/s 、40 Kb/s 和20 Kb/s 三种不同的传输速率。
2 系统结构组成
ZigBee 的网络拓扑结构可分为: 网状结构、星型结构和树状结构, 当CC2530 用倒F 型PCB 天线时, 可靠收发距离为200 m 左右, 考虑到网状结构能够缩短信息传输的延迟和提高通信网络的可靠性,因此无线路灯节能智能监控系统中的网络拓扑可以采用网状结构,使用路由功能传输。因为CC2530 可以实现20 级左右路由, 所以本系统采用CC2530 .一个"CC2530+CC2591 " 组成的路由器与协调器的可靠收发距离可以达到1 km 左右, "CC2530+CC2591 " 组成的路由器与普通路由器如果布局合理的话, 就可以让整个网络的通信距离达到20 km左右。
无线路灯节能监控系统是由一个ZigBee 协调器、若干个路灯路由控制器和若干个路灯终端设备控制器组成的无线监控系统如图1 所示。根据ZigBee 通信与组网技术的特点, 将ZigBee 技术与传统的路灯控制模式相结合, 采用对每组路灯进行检测和控制的方式, 就能够及时发现路灯的损坏情况和它的具体位置, 方便维修管理, 实现按需节能、智能化管理, 达到城市照明系统节能减排的目标。

图1 系统框架图
路灯节能监控系统的各个模块运行主程序流程如图2 所示。首先系统上电初始化各个模块, 然后协调器选择一个信道和PAN ID( 个域网ID 号)后就开始建立网络, 路由器和终端设备随后加入网络, 协调器发出相应的控制命令。

图2 系统主程序流程图
3 硬件电路设计
ZigBee 新一代SoC 芯片[7]CC2530 是TI 公司推出的用于嵌入式应用的片上系统, 是使用IEEE 802.15.4 标准、ZigBee 和ZigBee RF4CE 的一个片上系统解决方案。
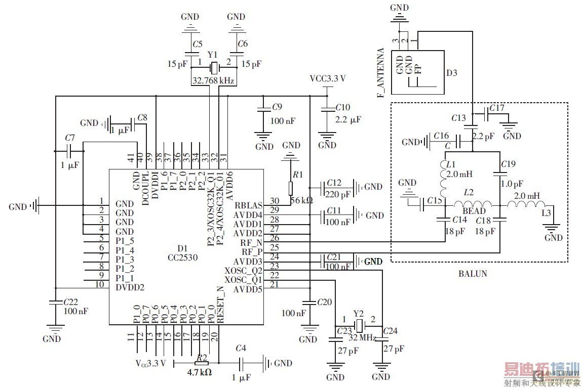
CC2530 内部已集成了一个8051 微处理器与高性能的RF 收发器。CC2530 能够以非常低的总材料成本建立强大的网络节点, 拥有较大的快闪记忆体, 其存储容量多达256 B, 它是理想的ZigBee 专业应用芯片; 支持新RemoTI 的ZigBee RF4CE, 这是业界首款符合ZigBeeRF4CE 兼容的协议栈。此外,CC2530 具有不同的运行模式, 使得它尤其适应超低功耗要求的系统, 运行模式之间的转换时间短, 进一步确保了低能源消耗。图3 为CC2530 外围电路设计。图3 中的D3 倒F 天线是单端天线, 也就是非平衡天线, 所以需要用电容、电感组成一个非平衡变压器(BALUN) , 如图3 中的虚线框图, 来满足RF 输入/输出匹配的要求。

图3 CC2530 外围电路
PCB 天线设计难度较大, 通常还需要仿真工具的支持, 但TI 公司已经把倒F 型PCB 天线设计的规格公布了。对于终端设备的设计来说,PCB 天线不失为一种较经济的选择, 因为其通信距离可以满足本系统的要求。
路灯节点设计采用光敏电阻传感器检测的方式采集路灯状态信息并通过无线传回主控中心( 协调器), 同时经主控中心处理后, 将相应的控制命令发送至指定的路灯节点。协调器的设计是根据电子时钟产生的精确时间和光敏电阻采集外界光线的强弱来控制整个网络的路灯。
在下半夜采用隔柱亮灯(开部分灯) 的方法降低电能消耗; 在大白天, 采用关全部路灯的方法, 如果天气突然转阴, 系统就会自动打开部分路灯, 满足人们照明要求; 傍晚时分, 用光敏传感器采集的光线强弱来判断是否需要开关灯, 做到及时开关灯。根据以上的控制实现智能和节能控制。表1 所示的为协调器主控制路灯的状况( 此表要根据城市的实际情况制定)。
表1 协调器根据时间与外界状态发出控制命令

本文提出了基于CC2530 的ZigBee 无线路灯节能智能监控系统的设计方案, 在路灯控制器节点设计基础上实现了自组织网络的建立、通信、互操作性测试, 解决了以往无线控制网络的通信不稳定的问题。初步实验结果表明: 采用这种模式建立的无线路灯节能监控系统不仅具有较好的可靠性和较高的控制效率, 而且还能够及时发现路灯损坏情况和它的具体位置, 减少了巡灯工作,同时又根据城市是否需要打开路灯的实际情况来控制整个网络中的路灯开关, 从而做到合理及时开、关灯。在下半夜采用隔柱亮灯的方法不仅能满足人们照明的需要, 而且还能减少电能消耗, 能够很好地达到节能和智能化管理的目的, 有着广阔的应用前景。
射频工程师养成培训教程套装,助您快速成为一名优秀射频工程师...
天线设计工程师培训课程套装,资深专家授课,让天线设计不再难...
上一篇:安全电压对供电电源的要求
下一篇:脉冲序列对单激式开关电源变压器铁芯的磁化

