- 易迪拓培训,专注于微波、射频、天线设计工程师的培养
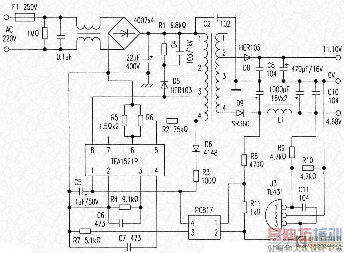
DVD开关电源电路
录入:edatop.com 点击:
本文提供TEA1521构成的开关电源电路图,电路以反激式工作,在很多DVD开关电源中应用广泛。而且电路简单,维修也方便,下面为大家提供开关电源电路图,以对维修或设计的朋友做个参考。

射频工程师养成培训教程套装,助您快速成为一名优秀射频工程师...
天线设计工程师培训课程套装,资深专家授课,让天线设计不再难...
上一篇:MOSFET选择策略详解
下一篇:手机没电不必抓狂
盘点十大突破性电池技术
射频和天线工程师培训课程详情>>

