- 易迪拓培训,专注于微波、射频、天线设计工程师的培养
热电偶温度测量系统电路 ,耗用电流低于500μA
电路功能与优势
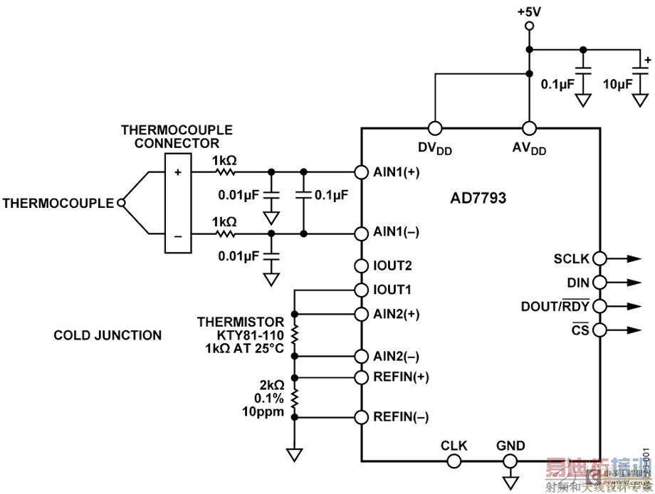
图1所示电路是一个基于24位Σ-Δ型ADC AD7793 的完整热电偶系统。AD7793是一款适合高精度测量应用的低功耗、低噪声、完整模拟前端,内置PGA、基准电压源、时钟和激励电流,从而大大简化了热电偶系统设计。系统峰峰值噪声约为0.02°C。
AD7793的最大功耗仅500 μA,因而适合低功耗应用,例如整个发送器的功耗必须低于4 mA的智能发送器等。AD7793还具有关断选项。在这种模式下,整个ADC及其辅助功能均关断,器件的最大功耗降至1 μA。
AD7793提供一种集成式热电偶解决方案,可以直接与热电偶接口。冷结补偿由一个热敏电阻和一个精密电阻提供。该电路只需要这些外部元件来执行冷结测量,以及一些简单的R-C滤波器来满足电磁兼容性(EMC)要求。

图1. 带冷结补偿的热电偶测量系统(原理示意图:未显示去耦和所有连接)
电路描述
本电路使用T型热电偶。该热电偶由铜和康铜构成,温度测量范围为 200°C至+400°C,产生的温度相关电压典型值为40 μV/°C。
热电偶的传递函数不是线性的。在0°C至+60°C的温度范围,其响应非常接近线性。但是,在更宽的温度范围内,必须使用一个线性化程序处理。
测试电路不包括线性化功能,因此,本电路的有用测量范围是0°C到+60°C。在该温度范围内,热电偶产生0 mV至2.4 mV的电压。内部1.17 V基准电压用于热电偶转换。因此,AD7793的增益配置为128。
AD7793采用单电源供电,热电偶产生的信号必须被偏置到地以上,从而处于该ADC支持的范围。对于128倍的增益,模拟输入端的绝对电压必须在GND + 300 mV至AVDD – 1.1 V范围内。
AD7793片上集成的偏置电压发生器偏置热电偶信号,使其共模电压为AVDD/2,确保以相当大的裕量满足输入电压限值要求。
热敏电阻在+25°C时的值为1 kΩ,0°C时的典型值为815 Ω,+30°C时的典型值为1040 Ω。假设0°C至30°C的传递函数为线性,则冷结温度与热敏电阻R之间的关系为:
冷结温度 = 30 × (R – 815)/(1040 – 815)
AD7793的1 mA激励电流用于为热敏电阻和2 kΩ精密电阻供电。基准电压利用该2 kΩ外部精密电阻产生。这种架构提供一种比率式配置,激励电流用于为热敏电阻供电,并产生基准电压。因此,激励电流值的偏差不会改变系统的精度。
对热敏电阻通道进行采样时,AD7793以1倍的增益工作。对于+30°C的最大冷结温度,热敏电阻上产生的最大电压为1 mA × 1040 Ω = 1.04 V。
热敏电阻的选择条件是:热敏电阻上产生的最大电压乘以PGA增益的结果小于或等于精密电阻上产生的电压。
对于ADC_CODE的转换值,相应的热敏电阻值R等于:
R = (ADC_CODE – 0x800000) × 2000/223
还需要考虑AD7793 IOUT1引脚的输出顺从电压。使用1 mA激励电流时,输出顺从电压等于AVDD – 1.1 V。从上述计算可知,电路满足这一要求,因为IOUT1的最大电压等于精密电阻上的电压加上热敏电阻上的电压,等于2 V + 1.04 V = 3.04 V。 AD7793以16.7 Hz的输出数据速率工作。每读取10个热电偶转换结果,就读取1个热敏电阻转换结果。相应的温度等于:
温度 = 热电偶温度 + 冷结温度
AD7793的转换结果由模拟微控制器ADuC832 处理,所得的温度显示在LCD显示器上。
该热电偶设计采用6 V(2节3 V锂电池)电池供电。一个二极管将6 V电压降至适合AD7793和模拟微控制器ADuC832的电平。ADuC832电源与AD7793电源之间有一个RC滤波器,用以降低进入AD7793的电源数字噪声。
图2显示了T型热电偶上产生的电压与温度的关系。圆圈内的区域是从0°C到+60°C,该区域内的传递函数接近线性。

图2. 热电偶电动势与温度的关系
当系统处于室温时,热敏电阻应指示室温的值。热敏电阻指示的是相对于冷结温度的相对温度,即冷结(热敏电阻)与热电偶的温差。因此,在室温时,热电偶应指示0°C。。
如果将热电偶放在一个冰桶中,热敏电阻仍旧测量环境(冷结)温度。热电偶应指示热敏电阻值的负值,使得总温度等于0。
最后,对于16.7 Hz的输出数据速率和128倍的增益,AD7793的均方根噪声等于0.088 μV。峰峰值噪声等于:
6.6 × 均方根噪声 = 6.6 × 0.088 μV = 0.581 μV
如果热电偶的灵敏度恰好为40 μV/°C,则热电偶的温度测量分辨率为:
0.581 μV ÷ 40 μV = 0.014°C
图3所示为实际的测试板。系统评估如下:分别在室温时以及将热电偶放入冰桶的情况下,测量热敏电阻温度、热电偶温度和分辨率。结果如表1所示。

图3. 采用AD7793的热电偶系统

从表1可知,热电偶报告的温度正确,热敏电阻则有0.3°C的误差。这是未包括线性化处理时的系统精度。如果对热电偶和热敏电阻进行线性化处理,系统精度将会提高,系统将能测量更宽的温度范围。
如果每读取10次就计算一次最小与最大温度读数之差,则用温度表示的峰峰值噪声为0.02°C。因此,实际的峰峰值分辨率非常接近期望值。
常见变化
AD7793是一款低噪声、低功耗ADC。其它合适的ADC有 AD7792 和 AD7785,这两款器件具有与AD7793相同的特性组合,但AD7792为16位ADC,AD7785为20位ADC。
射频工程师养成培训教程套装,助您快速成为一名优秀射频工程师...
天线设计工程师培训课程套装,资深专家授课,让天线设计不再难...
上一篇:线性稳压器与开关稳压器的联系和区别
下一篇:利用单电源器件测量?48V高端电流电路

