- 易迪拓培训,专注于微波、射频、天线设计工程师的培养
高电压高精度电流检测和输出电平转换电路
电路功能与优势
电流监控功能在电源管理、电磁阀控制和电机控制等许多应用中非常关键。在负载的高端监控电流,就可以实现精确的电流检测和诊断保护,防止对地(GND)短路。
AD8210 等集成器件可提供高电压接口,并能够在分流电阻上进行双向电流监控,从而简化高端电流监控。它具有高共模抑制(CMR)特性和出色的温度性能,可在应用中实现最佳精度。该器件放大经分流电阻流至负载的电流,并提供以地为参考、与负载电流成比例的输出电压。
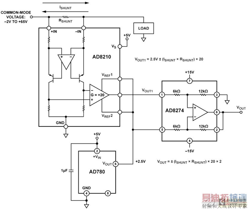
在采用双电源的应用中,AD8210的输出可以驱动 AD8274等精密、低失真差动放大器,如图1所示。AD8274可提供额外增益,并以所需的输出共模电压为中心实现AD8210输出电平转换,这有利于与使用双电源的其它电路元件实现接口。精密基准电压源 AD780 提供2.5 V基准电压,使AD8210能够执行双向电流监控,同时为AD8274的电平转换功能提供基准电压。

图1. 利用AD8210、AD8274和AD780实现电流检测并以GND为中心进行电平转换 电路描述
流至负载的电流流经电阻RSHUNT。该电阻上的电压由AD8210以20 V/V的增益放大。AD8210可以承受 2 V至+65 V范围内的输入共模电压。它还具有高共模抑制(CMR)特性,即使存在PWM共模信号也能监控电流,例如监控H-桥配置中受驱动电机的相位电流。图2显示监控PWM电机电流时的典型波形,图3显示电路过载特征。

图2. AD8210输出电压与负载电流成比例,AD8274对AD8210进行输出电平转换

图3. 过载条件下AD8210和AD8274的输出电压
AD8210输出与分流电阻上的电流成比例,其传递函数如下:
![]()
AD8210输出偏置2.5 V,将两个 VREF 引脚与2.5 V精密基准电压源AD780相连即可实现。这样,AD8210便能够双向监控流经分流电阻的电流。当电流从正输入端流至负输入端时,输出变为2.5 V以上的正电压。当电流反向流动时,输出变为2.5 V以下的负电压。AD780输出端也与AD8274负输入端相连,确保AD8274输入具有与AD8210相同的共模电压。AD8274的正输入端直接与 AD8210输出端相连。AD8274采用±15 V电源供电,并且配置为同相2倍增益模式。它计算其两个输入之间的差值,并采用2倍增益。
![]()
由于两路输入均以2.5 V为中心,因此AD8274仅放大差值,由此可获得该系统的输入至输出传递函数:
![]()
将引脚3与GND相连,AD8274的输出共模电压可设置为0 V。因此,输出电压的正负取决于分流电阻上负载电流的方向。
本电路提供了一种简单、精确的电流监控解决方案。AD8210可消除高共模电压,仅放大分流电阻上的小电压,从而提供以所施加的2.5 V基准电压为中心的输出电压。利用AD8274则能轻松地与电路中采用双电源供电的其它器件实现接口。它可消除AD8210的2.5 V共模偏移,并相对于GND转换AD8210的输出电平。
1 μF电容用来对AD780输入与输出引脚之间的基准电压源去耦。应将一个0.1 μF低电感陶瓷去耦电容(图中未显示)与VS相连,并使其非常靠近这两个IC。典型的去耦网络由一个1 μF至10 μF电解电容和一个0.1 μF低电感陶瓷MLCC型电容并联构成。
为了使本文所讨论的电路达到理想的性能,必须采用出色的布局、接地和去耦技术(请参考教程MT-031 和 教程MT-101)。至少应采用四层PCB:一层为接地层,一层为电源层,另两层为信号层。
常见变化
AD8274具有较宽的电源电压范围,可以采用±5 V等较低电压双电源供电。上述电路应用选择增益2来提供最宽的动态范围,但根据用户的需求不同,也可以将AD8274配置为增益为 的差动放大器。诸如AD8271和AD8276等其它差动放大器可以提供单位增益的精密电平转换。
基于AD8210的5 V电源建立电阻分压器后,也可以获得2.5 V基准电压。由于必须采用低阻抗源才能保持数据手册中规定的增益和失调额定值,因此必须用缓冲器来驱动AD8210和AD8274的基准电压引脚。
AD780是一款超高精度基准电压源,在全部温度、负载和线路条件下均具有出色的输出稳定性。在误差预算稍高的应用中,也可以使用 ADR421 或 ADR03等成本较低的基准电压源。
射频工程师养成培训教程套装,助您快速成为一名优秀射频工程师...
天线设计工程师培训课程套装,资深专家授课,让天线设计不再难...
上一篇:利用单电源器件测量?48V高端电流电路
下一篇:超声波雾化器的制作电路

