- 易迪拓培训,专注于微波、射频、天线设计工程师的培养
智能电压表中量程自动转换电路研究
电学参数测量技术涉及范围广,特别是微电压、微电流、高电压以及待测信号强弱相差极大的情况下,既要保证弱信号的测量精度又要兼顾强信号的测量范围,在技术上有一定的难度。传统的低成本仪表在测量电压、电流时都采用手动选择档位的方法来转换量程。在使用中,当忘记转换档位时,会造成仪表测量精度下降或损坏。现代电子测量对系统的精度要求越来越高且智能化程度也越来越高。全量程无档电压表、电流表和欧姆表是在保证测量精度不下降的前提条件下省去手动转换量程的工作,得到了广泛应用。国内对此类设计研究较多,但电路设计都采用了单片机、CPLD 或FPGA等复杂电路系统,硬软件成本较高。笔者提出了一种利用廉价的元器件组成的量程转换电路,并进行了理想情况下的EWB 仿真,得到了预期的结果。
1 常用的电压测量电路
常用的模拟电压表主要由电阻R 和表头串联组成,测量部件表头的设计是利用载流线圈在磁场中受力矩作用的原理,如图1 所示。测量档位的改变靠改变电阻R的阻值来实现。 在测量时如果没有选择适当的降压电阻即档位没有调节好,当待测的电压过高时有可能使电压表损坏; 而当被测电压过低时,由于电阻较大,表头显示值误差大或者根本显示不出值来。当不了解待测电压大小时,一般会先选择最大的量程来试测电压,之后再来选择适当的档位,进行精确测量。现在出现的数字电压表、电流表其主要测试原理与模拟仪表相同。所不同的只是把指针式表头换成A/D 转换器和数码显示器,其分压分流的原理和量程选择的方法未变。

图1 模拟电压表原理
2 量程自动转换电路设计框图
笔者所设计的量程自动转换电路框图如图2 所示。被测量程判断器判断出被测量的范围,相应的量程信号输入到档位选择器。档位选择器根据量程信号将档位自动调至适当的量程。并将输入值适当放大或衰减处理后送至A/D 转换器,并由数码显示器显示,实现整个量程的自动选择。

图2 量程自动转换电路框图。
3 电路设计
3. 1 电路设计的总体要求
电路设计的基本要求是在不降低测量精度的条件下实现量程的自动转换。因此在设计电路时需要考虑以下几方面的要求:
1) 输入值量程判断器的阻抗。要求在进行电压测量时具有高阻抗,进行电流测量时具有低阻抗。
2) 输入值量程判断器应具备对最大量程的上限和最小量程的下限的判断能力。由于被测范围较大,因此既要求在高待测量值输入时不对小量程电路造成冲击,又要求在超量程值时对档位转换电路进行关断。当输入量低于表内的测量精度时,也要求将档位选择器关断。否则,当测量仪表断开时,没有输入量,而输入值量程判断器则认为此时的输入量在最小量程的档位上,当仪表接通待测量时,待测量大于最小量程档位的范围时,档位选择电路及其后级电路必定受到较大的冲击。所以,输入值量程判断器不仅对是否超过最大量程能够判断,对是否小于最小量程的精度也有判断能力。
3) 电路安全要求。在本设计中,利用传输的延时,对档位进行从关断测量到最大量程档位向低量程档位逐级下降直至到适当档位的转换,这样就使得电路在测量完高待测量后就能顺利地进行对最低待测量的测量。
4) 成本及功耗问题。由于输入值判断器所判断出的值不是用来测量,而是用于转换量程档位,所转换出的数值不需要十分精确,故其电路功耗可按仪表需要选择适当的芯片。
3. 2 电路设计的实现
3. 2. 1 量程判断电路的设计
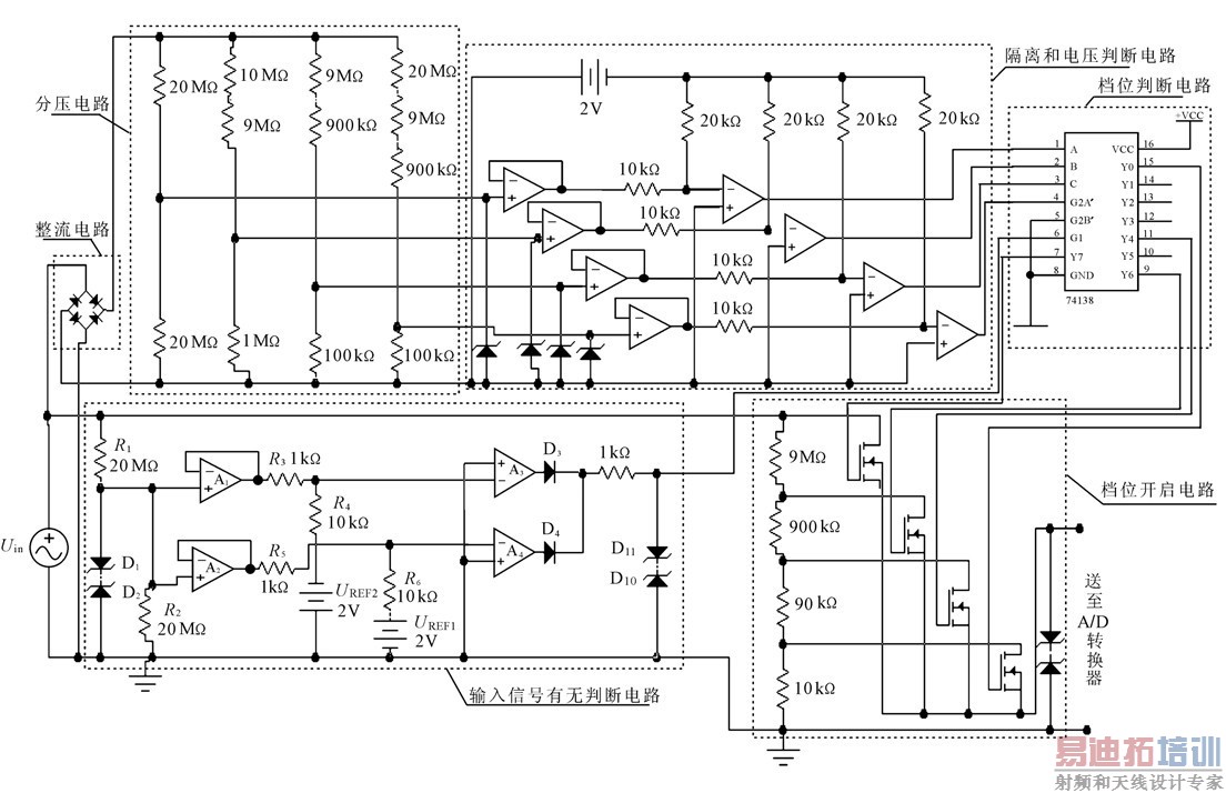
量程判断电路框图如图3 所示。输入的被测量经分压电路分压并经隔离电路后输入电压判断电路。

图3 量程判断电路框图
单量程的量程判断实现电路如图4 所示。

图4 单量程判断实现电路
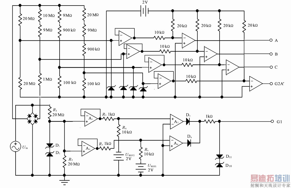
电路中Uin 代表被测信号,电阻R1 、R2 组成分压电路。运放A1 组成隔离电路。电压判断电路由电压源UREF2 和运放A3 组成的单限电压比较器实现。该电压比较器的阈值电压UT 为:

电路下半部分与上半部分的结构和工作原理相似。不过,比较电压由A4 的反相端输入。由( 1 )式可知,当跟随器A1 的输出大于0. 2 V 时,比较器A3 输出高电平; 当跟随器A2 的输出小于- 0. 2 V时,比较器A4 输出高电平; 当- 0. 2 V
用EWB(electronics workbench)软件对图4 电路的仿真结果如图5 所示。

图5 单量程判断器的仿真波形。
仿真所用的信号源Uin 为有效值1 V , 频率1 Hz , 初相位为0°的正弦交流电压。基准电压为2 V的直流电压。从仿真结果可以看出,当被测输入电压的瞬时值达到±0. 4 V时,比较器转换电平。通过量程判断器,将被测的模拟信号转换为数字信号,从而实现对档位选择的控制。
量程判断器的总电路如图6 所示。每个运放的输入端都接有稳压管进行限压,以保护运放。图中上半部分为档位选择电路,正负电压都可由整流桥整流后送分压电阻分压,基准电压都是- 2 V , 所以电压比较器的阈值为1 V . 下半部分为输入电压的最小值判断电路,对输入被测量的有和无进行直接判断。根据前级的分压比可以求得,当被测的电压值大于0. 2 V 或者小于- 0. 2 V 时,输出端G1才输出高电平。

图6 量程判断器的总电路3. 2. 2 档位选择器
输入值判断器已经把电压信号分档并转换为高低电平的数字输出值输出。档位选择器可根据输入值判断器所得结果来设计。输入值判断器的2 个输入端电压与5 个输出端的真值表如表1 所示。
表1 中,1 表示高电平,0 表示低电平。由真值表的特性可知,可以用一个3 8 译码器译码,对档位进行选择。其译码表如表2 所示。
对照表1 和表2 , 可得出译码电路对各量程选择的输出端,从小到大分别为: Y0、Y4、Y6、Y7 .
表1 真值表(truth table)

表2 译码表(decoding table)

根据芯片输入、输出的引脚特性,其电路接线图如图7 所示。

图7 档位判断电路
其中3 个控制引脚: G2A'、G2B' 为低电平开启,G1 为高电平开启。电路引脚中,若A、B、C无输入或悬空时,Y0 输出1 , 控制档位在最高量程电压档位上,起到保护电路的作用。
档位的开启电路如图8 所示。电路中采用了N沟道增强型场效应管。各场效应管的栅极分别接到3 8 译码器输出的相应量程档位上。各场效应管的漏极分别接由分压电阻分压后的电压,从而实现对档位的选择。
根据测量电压的量程,场效应的最大击穿电压必须大于300 V , 一般可选耐压为350 V 的开关管。前面的译码器中若控制端G2A' 和G1 分别不为0 和1 时,即量程不在0. 2~300 V 之内时,译码器所有输出为0 , 所有档位开启电路也都关断,起到保护仪表的作用。

图8 档位开启电路。
3. 2. 3 量程自动选择总电路
根据上述研究,可得量程自动转换电路如图9 所示。电路中所用的基准电压都是2 V , 可用同一直流电源提供。稳压管均采用2. 8 V 工作电压的稳压管。整个输入值判断器的电路在测量端的输入电阻值不小于20 ∥ 19 ∥ 19. 8 ∥ 29. 9 ∥ 20 = 4. 227 MΩ ,以实现高阻抗输入的特点。

图9 量程自动选择总电路。
4 芯片的选用
在选用3-8 译码器芯片时应当注意的是: 当前常用的3 8 译码器芯片为低功耗肖特基系列,即74LS 系列,如74LS138 . 其输出Y0~Y7 , 都是反相输出,而图7 中的则为正相输出。应用74LS138 时应在各输出端加反相器。
电路中共用了12 个运算放大器,可选用3 块LMP2014MT 芯片提供。LMP2014MT 系美国国家半导体公司2004 年12 月发布的低功耗、轨到轨输出(满压输出) 的精密放大器。主要利用其高集成度低功耗的特点: 每块集成4 个运算放大器。
芯片工作电压为2. 7 ~ 5. 25 V ; 工作温度为0 ~70 ℃ ; 最高输入输出电流为30 mA .
5 结论
提出并设计了一种适合于智能电压表的量程自动转换电路,并对所设计的电路图用EWB 软件进行了仿真。文中所设计的电路是按直流的电压输入量来设计的。对交流量的测量则需要在输入端加设一绝对值转换器,把交流电压幅值转换为对应的直流量值。而且对于范围更宽的输入量的测量则需要增设扩展档位,增加分压电路,提高场效应管的耐压值,选择更多输入输出线的译码芯片。
由于本文所设计的电路的选档部分和档位开关是通用型的,当这部分电路作适当的调整后,可移植到设计量程自动选择的电流表、欧姆表等测试仪表中。因此还可用在自动测试及控制等方面。
射频工程师养成培训教程套装,助您快速成为一名优秀射频工程师...

