- 易迪拓培训,专注于微波、射频、天线设计工程师的培养
新型6W四通道LED驱动器 CAT4106及其应用*
O 引言
CAT4106是安森美半导体公司新近推出的6W发光二极管(LED)驱动器,该器件集成有大功率DC—DC升压转换器,并带有片上诊断功能。CAT4106不但是一款多通道的升压型LED驱动器,也能够驱动4串、多达40个白光LED。其每串的电压可达36 V,总共可以输出6 W的LED驱动功率。
CAT4106内置诊断功能,设计人员可通过外部编程电阻来设定最低及最高电压限制,以确定LED串可接受的工作电压范围。该功能还可检测到任何不在开路或短路LED设定范围内稳流的通道,并将其标记在故障(FAULT)逻辑输出端。此外,CAT4106还具有热关断及过压保护(OVP)功能。该器件在175 mA电流时,其LED通道压降仅为500 mV。CAT4106具有PWM接口,可支持2 kHz的脉宽频率,即便器件完全偏置也能提供精确、高精度的调光控制。
1 CAT4106的主要特点
CAT4106内部集成有多通道的LED驱动器和大功率DC/DC转换器,可输出总共6 W的LED功率,以用于大功率面板的背光应用,同时可驱动四组匹配的LED串,并可通过一个外部电阻来实现对驱动电流的精确编程和控制。CAT4106的每个通道可为LED串输出高达36 V的电压。
利用CAT4106内置的诊断功能可自动调节输出电压,并可以最低的电压裕量来进行LED驱动,从而提升背光能效,减少电路板的占用空间。通过CAT4106的EN/PWM逻辑引脚可支持多种频率,从而控制高分辨率的调光比,保证器件在完全偏压的情况下,对PWM的准确调光控制。当EN/PWM引脚置低时,CAT4106会进入完全关断模式。四通道LED驱动器CAT4106的主要特点如下:
◇具有紧凑电流匹配的四路LED通道;
◇内部集成有DC/DC升压转换器;
◇具有可达6 W的LED输出功率;
◇效率可达92%;
◇具有低压差LED通道(175 mA时为500mV);
◇带有高频率PWM接口(最高可达2 kHz);
◇具有可调节的短路/开路LED保护功能;
◇LED的通道电流和电压可通过编程调节和控制:
◇具有热关断保护功能;
◇采用16引脚4X4的TQFN和带散热盘的TSSOP封装,符合RoHS规范要求。
2 CAT4106的引脚功能
CAT4106采用16引脚4X4的TQFN和带散热盘的TSSOP无铅封装,图1所示是其采用TSSOP封装的引脚排列图,各引脚功能如下:

VIN:CAT4106的电源电压输入端。VIN端的电压应在3~5.5 V的范围内,同时,在使用时,还应在该引脚的近端接一个O.1μF以上的小型陶瓷旁路电容。
EN/PWM:芯片使能及LED通道的PWM调光控制输入端。该端的逻辑高、低电平分别应设在1.3 V和0.4 V。应当说明的是,EN/PWM具有5 ms的迟延,也就是说,EN/PWM置低至少5 ms后,CAT4106才会进入“零”电流关断模式。CAT4106内部有200 kΩ的下拉电阻。RSET:REST电阻端,电压调节控制引脚。CAT4106可通过检测LED通道上的可编程电流的大小来自动调节电压。正常工作时,REST端的电压保持在1.2V,而且该端还能准确监测外部R1上的电流大小。REST端到LED上的电流传输比为100。
LEDl~4:LEDl~4的阴极终端。可为LED提供可调电流源,以满足驱动LED串所需的紧凑匹配连续电流要求。每个LED通道的驱动电流可达175mA。另外,各通道的偏置电压应不低于0.6V,以使其性能达到最佳。需注意的是:一旦CAT4106的EN/PWM置低,则所有通道将立即进入高阻态。 [p]
CTRL:LED信道工作电压(4通道中的最低电压)的复用输出端。其控制信号可用于选择四组LED输出驱动通道电压中的最低工作电压,即具有最大正向电压(Vf)的LED串的阴极终端电压。可以通过位于CTRL和FB之间的外部电阻网络来设置每个通道的最低工作电压。需要注意的是,该端的外部电流应不低于25μA。
FB:LED通道工作电压的反馈基准,也是内部DC/DC的电压反馈控制引脚。正常工作状态下,该端需有高阻抗输入,其电压应准确调整至O.3 mV。
SW:内部功率FET开关输出端。CAT4106内部的高压CMOS功率开关具有典型值为1Ω的导通电阻和1 A的流限。当电路的瞬态电压高于40 V时,CAT4106会进入软箝位的低功率状态。
VFMIN:内部比较器低限输入端,用于设置LED串的开路电压门限。可用一对外部电阻来设置LED串的最小正向电压(VEMIN)。CAT4106在上电期间,若没有达到1.2 V编程电压(VFMIN<1.2V),且LED串处于完全正常状态,则说明该串中有短路的LED。一旦检测出有短路LED,CAT4106会立即对该串做故障标记。不用检测时,应将该引脚接地。
VFMAX:内部比较器高限输入端,用于设置LED串的短路电压限制。可通过一对外部电阻来设置LED串的最大正向电压(VFMAX)。在未达到编程电压前,若有LED串的电压进入正常范围,则应考虑该串中有开路的LED。一旦检测出有开路LED,CAT4106会立即对该串做故障标记,并在其内部相应的通道做上标记,并忽略该通道。若所有的通道均处于开路状态,其输出电压(LED阳极顶端)则为VFMAX。VFMAX输入电路由基准为1.2 V的比较器构成。无需检测时,该引脚接地。
FAULT:LED开路/短路故障检测输出端。低电平有效,当LED出现短路或开路时,该引脚有效。首次使用CAT4106时,其故障条件下的诊断频率就已被初始化。该引脚必须用100 kΩ的上拉电阻与VIN相连,且CAT4106的下拉阻抗不应超过100 Ω的典型值。
PGND:电源地基准端,也是DC/DC转换器中的高压CMOS功率开关的源极终端。设计电路时,其旁路电路中的电感应尽可能地靠近该引脚,且PGND的返回电流也应与PCB的接地板相连。
GND:CAT4106的信号地基准。电路中的所有模拟控制电压都是以该电压为基准的。另外,所有LED驱动电流也都流过GND。
N.C:悬空。
TAB:CAT4106封装的内部焊点,使用时应与PCB的接地板相接。
3 应用电路功能设计
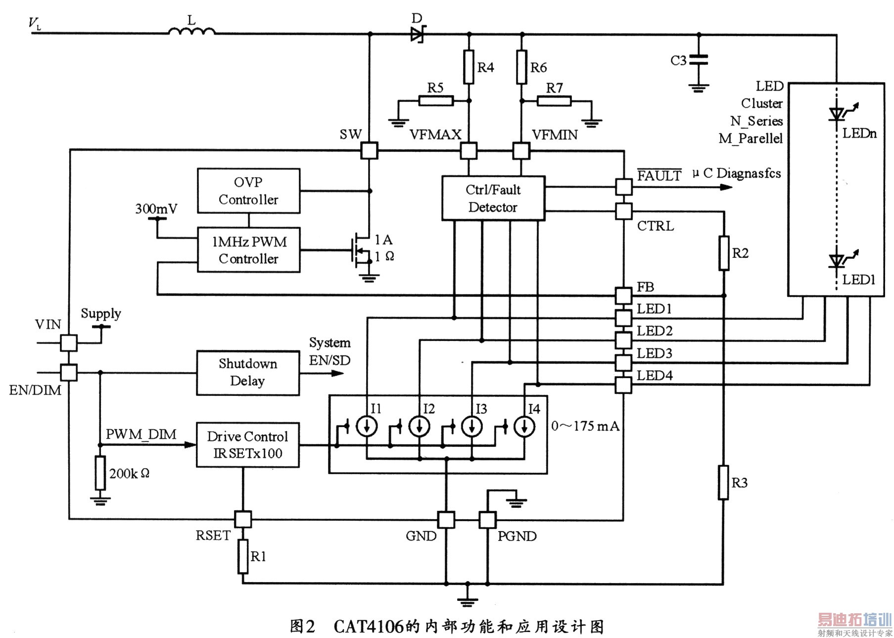
实际应用中,CAT4106可以驱动四组相互独立的LED阵列,图2所示是其内部功能和应用设计电路图。设计时,用户可以根据情况自行设置输出驱动通道上的工作电压,以获得最佳性能。输出电压(LED阳极)为所调通道的电压与LED串的最大正向电压之和。另外,CAT4106内部所集成的DC/DC升压转换器可产生驱动LED串所需的高电压。当用12 V电源供电时,其LED的功率最高可达6W。

3.1 LED电流设置 [p]
通过CAT4106所提供的四组紧凑匹配电流可以精确调整每个LED通道上的电流。用户可通过外部REST与GND间的电阻R1来调节电流的大小,每个通道上的电流最大可达175mA。下式是Rl与每个通道的LED电流之间的关系式,具体各值见表1所列。

3.2 通道电压的设置
每个通道的最低工作电压均可由CTRL、FB与GND间的电阻R2、R3通过下式来编程控制:
在大多数应用中,每个LED通道至少都需要0.5V的负载裕量电压。推荐使用2倍增益(R2=R3)。当负载电流与R3(20 kΩ)上的电流相等,即均为15μA时,CTRL输出引脚的性能最佳。
3.3 VFMIN电平的设置
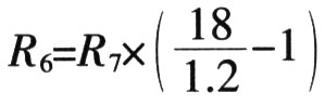
VFMIN电平指的是LED串所能正常工作的最低电平,该电平的大小可由所串联的LED的数量及其正常工作时所需的最小正向电压VF的大小决定。若取每串LED的数量为6,每个LED上所需的正向电压为3.5V±0.5V。由于每个LED的最小电压为3.0V,那么,总的最小正电压应为18V,也就是说,任何低于18V电压的LED串就会被认为有一个或多个LED出现短路故障。图2中的电阻R6的值可由下式得出:

3.4 VFMAX电平的设置
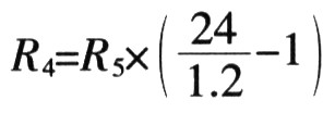
VFMAX电平指的是LED串所能正常工作的最高电平,该电平的大小可由所串联的LED的数量及其正常工作时所需的最大正向电压VF的大小决定。当每串LED的数量为6时,每个LED上所需的正向电压为3.5 V±O.5 V。由于每个LED的最大电压为4.0 V,那么总的最小正电压应为24 V,即:设计中任何高于20 V电压的LED串就会被认为有一个或多个LED出现开路故障。图2中的电阻R4可由下式得出:

若将断开的LED串重新连上,则CAT4106会在其EN端由低到高跳变后被重新激活,同时FAULT故障标志也会被取消,相应的通道也会激活。若所有的LED通道都处于开路状态,则其内部升压转换器的输出电压即为VFMAX,这样就可省去外部的齐纳二极管。
3.5 EM/PWM调光控制
EN/PWM输入信号具有两个相互独立的功能,一是可通知禁止所有器件;二是当所有器件处于激活状态时,可以在输出通道上进行PWM调光控制。当EN/PWM输入端置高时,可为CAT4106加电,一般情况下,即使PWM信号正在使用,也仍然可以进行加电操作。EN/PWM置低5 ms后,CAT4106会被禁止并完全与系统断开。
EN/PWM端的占空比可直接应用到所有输出通道,一旦EN/PWM输入为低,这些通道即被立即关闭;而在其PWM重新置高后,通道也会恢复正常工作。通道的开关转换响应时间为0.2μs。进行PWM调光时,其脉宽间隙的最短时间为0.2μs;只有应用在低脉冲间隙时,才会有最宽2.5 ms的脉冲间隙。需注意的是:脉冲持续时间延长至2.5 ms时,可能会使CAT4106进入完全关断状态,而且LED通道的响应时间也会随之增加。
在大多数应用中,可以由PWM时钟频率来设置调光比,频率范围为100 Hz~2 kHz。在1 kHz的PWM频率时,其脉宽间隙为lμs,此时的调光比可达1000:1。
4 外部组件的选择设计
若将各LED引脚串接成串,CAT4106仍可驱动一个或两个这样的串。只要电源有足够的驱动能力,CAT4106也可用在LED电流大于175 mA的场合,此时的LLED通道也是被紧密排列在一起的。图3所示是用CAT4106驱动一个LED串的应用电路图,其中的LED电流是通道电流的4倍。

4.1 电容的选择
CAT4106所需的外部外部电容有VIN端的1μF小陶瓷电容C1、电感输入端的4.7μF电容C2及输出端10μF的电容C3。通常,C2取4.7μF已能满足需要。各个电容的电压额定值需与所需的最大电压相兼容。输出端的C3可用于防止LED断开。因此,推荐使用X5R和X7R类型的电容,它们在高温时仍然具有很好的稳定性。
4.2 电感的选择 [p]
多数应用中,都可采用47μH的电感。而在有些效率要求比较高的应用中,则需使用低串联阻抗的电感,通常其额定电流不能小于1 A,推荐用CR73—470工艺的电感。
4.3 肖特基二极管
肖特基二极管的额定电流必须高于流过其本身的峰值电流,推荐额定电流为1A的肖特基二极管。肖特基二极管的性能可由所给电流的正向电压所决定,该正向电压应尽量低,以便能够达到更高的效率。由于CAT4106工作在1 MHz时的响应时间也有严格限制。故此,推荐使用NXPPMG6010CEJ(60V/1A)。
4.4 电路板布局
在进行电路板的布局时,应使PCB板具有良好的散热性能。多数组件都应与CAT4106的衬垫一起连接至其封装下的接地盘上。输入电容C1应尽量靠近CAT4106。其RSET的电阻Rl和通道电压设置电阻R3应采用Kelvin方式与CAT4106的GND相连。
5 结束语
CAT4106是安森美半导体推出的集成有诊断功能和大功率DC/DC转换器的多通道LED驱动器,其内置的片上诊断功能能自动调节输出电压,并可以最低的余量(head room)电压来驱动最高的正向电压(Vf)串,从而帮助设计人员提升背光能效,减少电路板占用空间。由于CAT4106的大功率DC/DC转换器可使其LED的输出功率达到6W,因此可广泛应用于汽车及较大尺寸的通用液晶显示LCD面板的背光。同时,设计者也可利用CAT4106的外部可编程电阻来设置最低和最高电压限制,以使LED串可以工作在最佳的工作电压范围。
射频工程师养成培训教程套装,助您快速成为一名优秀射频工程师...

