- 易迪拓培训,专注于微波、射频、天线设计工程师的培养
基于SSL2101可调光市电输入LED通用照明解决方案
LED在电子系统中使用已经有很多年了,主要用作电子设备的指示灯。最近在亮度和色彩深度方面取得的重大进步,意味著LED现在可以用于更广泛的应用,从手机和多媒体播放机中的趣味照明,一直到取代商业和家庭照明应用中的传统光源。
推动LED照明市场发展的关键推动力是高亮度LED和智能LED控制器的出现。采用高亮度LED的产品设计师面临著许多设计挑战,包括散热管理、驱动方案、拓扑架构和已有的基础设施。
要替代现有的可调光白炽灯或卤素灯光源,必须实现这样的一个电子灯驱动系统,它不仅可以与现有的调光开关一起工作,而且可复制现有光源的调光性能。NXP(恩智浦)SSL2101 IC可以满足上述性能要求,此外,它还是一种高效的电源转换器。这是业内第一款集成这些能力的IC,它使得高亮度LED灯/模块设计师能够以一种省成本和体积的方式集成电子电路,并从最佳热权衡中获益。
LED特性
LED需要一个与白炽灯或卤素灯完全不同类型的驱动器。白炽灯表现为具备自稳定特性的纯电阻负载,LED则需要一个电流源。LED产生的光通量近似正比于流经该器件的电流。LED的正向电压随电流增加而增加,但随温度的上升而减少。在这方面,LED表现得象二极管。不过,在工作期间LED的正向电压(VF)是很大的。该电压与电子转化为光子时产生的能量(eV)相关,该能量又直接相关于光的颜色。此外,不同生产批次之间的VF值可以相差很大。
串行/并行配置
在大多数用LED替代现有光源的应用中,需要连接多个LED到驱动器上,因为单一的LED不能产生足够的光通量。LED可以采用串行或并行连接。
如果LED采用串行连接,LED链上的总电压等于正向电压的总和(所有LED上的电流相等)。 [p]
如果LED并行连接,电流将分配到各支路中。不过,由于一个LED的正向电压会随著温度上升而下降,因此这一配置本质上是不稳定的。随着温度的升高,越来越多的电流将流到具有更低正向电压的支路上去,这些支路将变得更亮,而那些具有更高正向电压的支路将变得更暗。
不过,采用并联配置(或串并联组合)的一个原因是,它允许大量的LED以一个安全的电源电压结合在一起,而如果要采用串行连接来达到相同的亮度,你可能需要一个高得令人无法接受的电压。
并行配置还提供了冗余优势。如果一个串行连接的LED链上一个LED或连接出现问题,那么将导致断路,整条链上的所有LED都将不发光。但如采用并联配置的话,这情况将不可能发生。采用并联配置时,建议每条支路都增加电流调节机制,以防止热失控和电流或光的不相等。总而言之,当输出和输入电压差最小时,电源转换器的效率最高。当采用市电输入的LED驱动器时,允许产生更高的输出电压,从而允许串行连接更多的LED。
市电调光
标准工业和家用调光器设计用于白炽灯。一些较先进的型号可与连接到卤素灯的变压器一起使用。目前专门针对LED负载的市电调光器仍然很罕见。
购买和安装一个新的专用调光器的成本可以很容易就超过光源本身。因此一个可与现有调光基础设施一起工作的LED照明系统(如基于恩智浦SSL2101构建的系统),将打开这个具有庞大潜力和空间市场的大门。
由于现有的调光器被设计用于白炽灯(近似电阻负载,功率大多在20W和50W之间),因此需要一些额外的电路才能允许它们用于LED照明系统。目前市场上还没有白炽灯调光器标准,因此目前市场上有大量不同性能和参数值的市电调光器。
SSL2101特点及方案
SSL2101是一个采用SO16封装的多芯片模组(MCM)。它包含一个高效率的电源转换器和内部电路来实现市电调光兼容性。与现有解决方案相比,它具有以下优点:
·集成电源开关。这可减小元器件成本,并确保最优的驱动和开关保护。
·谷值检测。这一特性可降低转换器损失,因为开关可在最佳的时间点闭合。
·集成bleeder开关和比较器,这可减少元器件数量和尺寸。
·智能bleeder操作。SSL2101可检测到何时不需要bleeder操作(如LED链提供足够的负载),这可减少功耗和增加系统效率。
·增强的散热引脚设计。这可增加SSL2101的寿命,并允许它在更高的环境温度下正常工作。对于替代解决方案,电子器件在更高温度下的寿命可以是一个关键的参数。
·基于占空比和转换器开关频率的调光。这允许设计师有更大的自由度去定义参数值。这使得设计师可以通过调节控制调光系统的参数,实现更精确的低亮度调光,以及消除音频变压器噪声。
·对数调光校正。这使得LED的调光行为可以与白炽灯或卤素灯一模一样。 [p]
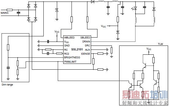
·内建的过热保护、过流保护、短路检测和最大占空比限制。这些特性确保了SSL2101的高可靠性,即便在极端工作条件下也是一样。市电接入SSL2101驱动电路应用图如下:

市电接入SSL2101驱动电路应用图
总结
随着高亮度LED和智能LED控制器的出现,直接市电接入照明的LED灯具的需求将会越来越大,对市电接入驱动电路的要求也越来越高,SSL2101驱动器件的出现将会更好的推进照明产业的发展.
射频工程师养成培训教程套装,助您快速成为一名优秀射频工程师...

