- 易迪拓培训,专注于微波、射频、天线设计工程师的培养
电动自行车控制器电路及原理大全
电动车控制器以功率大小可分为大功率、中功率、小功率三类。电动自行车使用小功率的,货运三轮车和电摩托要使用中功率和大功率的。从配合电机分,可分为有刷、无刷两大类。关于无刷控制器,受目前的技术和成本制约,损坏率较高。笔者认为,无刷控制器维修应以生产厂商为主。而应用较多的有刷控制器,是完全可以用同类控制器进行直接代换或维修的。
本文分别介绍国内部分具有代表性的电动自行车控制器整机电路,并指出与其他产品的不同之处及其特点。所列电路均是根据实物进行测绘所得,图中元件号为笔者所标。通过介绍具体实例,达到举一反三的目的。
1.有刷控制器实例
(1)山东某牌带电量显示有刷控制器
电路方框图见图1。
1)电路原理
电路原理图见图2所示,该控制器由稳压电源电路、PWM产生电路、电机驱动电路、蓄电池放电指示电路、电机过流及蓄电池过放电保护电路等组成。
稳压电源 由V3(TL431),Q3等元件组成,从36V蓄电池经过串联稳压后得到+12V电压,给控制电路供电,调节VR6可校准+12V电源。
PWM电路 以脉宽调制 器TL494为核心组成。R3、C4与内部电路产生振荡,频率大约为12kHz。
H是高变低型霍尔速度控制转把,由松开到旋紧时,其输出端可得到4V—1V的电压。该电压加到TL494的②脚,与①脚电压进行比较,在⑧脚得到调宽脉冲。②脚电压越低,⑧脚输出的调宽脉冲的低电平部分越宽,电机转速越高,电位器VR2用于零速调节,调节VR2使转把松开时电机停转再过一点。
电机驱动电路 由Q1、Q2、Q4等元件组成。电机MOTOR为永磁直流有刷电机。TL494的⑧脚输出的调宽脉冲,经Q1反相放大驱动VDMOS管Q2。TL494的⑧脚输出的调宽脉冲低电平部分越宽,则Q2导通时间越长,电机转速越高。D1是电机续流二极管,防止Q2击穿。TL494的⑧脚输出低电平时,Q1、D2导通,Q4截止,Q2导通;TL494的⑧脚输出高电平时,Q1、D2截止,Q4导通,迅速将Q2栅极电荷泄放,加速Q2的截止过程,对降低Q2温度有十分重要的作用。
蓄电池放电指示电路 由LM324组成四个比较器,12V由R24、VR1、VR4、VR3、VR5、R21分压形成四个不同基准电压分别加到四个比较器的反相端。蓄电池电压经R23和R22分压加到每个比较器的同相端,该电压和蓄电池电压成比例。VA=VB*R22/(R22+R23)。当蓄电池电压不低于38V时,LED1、LED2、LED3均点亮;当电池电压低于38V时,LED3熄灭;当电池电压低于35V时,LED2熄灭;当电池电压低于33V时,LED1熄灭,此时应给电池充电。调节VR1、VR4、VR3可分别设定LED3、LED2、LED1熄灭时的电压。LED4用作电源指示,LED5用作欠压切断控制器输出指示。
蓄电池过放电保护 当蓄电池放电到31.5V时.LM324的①脚输出低电平,三极管Q5导通,约5V电压加到TL494的死区控制端④脚.该脚电位≥3.5V,就会迫使TL494内部调宽脉冲输出管截止,从而使三极管Q1、Q2截止,电机停止运转,蓄电池放电停止,进入电池保护状态。此时LED5点亮,指示出该状态。VR5用于设定电池保护点电压。
电机过流保护 R30为电机电流取样电阻,当过流时,取样电压经R14加到TL494的⑩脚。当⑩脚电位高于⑩脚电位时,TL494内部运放2输出高电平,迫使TL494内部调宽脉冲输出管截止,从而使Q1、Q2截止,电机停止运转,从而保护了电机。
制动保护 当刹车制动时,KEY2接通.5V电压加到TL494的死区控制端④脚,迫使TL494内部调宽脉冲输出管截止,从而使Q1、Q2截止,电机停止运转,实施制动保护。
2)调试
调速电路零速调试:速度转把完全松开.调节VR2使电机停转并再调过一点以保证可靠置零速。制动调试:转动速度转把,电机旋转。此时闭合制动开关KEY2,Q2栅极应立即变为低电平0V。过流保护调试:转动速度转把,Q2栅极为高电平12V。此时在源极对地之间加上0.8V左右的电压,栅极应很快变为低电平。
蓄电池放电指示电路用可调电源代替蓄电池。电压为38V时,调节VR1,使LED3刚好熄灭;电压为35V时,调节VR2,使LED2刚好熄灭;电压为33V时,调节VR3,使LED1刚好熄灭;电压为31V时,调节VR5,使LED5刚好点亮,此时TL494的④脚应为高电平5V左右,进入电池欠压保护状态。通过上述设置,仅LED1点亮时,电压为33V-34V,应及时给蓄电池充电,不过LED1熄灭至LED5点亮这段时间,蓄电池还可维持运行,但LED5点亮时,进入欠压保护状态。此时应注意,过一会儿电池电压因电机停转而回升,保护解除,又恢复工作。如此反复保护-工作-保护的结果会损坏电池和控
制器,故应避免出现这种状况。
(2)上海伟显牌控制器
使用LM324、LM393和LM339制作的有刷控制器可靠性是很高的,就是器件数量多些。该控制器仅用一片LM339制作有刷控制器部分。用另一块LM339制成电量显示部分。显示部分见图3,电路原理见图4所示。

上海伟星对该控制器的调速采用了光电速度转把。由于北方干燥,沙土灰尘大,影响了光电速度转把的使用。实践证明,完全可以用霍尔速度转把替代它。具体方法见图5。
光电速度转把改为霍尔速度转把关键有两点:一是加装+5V稳压电源;二是根据原速度信号输出点信号变化规律,选用相应信号变化的霍尔调速转把。
该有刷控制器以PWM电路为核心,前面有三角波发生器、电瓶欠压检测、电机过电流检测;后面有驱动、功率开关等。每部分都是独立的.检查调试都比较方便。三角波发生器由IC2A、R17、C5、D2、R9、R10等组成施密特振荡器,在C5上产生三角波。脉宽调制器是IC2B,它的输入之一⑥脚,为来自C5上的三角波,输入之二⑦脚,是来自速度转把(J1)①脚的速度信号。从IC2B①脚输出调宽脉冲,送互补推挽放大器。互补推挽驱动由T3、T4组成,脉冲高电平到来,上管NPN管T4导通,12V加到功率管T1、T2的栅极,T1、T2导通;脉冲低电平到来,上管NPN管T4截止.下管PNP管T2导通,将T1、T2栅极的电荷迅速放掉,T1、T2截止。电池欠压保护由IC2C组成电压比较器,当电瓶电压低于31.5V时,它的⒁脚变为低电位,相当于R13输入一端接地,将转把速度信号降到接近零伏.使IC2B①脚呈低电平,T4截止、T3导通;T1、T2截止。过电流保护由IC2D组成电压比较器,当过电流时。R4右端电位变低.通过R5加到IC2D⑾脚,比较器翻转⒀脚变为低电位,同样相当于R13输入一端接地.将转把速度信号降到接近零伏,使T1、T2截止。
(3)四川绵阳产某牌中功率有刷控制器
该控制器采用无刷专用芯片,MC33035为核心制作的有刷控制器。
[p]
控制器电路原理图见图6所示,该控制器的特点是刹车时三管齐下,具体工作原理如下:
刹车电路主要由J、Q3、Q6等组成。继电器常开触点串联在电机的供电电路中,+24V通过R29、D8为Q3提供基极电流,Q3导通,J得电吸合,常开触点闭合,电机得电。
1)当刹车时,左、右刹车开关闭合,+15V通过R25、R21为Q6提供基极电流,Q6导通,集电极电位降低,D4导通,使D8截止,Q3失去基极电流而截止,J失电,常开触点断开,电机失电停止转动。
2)在Q6导通,集电极电位降低时,D5也导通,降低了U1的⑦脚电位。该脚低电平关断PWM输出。
3)在Q6导通,集电极电位降低时,D6也导通,无论调速转把在低速或高速位置,均将霍尔调速转把转速信号对地短路而降低送往U1⑾脚的信号电压。
欠压保护电路由欠压检测U2B和单端触发器U3组成。其输出经Q4倒相送U1的⑦脚,关断U1的输出。转把电压检测U2C的输出送单端触发器U3强制复位端④脚进行调速工作。
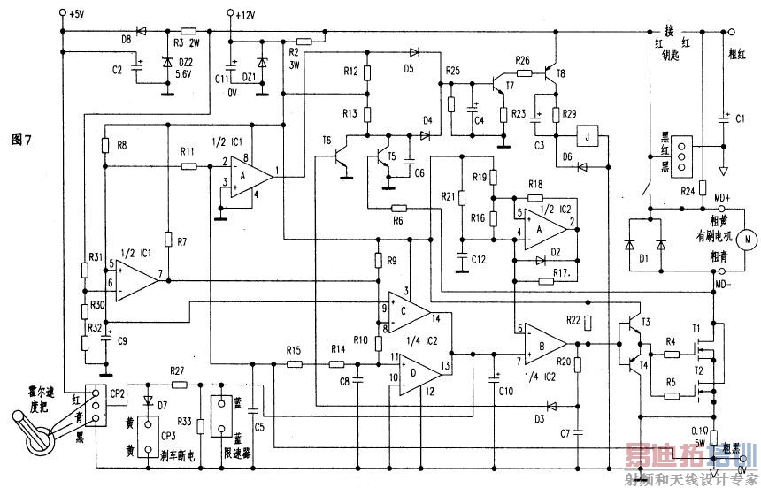
(4)北京某牌带防飞车功能有刷控制器
电路原理图见图7。
防飞车功能是靠串联在电机和电源正极之间继电器J的常闭触点J实现的。下面两种情况之一,都会使继电器得电,断开电机电源:一是电机过流;二是速度转把在零速位置时,VDMOS的漏极D为低电位(开关管击穿)。电机过流,电流取样电阻R1下端电压变低,电流检测IC1A的②脚变低,①脚变成高电位,经D5使T7、T8导通,J得电,常闭触点断开。
当速度转把在零速位置时,PWM IC2的①脚低电位,D3截止,T6截止,其集电极高电位。一种情况:如果功率开关管没击穿则VDMOS的漏极D为高电位,经R6使T6导通,其集电极低电位,二极管D4是正与门,由于T5、T6集电极只有一个高电位,二极管D4截止,T7、T8截止,J不得电,其常闭触点闭合.使电机受控于T1、T2;另一种情况:如果功率开关管已击穿,则VDMOS的漏极D为低电位,经R6使T5截止,其集电极高电位,二极管D4是正与门,由于T5、T6集电极都是高电位,二极管D4导通;T7、T8导通,J得电,其常闭触点断开,使电机失电而达到防飞车保护。
当速度转把不在零速位置时,PWM IC2的①脚是一串正脉冲,经积分电路R20、C7积分,C7电位升高,D3导通,T6导通.其集电极低电位,二极管D4是正与门,无论T5集电极电位是高还是低,二极管D4都截止,T7、T8截止。J不得电,其常闭触点使电机得电。保证了功率开关管VDMOS正常导通时的漏极D为低电位,电机只要不过流即可控制电机旋转。
(5)三友SAYO ZHD2大功率有刷控制器电路
这款控制器是石家庄地区货运三轮主流控制器之一。电路原理方框图及接线图见图8所示。该电路的特点是:
(1)频率低,约150Hz,因而续流二极管采用了普通整流桥;
(2)没有欠压和过流保护;
(3)采用了简单的门电路作三角波发生器;
(4)采用5只大功率VDMOS并联,并且采用了简单均衡电路;
(5)速度转把是自制的光电速度把。

该控制器有36V、48V、60V多种规格,主要区别在功率管部分,电路见图9。如此简明的控制器,主要损坏元件就是功率管。损坏的原因主要是串激电机碳刷接触不良,高压击穿功率管;还有堵转造成的过流和过热。
[p]
(6)电动机有刷控制器小结及维修
无论更换原配套、还是换用其他品牌的有刷控制器,首先要搞清控制器的几条基本连线:电源正、负线,两条电机接线,三条速度转把接线,刹车把接线,钥匙接线。仪表接线等。进一步判断霍尔速度转把三条接线,具体到哪一条是+5V、地和速度信号,刹车把接线是断开有效还是短路有效等。
修理有刷控制器,首先要根据现象粗略估计损坏部位,排除控制器外部接触不良等低级故障。例如:飞车现象可能是VDMOS击穿,也可能是霍尔速度转把的接地端悬空;加电不转可能是控制器故障,也可能是外部连线烧断或接触不良,特别是刹车开关、钥匙、电池等部位;加载无力可能是电流取样电阻脱焊,也可能是电机问题等。确实认定是控制器内部故障,再打开检查维修。
要认清控制器内部关键器件,有些器件外形一样,例如TO-220封装的VDMOS、三端稳压器78xx、续流二极管等。生产厂商为保密往往把元器件的印刷标示打磨掉了,给维修增加了麻烦。小功率控制器,可根据连线部位等特征来认定,例如:续流二极管两端和电机两条线是并联关系,用万用表测一下就清楚了;VDMOS和三端稳压器78xx虽然都有一端接地,但VDMOS一端接电机,稳压器78xx则不接电机。集成块也可以从脚数和连线部位等特征来区分,例如:TL494是16脚的。LM324和LM339是14脚的,LM393和LM358是8脚的;虽然LM324和LM339都是14脚的,但是供电脚不同,LM324供电端是④脚,而接地端是⑾脚。LM339供电端是③脚.接地端是⑿。
接有直径1mm长度大约1cm的镍铜丝或康铜丝的电阻,一般是电流取样电阻,一端接VDMOS的源极S,一端接电池负极(粗黑),康铜丝两端受热很易造成焊锡脱落。可能造成轻载正常、重载无力等故障。
根据原理图可以进一步沿信号通路分析,有刷控制器核心部位就是PWM。它前面的输入信号,一路是三角波发生器的三角波,一路是霍尔速度转把的速度信号。PWM的驱动信号加到VDMOS栅极。
维修重点:一是VDMOS。控制器中就是VDMOS损坏率高,多数为DS间击穿.造成加电就高速旋转。在不加电情况下,用万用表一测便知,一般换用好管故障就会排除。更换时,要注意绝缘和散热,要垫上导热绝缘片并涂上导热硅脂,固定好散热板的紧固件。伴随VDMOS击穿,还可能有其他周边元件损坏。如互补推挽下管PNP管等。另一个是稳压电源,可以带电检查其输出是否为额定稳压值,如没有,排除输出短路后,再沿电路向前检查。对于控制芯片采用TL494的电路,尽管内部复杂,只要检查关键点,就能判断大致情况。TLA94第⒁脚为+5V参考电源输出端,如⑿脚供电正确,⒁脚没有+5V。一般就是芯片坏了;③脚也是关键点,它为高电位时,芯片关闭输出,如果它为高电位,要检查造成原因,例如欠压保护,霍尔调速把故障等;④脚在有刷控制器中也是关键点,它为高电位(3.6V)时,芯片关闭输出,如果它为高电位,要检查造成原因。也可以检查后部的关键点,例如VDMOS栅极电压是否随霍尔速度转把转动变化等。
功率开关管损坏的原因和对策:
1)热损坏开关管过热后性能下降,极易损坏。开关管发热主要是导通损耗和开关损耗。导通压降和电流的乘积越大发热越多。压降大原因之一是器件本身问题,靠严格筛选解决,并联使用要经过配对;压降大原因之二不是器件本身问题,是开关通过放大区时间过长,通过改善(栅极驱动和泄放)电路设计解决。欠压保护和过流保护工作在临界(如堵转引起逐周过流保护动作)时,切换频繁,PWM频率升高,开关管开关损耗随频率升高而升高造成过热。关于欠压保护工作在临界切换频繁的改进,采用改进施密特电路,正反馈加一个二极管和一个电阻。
2)电压击穿主要是开关管本身耐压不够,当电压过高的一瞬间,还没来得及将热传到散热器,管子DS就击穿了,所以也称冷击穿。器件本身应经过严格筛选,并联应用器件要经过配对,否则易损坏;外因主要是电机大电流工作时,突然关断,引起瞬间高反电势,例如有刷电机碳刷接触不良。解决方案是并联大电流、高速、低压降续流二极管.例如采用30A双快恢复(或肖特基)管。还有,在开关管DS间加阻容吸收保护。
3)提高大功率控制器可靠性对策 大功率控制器要采用大电流高反压耐高温开关管。但是,大功率场效应管耐压和导通电阻制造时是有矛盾的,例如耐压60V左右的管子,导通电阻可以做到8mΩ,耐压升高到100V,导通电阻就成几倍增加。行之有效的措施是:一是降低振荡频率;二是增加并联器件数;三是增加驱动功率;四是加大散热板面积;五是振荡、三角波形成、PWM等电路不用WPM专用芯片TL494等,而选用故障率较低的比较器(LM339)、简单门电路等器件制作;六是功率冗余,就是功率管和续流管多只并联,但要特别注意分布参数;七是欠压保护改为欠压提示,不关断等。
2.无刷控制器
[p]
(2)采用单片机的电动车无刷控制器
图11是以
89C2051为核心的控制器电路图。由于89C2051属低端产品,内部没有PWM和A/D转换,它借助了三个模拟比较器完成相应工作。IC8B作为电池欠压检测器,欠压时,给单片机(13)脚一个低电平;IC8D做过流检测器,过流时,给单片机⑦脚一个低电平;借助普通I/O口(11)脚输出,通过积分电路和转把模拟速度信号在IC8A进行比较后.输入单片机(12)脚,用软件完成PWM控制,然后分三相六路输出到三个专用驱动芯片IR2103。由IR2103驱动每相的上、下VDMOS管。

单片机通过内部软件完成任务,不同产品的软件差异很大,写入程序时一般都进行了加密。市场上销售的单片机是空白的,内部程序需用专用设备进行烧写。因此,采用单片机的各种控制器,普通售后服务作维修只是更换外围元件,单片机本身损坏,更换工作要依靠原生产厂商进行,或供应写有程序的单片机。单片机就是单片微型计算机,它的加入可以很容易地增加一些所谓智能功能,例如巡航功能。巡航功能就是通过按一下巡航功能按钮,电动自行车就以刚才的速度继续前进,松开霍尔速度转把也不受影响。
3.其他控制器
(1)未涉及到的无刷控制器
也有不需要位置传感器的无刷控制器,它是通过检测线圈电动势判断转子位置的。显然,电机未转动时,它是不能判断转子位置的,可以等电机转起来再加电,也可以按一定序列加电,试探出转子位置后,然后正确加电。
(2)未涉及到的开关磁阻电机的控制器
开关磁阻电机是又一种电机,过去在纺织行业有应用,现在有人研究将它用到电动自行车上,它的控制器类似无刷控制器。
射频工程师养成培训教程套装,助您快速成为一名优秀射频工程师...

