- 易迪拓培训,专注于微波、射频、天线设计工程师的培养
基于CY8CLEDAC02的17W LED驱动器设计方案
录入:edatop.com 点击:
Cypress 公司的CY8CLEDAC02高性能离线LED驱动器,器件采用有所有权的数控技术,能自动检测调光类型. CY8CLEDAC02 AC离线输入从80VAC到277VAC,输出功率高达25W,调光范围从2%到100%.主要用在可调光的离线LED驱动器,LED替代灯以及LED照明.本文介绍CY8CLEDAC02主要特性,方框图, 简化的应用方框图, 调光输入的LED驱动电路图以及采用CY8CLEDAC02 120VAC 17W可调光LED驱动器参考设计电路图和材料清单.
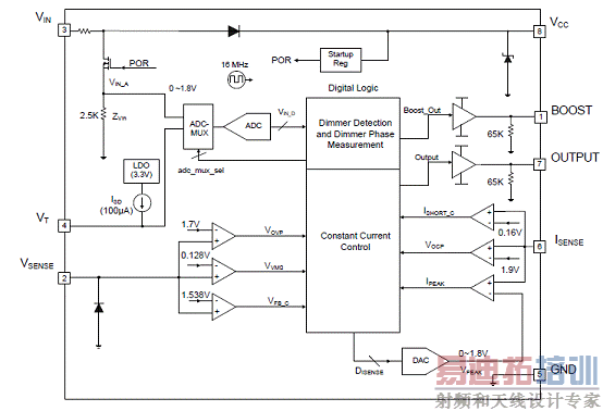
The CY8CLEDAC02 is a high performance offline LED driver, designed to interface directly with most conventional phase cut based wall dimmers. The device uses proprietary digital control technology to provide automatic detection of dimmer type(leading or trailing edge). It automatically generates dimming signals for LED loads and has the ability to dim down to 2%. It modulates LED brightness using a linear dimming scheme and switches to a PWM based dimming scheme for output current levels lower than 20% of the full load current. In PWM mode optimized dimming frequencies in the range of 900 Hz result in zero visible flicker.
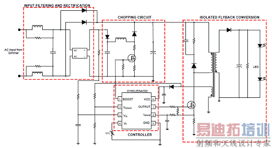
At the heart of a CY8CLEDAC02 based system is the chopping circuit which provides the load necessary to enable correct wall dimmer operation. It also improves PF when there is no dimmer on the line.
The devices’ proprietary primary side sensing enables tight LED current regulation and eliminates the need for secondary feedback circuitry. No opto-couplers are necessary to meet UL isolation requirements; enabling flyback conversion with automatic isolation.
The CY8CLEDAC02 operates in quasi-resonant mode to achieve high efficiency. This mode of operation helps minimize external component count and simplifies EMI design, lowering the total bill of material cost.
The device’s cycle-by-cycle adaptive digital regulation uses critical discontinuous conduction mode (CDCM) when driving LED loads. The control algorithm for cycle-by-cycle regulation has internal compensation for guaranteed system phase and gain margins; requiring no external components for loop compensation.
The CY8CLEDAC02 has full featured circuit protection not normally available with other primary-side control solutions. The built-in protection includes output overvoltage protection (OOVP), output short circuit protection (OSCP), overtemperature protection (OTP), current-sense resistor short protection (CSSP), and peak current limit protection (PCLP). It also enables automatic LED brightness adjustment to compensate for temperature drift by simply connecting a NTC resistor to the VT pin.
CY8CLEDAC02主要特性:
■ AC offline input range from 80 to 277 VAC
■ Up to 25W output power range
■ Intelligent wall dimmer detection:
❐ Leading edge (R, RL) dimmers
❐ Trailing edge (RC, RLC) dimmers
❐ No dimmer
■ Wide dimming range from 2 to 100%
■ Resonant control to achieve high efficiency (85% without dimmer)
■ Meets harmonic requirement with high power factor (0.7 without dimmer)
■ Primary-side sensing eliminates opto-isolators
■ Tight LED current regulation (typically < + 2.5%)
■ Low startup current (typically 10 A)
■ Low startup time (typically 0.5s with active startup)
■ Multiple protection features:
❐ Output overvoltage protection (OOVP)
❐ Output short circuit protection (OSCP)
❐ Overtemperature protection (OTP)
❐ Current-sense resistor short protection (CSSP)
❐ Peak current limit protection (PCLP)
❐ Single-point fault protection
CY8CLEDAC02应用:
❐ Dimmable offline LED driver
❐ Dimmable LED replacement lamps
❐ Dimmable LED luminaires
[p]
图1.CY8CLEDAC02逻辑方框图

图2.简化的CY8CLEDAC02应用方框图

图3.调光输入的CY8CLEDAC02 LED驱动电路图
采用CY8CLEDAC02 120VAC 17W可调光LED驱动器参考设计

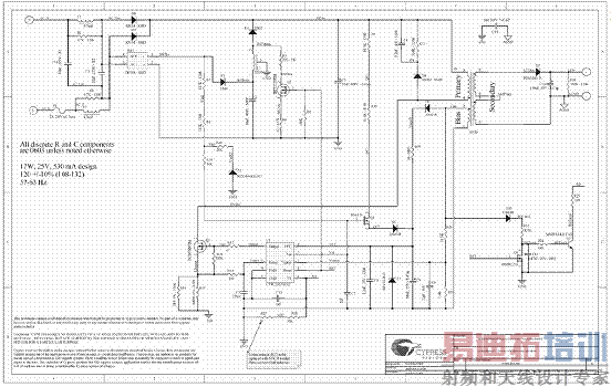
图4. 120VAC 17W可调光LED驱动器参考设计电路图
120VAC 17W可调光LED驱动器参考设计材料清单(BOM):


The CY8CLEDAC02 is a high performance offline LED driver, designed to interface directly with most conventional phase cut based wall dimmers. The device uses proprietary digital control technology to provide automatic detection of dimmer type(leading or trailing edge). It automatically generates dimming signals for LED loads and has the ability to dim down to 2%. It modulates LED brightness using a linear dimming scheme and switches to a PWM based dimming scheme for output current levels lower than 20% of the full load current. In PWM mode optimized dimming frequencies in the range of 900 Hz result in zero visible flicker.
At the heart of a CY8CLEDAC02 based system is the chopping circuit which provides the load necessary to enable correct wall dimmer operation. It also improves PF when there is no dimmer on the line.
The devices’ proprietary primary side sensing enables tight LED current regulation and eliminates the need for secondary feedback circuitry. No opto-couplers are necessary to meet UL isolation requirements; enabling flyback conversion with automatic isolation.
The CY8CLEDAC02 operates in quasi-resonant mode to achieve high efficiency. This mode of operation helps minimize external component count and simplifies EMI design, lowering the total bill of material cost.
The device’s cycle-by-cycle adaptive digital regulation uses critical discontinuous conduction mode (CDCM) when driving LED loads. The control algorithm for cycle-by-cycle regulation has internal compensation for guaranteed system phase and gain margins; requiring no external components for loop compensation.
The CY8CLEDAC02 has full featured circuit protection not normally available with other primary-side control solutions. The built-in protection includes output overvoltage protection (OOVP), output short circuit protection (OSCP), overtemperature protection (OTP), current-sense resistor short protection (CSSP), and peak current limit protection (PCLP). It also enables automatic LED brightness adjustment to compensate for temperature drift by simply connecting a NTC resistor to the VT pin.
CY8CLEDAC02主要特性:
■ AC offline input range from 80 to 277 VAC
■ Up to 25W output power range
■ Intelligent wall dimmer detection:
❐ Leading edge (R, RL) dimmers
❐ Trailing edge (RC, RLC) dimmers
❐ No dimmer
■ Wide dimming range from 2 to 100%
■ Resonant control to achieve high efficiency (85% without dimmer)
■ Meets harmonic requirement with high power factor (0.7 without dimmer)
■ Primary-side sensing eliminates opto-isolators
■ Tight LED current regulation (typically < + 2.5%)
■ Low startup current (typically 10 A)
■ Low startup time (typically 0.5s with active startup)
■ Multiple protection features:
❐ Output overvoltage protection (OOVP)
❐ Output short circuit protection (OSCP)
❐ Overtemperature protection (OTP)
❐ Current-sense resistor short protection (CSSP)
❐ Peak current limit protection (PCLP)
❐ Single-point fault protection
CY8CLEDAC02应用:
❐ Dimmable offline LED driver
❐ Dimmable LED replacement lamps
❐ Dimmable LED luminaires
[p]
图1.CY8CLEDAC02逻辑方框图

图2.简化的CY8CLEDAC02应用方框图

图3.调光输入的CY8CLEDAC02 LED驱动电路图
采用CY8CLEDAC02 120VAC 17W可调光LED驱动器参考设计

图4. 120VAC 17W可调光LED驱动器参考设计电路图
120VAC 17W可调光LED驱动器参考设计材料清单(BOM):


射频工程师养成培训教程套装,助您快速成为一名优秀射频工程师...
天线设计工程师培训课程套装,资深专家授课,让天线设计不再难...
上一篇:基于SX105x的多路可编LED驱动设计及应用
下一篇:基于PIC16F877A的太阳能与市电互补照明系统控制器的设计
射频和天线工程师培训课程详情>>

