- 易迪拓培训,专注于微波、射频、天线设计工程师的培养
1-5W MR16 LED驱动GreenPoin解决方案
录入:edatop.com 点击:
1-5W MR16 LED驱动GreenPoin解决方案
This reference document describes a built and tested, GreenPoint® solution for a 1 to 5WLED driver for MR16 LED replacement. The circuit is proposed for driving HB--LED (high--brightness LED) in a variety of lighting applications but is configured in size and features for an MR16 LED replacement. Configurations like this are found in 12 Vac / 12 Vdc track lighting applications, automotive applications, and low voltage AC landscaping applications as well as task lighting such as under--cabinet lights and desk lamps that might be powered from standard off--the—shelf Vac wall adapters.
The circuit is based around the ON Semiconductor NCP3065 operating at ~150 kHz in a non—isolated configuration. A key consideration in this design was achieving flat current regulation across input line variation and output voltage variation with a 12 Vac input. It also features an auto--detect circuit in combination with the NCP3065 which allows input from a 12 Vdc or 12 Vac supply and still maintain targeted output current regulation.

图6.1-5W MR16 LED驱动方框图

图7.1-5W MR16 LED驱动器外形图

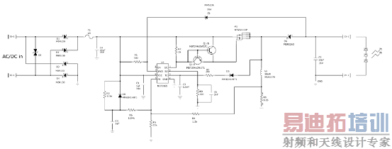
图8.1-5W MR16 LED驱动器电路图
材料清单:

This reference document describes a built and tested, GreenPoint® solution for a 1 to 5WLED driver for MR16 LED replacement. The circuit is proposed for driving HB--LED (high--brightness LED) in a variety of lighting applications but is configured in size and features for an MR16 LED replacement. Configurations like this are found in 12 Vac / 12 Vdc track lighting applications, automotive applications, and low voltage AC landscaping applications as well as task lighting such as under--cabinet lights and desk lamps that might be powered from standard off--the—shelf Vac wall adapters.
The circuit is based around the ON Semiconductor NCP3065 operating at ~150 kHz in a non—isolated configuration. A key consideration in this design was achieving flat current regulation across input line variation and output voltage variation with a 12 Vac input. It also features an auto--detect circuit in combination with the NCP3065 which allows input from a 12 Vdc or 12 Vac supply and still maintain targeted output current regulation.

图6.1-5W MR16 LED驱动方框图

图7.1-5W MR16 LED驱动器外形图

图8.1-5W MR16 LED驱动器电路图
材料清单:

射频工程师养成培训教程套装,助您快速成为一名优秀射频工程师...
天线设计工程师培训课程套装,资深专家授课,让天线设计不再难...
上一篇:高亮度LED在汽车照明应用的问题
下一篇:红外遥控器干扰电路
射频和天线工程师培训课程详情>>

