- 易迪拓培训,专注于微波、射频、天线设计工程师的培养
大家帮忙找找碴:我画的第一个PCB
录入:edatop.com 点击:
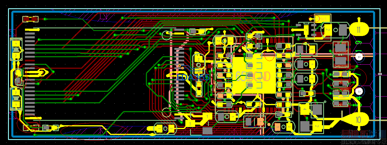
新手自学,照葫芦画瓢的第一个板,大家帮忙看看还有什么问题要改的,希望各路好汉指点指点!
combin.rar
PCB文件
combin.rar
PCB文件
怎么打不开啊
pads 9.3画的。刚看了下★★★ 大家一起评审PCB ★★★这个贴,发现还有好多东西要注意,要学的。水太深啊,没一个系统的学习计划,都不知道从哪开始着手继续学了。新手自学伤不起啊
我也是刚学不久。我准备找个培训中心或老师来教我。
你要不要一起学呢?我们两个可以互相帮忙的
谢谢楼主分享,可是打不开哦。可否能转成pads2007格式?
1、电源需要加粗处理。
2.5V USB电流有500MA,最小做到20MIL,电源芯片要用面处理,一方面满足电流,一方面扇热等。
3.晶体最好和芯片放在同一层,这样就可以不用打孔,走成类差分。晶体的低单独打出来,不要和别的共用,空间满足,尽量包低处理。
4.滤波电容要放在芯片的管脚处。
5.这个板的线完全可以把间距拉开,器件的间距要可以拉大。工艺问题太多。


lz加油
我也想找师傅培训,志同道合的朋友可以聊我!
Q
815294036
我也是新手,可以加入你们一起学习不?
射频工程师养成培训教程套装,助您快速成为一名优秀射频工程师...
射频和天线工程师培训课程详情>>

