- 易迪拓培训,专注于微波、射频、天线设计工程师的培养
基于TMS320C5515设计的心电 ( ECG) MDK开发技术
TMS320C5515 DSP是医疗开发套件(Rev. B)支持完整的医疗应用开发如心电图(ECG),数字听诊器和脉冲血氧计等。典型应用包括模拟前端(AFE),信号处理算法以及用户控制与交互。TMS320C5515是低功耗定点数字信号处理器(DSP),采用TMS320C55x™ DSP处理器核,内核工作电压1.05V/1.3V,I/O电压为1.8/2.5/2.75/3.3V。
16.67/13.33/10/8.33-ns 指令周期,时钟速率60-,75-,100-,120-MHz,具有320KB 片内RAM。

图1。TMS320C5515方框图
医疗开发套件(MDK)
A number of emerging medical applications such as electrocardiography (ECG), digital stethoscope, and pulse oximeters require DSP processing performance at very low power. The TMS320C5515 digital signal processor (DSP) is ideally suited for such applications. The C5515 is a member of TI’s C5000™ fixed-point DSP platform. To enable the development of a broad range of medical applications on the C5515, Texas Instruments has developed an MDK based on the C5515 DSP. A typical medical application includes:
• An analog front end, including sensors to pick up signals of interest from the body
• Signal processing algorithms for signal conditioning, performing measurements and running analytics on measurements to determine the health condition
• User control and interaction, including graphical display of the signal processing results and connectivity to enable remote patient monitoring
The MDK is designed to support complete medical applications development. It includes the following elements:
• Analog front-end boards (FE boards) specific to the key target medical applications of the C5515 (ECG, digital stethoscope, pulse oximeter), highlighting the use of the TI analog components for medical applications
• C5515 DSP evaluation module (EVM) main board
• Medical applications software including example demonstrations
图2。医疗开发套件(MDK)硬件方框图
MDK Hardware Overview
An electrocardiogram (ECG/EKG) is the recording of the electrical activities of the heart and is used in the investigation of heart disease. The electrical waves can be measured by selectively placed electrodes (electrical contacts) on the skin.
医疗开发套件(MDK)ECG主要特性:
The key features of the MDK ECG system are:
• 12 lead ECG output using 10 electrode input
• Defibrillator protection circuitry
• Diagnostic quality ECG with bandwidth of 0.05 Hz to 150 Hz
• Heartbeat rate display
• Leads off detection
• Real-time 12 lead ECG waveform display on EVM LCD screen, one lead selectable at a time
• Zoom option for the Y-axis (amplitude) on EVM LCD screen
• Real-time 12 lead ECG waveform display on PC, three leads at a time
• Zoom function on X-axis (time) and Y-axis (amplitude) on PC application
• Freeze screen option on PC Application
• Recording of ECG data and offline view option of recorded ECG data on PC application Several elements of the MDK ECG system are:
• C5515 EVM
• ECG front-end board
• ECG cable
1)C5515 EVM
The EVM comes with a full compliment of on-board devices that suit a wide variety of application environments.
For further details on the C5515 EVM, see the Medical Devlopment Kit provided with your EVM.
Key components and interfaces of the C5515 EVM used in the MDK ECG system include:
• Texas Instrument’s TMS320C5515 operating at 100 MHz
• User universal serial bus (USB) port via the C5515
• Inter-integrated circuit (I2C) /serial peripheral interface (SPI) electrically erasable programmable read-only memory (EEPROM)
• External memory interface (EMIF), I2C, universal asynchronous receiver/transmitter (UART), SPI interfaces
• SAR
• External IEEE Standard 1149.1-1990, IEEE Standard Test Access Port and Boundary-Scan Architecture (JTAG) emulation interface
[p]
• Embedded JTAG controller
• Color LCD display
• Keys (user switches)
The EVM operates from a + 5 V external power supply or battery and is designed to work with TI’s Code Composer Studio™ integrated development environment (IDE). Code Composer Studio communicates with the EVM board through the external emulator, or on-board emulator.
2)ECG Front-End Board
Figure 3 shows the ECG front-end board. The potentials captured by the electrodes are passed through
the defibrillator protection (DP) circuit in the ECG front-end board. Then, the front end board derives 8 out
of 12 ECG leads and provides the digital input to the DSP subsystem. The front-end board can be
interfaced with the EVM board through a universal front-end connector. The front-end board is interfaced
with and powered by the C5515 EVM board through the universal front-end connector by using I2C and
I2S interfaces.
The 16 channel analog-to-digital converter (ADC) (ADS1258) on the front-end board is configured for 500
Hz sampling with 24-bit data resolution. ADC is interfaced with the C5515 using the SPI bus.
图3。ECG板外形图
3)ECG Cable
The ECG cable consists of four limb and six chest electrodes. This cable is connected to the front-end board through the DB15 connector. The ECG electrodes pick up ECG signals from the ECG simulator/patient and send them to the ECG front-end board; an off-the-shelf ECG cable is used. For more details regarding ECG cable
图4。安装在C5515 EVM的ECG前端外形图
图5。ECG 前端方框图
图6。DSP软件架构图
前端板电路图
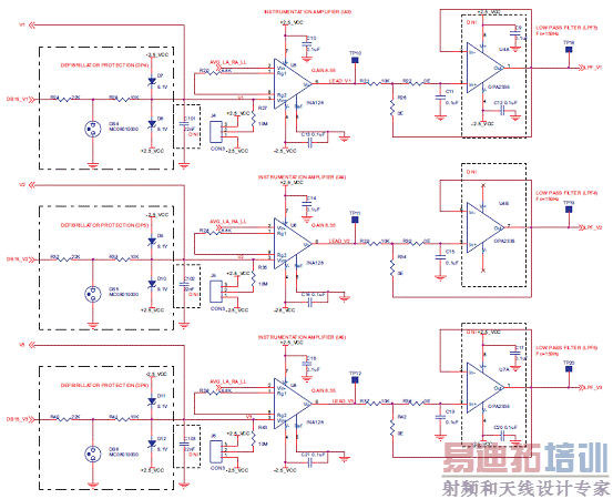
图7。前端板电路图:ECG_I_II
图8。前端板电路图:ECG_LEAD_V1_V2_V3
[p]
图9。前端板电路图:CG_LEAD_V4_V5_V6
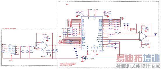
图10。前端板电路图:ECG_ADC
图11。前端板电路图:ECG_LEAD_OFF_DET
图12。前端板电路图:右腿驱动电路
图13。前端板电路图:PWR_CONN_INTRFCE
前端板材料清单(BOM):



图14。ECG 电缆详图
射频工程师养成培训教程套装,助您快速成为一名优秀射频工程师...

