- 易迪拓培训,专注于微波、射频、天线设计工程师的培养
LED路灯驱动电源的设计
LED路灯是低电压、大电流的驱动器件,其发光的强度由流过LED的电流决定,电流过强会引起LED的衰减,电流过弱会影响LED的发光强度,因此LED的驱动需要提供恒流电源,以保证大功率LED使用的安全性,同时达到理想的发光强度。用市电驱动大功率LED需要解决降压、隔离、PFC(功率因素校正)和恒流问题,还需有比较高的转换效率,有较小的体积,能长时间工作,易散热,低成本,抗电磁干扰,和过温、过流、短路、开路保护等。本文设计的PFC开关电源性能良好、可靠、经济实惠且效率高,在LED路灯使用过程中取得满意的效果。
1 基本工作原理
采用隔离变压器、PFC控制实现的开关电源,输出恒压恒流的电压,驱动LED路灯。电路的总体框图如图1所示。

LED抗浪涌的能力是比较差的,特别是抗反向电压能力。加强这方面的保护也很重要。LED路灯装在户外更要加强浪涌防护。由于电网负载的启甩和雷击的感应,从电网系统会侵入各种浪涌,有些浪涌会导致LED的损坏。因此LED驱动电源应具有抑制浪涌侵入,保护LED不被损坏的能力。EMI滤波电路主要防止电网上的谐波干扰串入模块,影响控制电路的正常工作。
三相交流电经过全桥整流后变成脉动的直流在滤波电容和电感的作用下,输出直流电压。主开关DC/AC电路将直流电转换为高频脉冲电压在变压器的次级输出。变压器输出的高频脉冲经过高频整流、LC滤波和EMI滤波,输出LED路灯需要的直流电源。
PWM控制电路采用电压电流双环控制,以实现对输出电压的调整和输出电流的限制。反馈网络采用恒流恒压器件TSM101和比较器,反馈信号通过光耦送给PFC器L6561。由于使用了PFC器件使模块的功率因数达到0.95。
2 DC/DC变换器
DC/DC变换器的类型有多种,为了保证用电安全,本设计方案选为隔离式。隔离式DC/DC变换形式又可进一步细分为正激式、反激式、半桥式、全桥式和推挽式等。其中,半桥式、全桥式和推挽式通常用于大功率输出场合,其激励电路复杂,实现起来较困难;而正激式和反激式电路则简单易行,但由于反激式比正激式更适应输入电压有变化的情况,且本电源系统中PFC输出电压会发生较大的变化,故DC/DC变
换采用反激方式,有利于确保输出电压稳定不变。
反激式开关电源主要应用于输出功率为5~150 W的情况。这种电源结构是由Buck-Boost结构推演并加上隔离变压器而得到,如图2所示。在反激式拓扑中,由变压器作为储能元件。开关管导通时,变压器储存能量,负载电流由输出滤波电容提供;开关管关断时,变压器将储存的能量传送到负载和输出滤波电容,以补偿电容单独提供负载电流时消耗的能量。 [p]

图中T1为高频隔离变压器,VQ1为CMOS功率三极管17N80C3,VD7和VD8是瞬变抑制二极管,VD6为快恢复二极管,VD5为双二极管,C3、C4、C5和C6为电解电容器。Ubout是来自整流桥的脉动直流信号,GD是来自功率因数校正电路的控制信号。变压器的引线l和2组成一个绕组,给PFC器件提供工作电源,引线11和12组成一个绕组,为恒流恒压器件和比较器提供工作电源。
3 反馈网络电路
3.1 恒流恒压电路
本设计使用恒流恒压控制器件TSM101调节输出电压和电流,使之稳定。电路如图3所示。通过TSM101的控制作用,保证了电源恒流(CC)和恒压(CV)工作。图3中,Uout+和Uout-是隔离变压器经过双二极管和电解电容器滤波的电压,再经电感L4和电容滤波后的输出为Uout+和Uout-,为本电源模块的输出电压,直接加在LED路灯上。可调电阻器RV1和RV2分别调节输出电压和电流的大小。R10和R11为22 mΩ的电阻,分别对电源输出的电压和电流采样。TMS101的输出TOUT通过光电耦合器、可控硅和三极管等电路送到L6561的引脚5,通过反馈电路实现恒流控制。器件引脚8接辅助电源,引脚4接变压器T1副边地。

3.2 比较器电路
采用比较器LM258,电路如图4所示。

[p]
输出端的采样电阻两端的电压信号VR+和VR-送到比较器LM258,通过与预设电压进行比较,产生电压反馈信号DOUT。VF为变压器T1副边绕组产生的辅助电源。
4 PFC电路
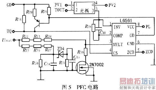
本设计采用最常见的有源功率因数校正的控制器件L6561。PFC电路工作原理如图5所示。

L6561的引脚8为电源输入端,由变压器T1的副边绕组提供;引脚7为驱动信号输出引脚,直接驱动MOS管VQ1;引脚6为参考地,该引脚和主回路的地连在一起;引脚5为过零检测引脚,用于确定何时导通MOS管。变压器T1的引脚1和引脚2组成的绕组,通过电阻将电感电流过零信号传输至该器件的引脚5,同时比较器LM258产生的信号DOUT通过光耦、三极管、可控硅等传输至器件的引脚5,以检测输出电流。引脚4为MOS管电流采用引脚,器件将该引脚检测到的信号与器件内部产生的电感电流信号相比较,来确定何时关断MOS管。图2中电阻R4作为电流检测电阻,采样MOS管电流,该电阻一端接于系统地,另一端同时在MOS管的源极和器件的引脚4。引脚3为器件内部乘法器的一个输入端,该引脚与整流桥电路输出电压相连,确定输入电压的波形与相位,用以生成器件内部的电感电流参考信号。图5中,Ubout经3只电阻分压后传送到引脚3。引脚2为内部乘法器的另一个输入端,同时为电压误差放大器的输出端,引脚1为系统反馈电压的输入端。恒流恒压器件的输出TOUT通过光耦将电压反馈传送到器件的引脚1,形成输出电压的负反馈回路。电阻R28和电容C18连接于器件的引脚1和引脚2之间,用于形成电压环的补偿网络。
5 测试结果
电源模块电装完后,加上负载,用示波器对关键点测试,图6(a)为整流桥的输出电压Ubrout+,图6(b)为Ubrout+流过电感后的电压Ubout+的波形,图6(c)为双二极管的输出电压Ucout+的波形。

6 结论
采用有源PFC功能电路设计的室外LED路灯电源,内置完整的EMC电路和高效防雷电路,符合安规和电磁兼容的要求。采用电压环反馈,限压恒流,效率高,恒流准,范围宽,实现了宽输入,稳压恒流输出,避免了LED正向电压的改变而引起电流变动,同时恒定的电流使LED的亮度稳定。整机元件较少,电路简单。功率为90 W,功率因数达0.95。根据用户需求可在恒流输出中增加LED温度负反馈,防止LED温度过高。
射频工程师养成培训教程套装,助您快速成为一名优秀射频工程师...

