- 易迪拓培训,专注于微波、射频、天线设计工程师的培养
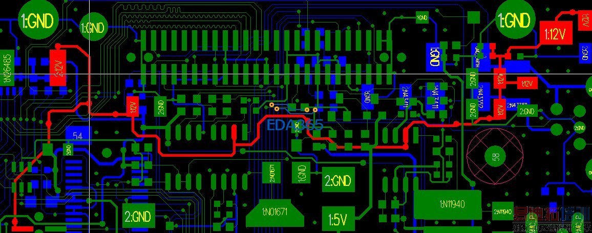
晒个图,求拍砖求指教求指点
录入:edatop.com 点击:
晒个图,求拍砖!求指教求指点!














电源走线太细了,地孔太少了
谢谢wanglan 大侠,信号线走线用的是6mil ,是有点细了;地孔加多了后如下图
看起来还不错
电源处理有问题:5V/3.3V输出才那么细一根线,12V是不输入?也是一根很细的线,最好直接铺铜,上个PCB、SCH文件才能发现问题
5V用了12mil ; 12V用了16mil确实是太细了,有空我再把电源线重新布一次,用20mil 。 

电源线根据流过电流的多少来计算,应该尽可能粗些。
网口没挖空,应该走差分。
射频工程师养成培训教程套装,助您快速成为一名优秀射频工程师...
天线设计工程师培训课程套装,资深专家授课,让天线设计不再难...
上一篇:求TV板卡PCB..
下一篇:PADS9.5排阻为什么不能建立Xnet?
射频和天线工程师培训课程详情>>

