- 易迪拓培训,专注于微波、射频、天线设计工程师的培养
基于S3C2410及嵌入式Linux的氢气浓度的检测系统的解决方案
氢气是一种无色无味、携带极不方便、极易泄漏的气体,在室温和标准大气压下,氢气与空气的混合比例达到4.1%~74.1%时遇明火极易爆炸。为了减小使用氢气的安全隐患,开发出一套安全、可靠、灵敏度高的氢气浓度监测系统具有十分重要的意义。
1 系统总体结构设计
采集到的氢传感信号经过低噪声放大电路进行放大处理,并在低通滤波器滤除信号中的高频噪声。然后,经A/D转换器送入ARM处理器S3C2410,ARM 处理器再调用应用程序对采集到的数据进行数字处理,最后实时显示浓度值,并在浓度超出限定值时做出报警处理。整个系统框图如图1所示。

2 系统硬件结构设计
本系统中所选氢气传感器为瑞士Membrapor生产的H2/C-1000。它的主要指标有:测量范围O~1 000 mg/m3,最大负载2000 mg/m3,输出信号为30±10 nA每mg/m3,分辨率2 mg/m3,响应时间<45 s,温度范围-20~40℃,典型信号漂移<2%/月。可见,传感器输出的信号范围为0~40μA甚至nA级的微弱直流信号。这里首先利用I/V转换电路将微弱的电流信号转换为电压信号,再利用后级的差动放大电路将其放大到A/D能采集的电压范围。然后,将其经过二阶低通滤波处理后送入A/D转换器。最后由微处理器S3C2410处理采集到的数值信号。
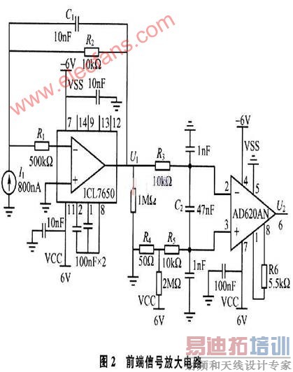
2.1 微弱信号放大电路
根据弗里斯定理可知,I/V转换引入的外界干扰和噪声,对整个系统性能影响最显著,为此必须选用开环输入电阻高、输入偏置电流小、噪声小的精密运算放大器。这里选用斩波稳零的高精度运放ICL7650,其输入电阻为1012Ω,偏置电流为1.5 pA,输入失调电压为1μV,失调电压温度系数为0.01μV/℃,共模抑制比为130 dB。后级的差动放大选用内部具有三运放结构的仪用放大器AD620AN。它具有共模抑制比高,温度稳定性好,放大频带宽,噪声系数小、功耗低,差动输入、单端输出,电压增益由电阻RG确定,且连续可调等优点。系统的前端信号放大电路如图2所示。

输入电流I1进入放大器ICL7650的反向端,输出电压正比于输入电流,电压U1=I1R2。为防止产生高频振荡,在电阻R2上并接了电容C1。R1为 ICL7650的限流保护电阻。经过I/V转换后的电压信号U1和R4上所分得的电压一起,作为差动输入进入仪用放大器AD620AN,它的放大倍数仅由电阻RG(即R6)决定,增益公式为G=(49.4 kΩ/R6)+1。由于R4上所得的电压为一恒定值,而U1会随着输入信号的变化而变化,那么AD620AN的输出端电压信号U2即包含了一定的基底电压和被测信号量,对其进行滤波采样后,进行处理,可以从中分离出需要补偿的基底电压,得到实际的被测信号。由于基底电压是缓变的直流信号,在一定的时间 (min级)内为定值,因此可以忽略处理时间(ms级),保证实时动态补偿。电路中的R3和R5与G2组成低通滤波电路,可以防止高频噪声进入放大器,减小噪声干扰。
2.2 滤波电路
经过放大后的直流信号附有噪声干扰,对于传感器信号滤波最常用的是RC有源模拟滤波器,即用运算放大器和电阻、电容构成,具有结构简单、调整方便、成本低的特点。因此采用由2个2阶巴特沃斯有源滤波电路级联构成的截止频率为50 Hz的4阶巴特沃斯低通滤波器。 [p]
2.3 ADC与微处理器接口电路
氢气传感器输出信号频率一般都远小于1 kHz。根据香农采样定理可知,采样频率至少要大于信号最高频率的2倍。另外,为了满足最小2 mg/m3的分辨率,这里采用美国ADI公司推出的一款高速低功耗串行12位8 通道A/D转换器AD7888。它是单电源工作,电压VDD范围为2.7~5.25 V。AD7888有2.5 V的片内基准电压,也可以使用外部基准电压,范围从1.2 V到VDD。模拟输入电压从O到VREF,采样频率可高达125 kHz,可与多种串行接口(SPI/QSPI/MICROWIRE/DSP)兼容。
本监测系统的核心处理器是三星公司推出的16/32位RISC处理器S3C2410。它为手持设备和一般应用提供了低价格、低功耗、高性能的小型微控制器解决方案。S3C2410提供了丰富的内部设备:分开的16KB的指令Cache和16 KB的数据Cache,MMU虚拟存储器管理,LCD控制器,支持NAND Flash系统引导,系统管理器,3通道UART,4通道的DMA,4通道PWM定时器,I/O端口,RTC,8通道10位ADC和触摸屏接口,I2C总线接口,USB主从机,USB设备,SD主卡和MMC卡接口,2通道的SPI以及内部PLL时钟倍频器等。
该系统利用SPI实现A/D转换器与ARM处理器的数据传输,其接口电路如图3所示。SPlCLK0为SPI串行时钟信号,SPIMISO0和 SPIMOSI0数据引脚用来发送和接收串行数据。nSS0作为SPI的片选信号,低电平有效。

3 系统软件结构设计
本系统在S3C2410上移植了韩国Mizi公司开发的Bootloader(VIVI)、嵌入式Linux-2.6.14内核以及cramfs根文件系统,构建了具有嵌入式Linux操作系统的软件环境。
3.1 外围设备驱动程序设计
Linux设备驱动程序是为特定硬件提供给用户程序的一组标准化接口,它隐藏了设备工作的细节。但对于特定的硬件设备来说,其对应的设备驱动程序不同,所以不同外部设备驱动程序的开发是嵌入式软件设计过程中必不可少的一部分。
Linux常以模块的形式加载设备,便于多个设备的协调工作也利于应用程序的开发和扩展。设备驱动在加载时首先需要调用入口函数ini- t_module()。该函数完成设备驱动的初始化工作,比如寄存器置位、结构体赋值等。其中最重要的一个工作就是向内核注册该设备,字符设备调用函数 register_chrdev()完成注册,块设备调用函数reglster_blkdev()完成注册。相应地,设备驱动在卸载时需要调用 cleanup_mod-ule()。该函数完成相应资源的回收、设备的注销、释放主设备号和设备文件名等。字符设备利用 unregister_chrdev()注销设备,块设备利用unregister_blkdev()注销设备。
Linux内核中,每个设备驱动程序都对应一个file_operations数据结构。在file_operations数据结构中,定义了一些与此设备相关的打开、关闭、读/写、控制等功能函数,当用户进行系统调用时,将自动使用驱动程序中特定的函数来实现具体的操作。实际上,编写设备驱动程序的过程也就是实现struct file_operations结构中的部分所需函数的过程。
3.2 应用程序设计
有了设备驱动程序提供底层硬件与应用程序的接口,Linux系统访问底层设备就像访问普通文件一样。例如,打开设备使用系统调用open(),关闭设备使用系统调用close(),读/写设备使用系统调用read()和write()等。应用程序流程如图4所示。首先系统上电复位,程序初始化,然后扫描键盘值,看是否有键值按下。若有,则进行按键处理并按输入步骤设置程序;若无,则开中断并启动A/D转换,等待转换完成产生中断,进入中断服务程序。中断服务程序流程如图5所示。首先关闭中断,读取A/D采集数据,调用适用于缓变信号的中值滤波算法处理转换结果,将连续采样的5次采样值按大小排序,取中间值为本次有效值。然后,存储处理后的数据并送显示器显示。最后,从中断返回到主程序中,再判断当前数据是否超过设定的临界值。若大于临界值,作报警处理;否则就开中断,等待下一次转换结束。依此循环处理。
[p]

4 实验
在容积约70 m3的密闭实验室中,利用化学制氢法制取约40 ml氢气,再用该系统来检测环境中氢气浓度值,实验界面如图6所示。在界面中,显示了当前时间、当前环境浓度值、超限与否提示、当前通道以及1 h内的浓度变化曲线。监测系统的准确度、灵敏度、实时性等各项指标基本达到设计要求。

结语
本文介绍了信号的前端调理电路,为微处理器S3C2410移植了嵌入式Linux操作系统,并在该系统下完成了设备驱动程序和应用程序的设计;利用软件算法对A/D转换后的信号进行了数值处理,最后介绍了图形用户界面,可动态显示当前氢气浓度值。该系统较好地满足了对现场环境中氢气浓度的实时动态监测要求,系统体积小,功耗低,成本低;还可根据需求灵活配置,适合便携式移动应用的场合,且具有良好的准确性、实时性和稳定性。
射频工程师养成培训教程套装,助您快速成为一名优秀射频工程师...

