- 易迪拓培训,专注于微波、射频、天线设计工程师的培养
TOPSwitch睪X系列单片开关电源的应用
1高效率70W通用开关电源模块
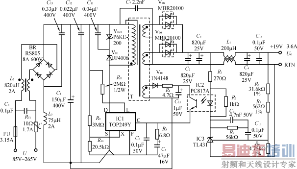
TOPSwitch睪X适合制作低成本、高效率、小尺寸、全密封式开关电源模块或电源适配器(adapter)。由TOP249Y构成的密封式70W(19V,3.6A)通用开关电源模块,电路如图1所示。当环境温度不超过40℃时,模块的外形尺寸可减小到10.5mm×5.5mm×2.5mm。设计的交流输入电压范围是85V~265V,这属于全世界通用的电压范围。该电源能同时实现输入欠压保护、过压保护、从外部设定极限电流、降低最大占空比等功能,其主要技术指标为:
额定输出功率PO=70W;
负载调整率SI=±4%;
电源效率η≥84%(当交流输入电压U=85V时,满载效率可达85%;当U=230V时,电源效率高达90%);
空载功率损耗<0.52W(U=230V时);

图1高效率70W通用开关电源模块电路
输出纹波电压≤120mV(峰卜逯担。
该电源共使用3片集成电路:TOP249Y型6端单片开关电源(IC1);线性光耦合器PC817A(IC2);可调式精密并联稳压器TL431(IC3)。电阻R9和R10用来从外部设定功率开关管的漏极极限电流,使之略高于满载或输入欠压时的漏极峰值电流ID(PK)。这就允许在电源起动过程中或输出负载不稳定但未出现饱和的情况下,采用较小尺寸的高频变压器。当输入直流电压过压时。R9和R10还能自动降低最大占空比Dmax,对最大负载功率加以限制。R11为欠压或过压检测电阻,并能给线路提供电压前馈,以减少开关频率的波动。取R11=2MΩ时,仅当直流输入UI电压达到100V时,电源才能起动。TOPSwitch睪X的欠压电流IUV=50μA,过压电流IOV=225μA。有公式
UUV=IUV·R11(1)
UOV=IOV·R11(2)
将R11=2MΩ分别代入式(1)和式(2)中得到,UUV=100V(DC),UOV=450V(DC)。过压时最大占空比Dmax随流入X端的电流IX的增大而减小,当IX从90μA增加到190μA时,最大占空比Dmax就从78%(对应于UUV=100V)线性地降低到47%(对应于375V)。在掉电后,欠压检测能在C1放电时减少输出干扰,只要出现输出调节失效或者输入电压低于40V的情况,都会使TOPSwitch睪X关闭。当开关电源受到450V以上的冲击电压时,R11同样可使TOP249关断,避免元器件受到损坏。
由VDZ1和VD1构成的漏极钳位电路,能吸收在MOSFET关断时由高频变压器初级漏感产生的尖峰电压,保护MOSFET不受损坏。VDZ1采用钳位电压为200V的P6KE200型瞬态电压抑制器,VD1选用UF4006型超快恢复二极管,其反向耐压为800V。将电容C11和VDZ1并联后,能减少钳位损耗。选择全频工作方式时,开关频率设定为132kHz。为了减小次级绕组和输出整流管的损耗,现将次级绕组分成两路,每路单独使用一只MBR20100型20A/100V的共阴极肖特基对管(VD2、VD3),然后并联工作。输出滤波电路由C2、C3、L1、C4和C14构成。空载时,TOP249Y能自动降低开关频率,使得在交流230V输入时电源损耗仅为520mW。TOP249Y具有频率抖动特性,这对降低电磁干扰很有帮助。只要合理地选择安全电容C7和EMI滤波器(L2、L3、C6)的元件值,就能使开关电源产生的电磁辐射符合CISPR22(FCCB)/EN55022B国际标准。将C7的一端接UI的正极,能把TOP249Y的共模干扰减至最小。需要指出,C7和C6都称作安全电容,区别只是C7接在高压与地之间,能滤除初、次级耦合电容产生的共模干扰,在IEC950国际标准中称之为“Y电容”。C6则接在交流电源进线端,专门滤除电网线之间的差模干扰,被称作“X电容”。
精密光耦反馈电路由IC2、IC3等组成。输出电压UO通过电阻分压器R4~R6获得取样电压,与TL431中的2.50V基准电压进行比较后产生误差电压,再经过光耦去改变TOP249Y的控制端电流IC,使占空比发生变化,进而调节UO保持不变。反馈绕组的输出电压经VD4、C15整流滤波后,给光耦中的接收管提供偏压。C5还与R8一起构成尖峰电压滤波器,使偏置电压在负载较重时能保持恒定。R7、C9、C10和R3、C5、C8均为控制环路的补偿元件。
2由TOP249Y构成的DC/DC变换式250W
开关电源
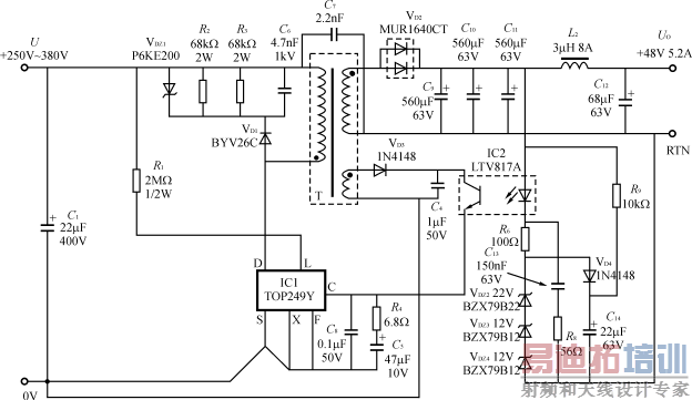
该DC/DC变换式开关电源采用一片TOP249Y,输入为250V~380V直流电压,输出为48V、5.2A(250W),电源效率可达84%。其电路如图2所示。C1为高频滤波电容,专门抑制从输入端引入的电磁干扰。由于TOP249工作在它的功率上限,因此需将X端与源极S短接,把极限电流设置为内部最大值,即ILIMIT=ILIMIT(max)=5.7A。在L端到UI之间接一只2MΩ的电阻R1,可进行线路检测。若UI>450V,则TOP249Y停止工作,直到电压恢复正常。这就有效地防止了元器件损坏。
由于初级电流较大,须采取以下措施:第一,采用低泄漏电感的高频变压器并在初、次级之间增加屏蔽层,将漏感减至最小;第二,在钳位保护电路中的瞬态电压抑制器两端并联阻容元件R2、R3、C6,构成保护功能完善的VDZ1、VD1、R、C型钳位及吸收电路,以便吸收掉漏感上较大的磁场能量。这种设计的优点在于,正常工作时VDZ1的损耗非常小,泄漏磁场能量主要由R2和R3分担;VDZ1的关键作用是限制在起动(或过载)情况下的尖峰电压,确保内部MOSFET的漏极电压低于700V。
次级绕组电压首先经过VD2、C9、C10和C11整流、滤波,再通过L2、C12滤除开关噪声之后,获得稳定的直流输出电压UO。为减小滤波电容的等效电感,现将C9、C10和C11作并联使用。稳压管VDZ2、VDZ3和VDZ4的稳压值分别为22V、12V、12V,串联后的总稳压值UZ=46V,稳定电流IZ≈10mA。设光耦中红外发光二极管LED的正向压降为UF,输出电压由下式确定:

图2250W开关电源电路 [p]
UO=UZ+UF+UR6≈46V+1V+10mA×100Ω=48V
R6是LED的限流电阻,它还决定控制环路的增益。二极管VD4和电容C14构成软起动电路。刚上电时,由于C14两端压降不能突变,致使VD6因负极接低电平而导通,此时稳压管不工作。随着C14被充电,其两端的压降不断升高,又使VD4变成截止状态,输出电压才建立起来。掉电后,C14上的电荷就经过R9泄放掉。C13和R8为高压控制回路的频率补偿元件。为了保证TOP249Y能在满载情况下正常输出,必须给TOP249Y加上面积足够大的散热器,使芯片即使在低压输入或最高环境温度下工作,芯片的最高结温也不超过110℃(仅对Y封装而言,其他封装均不得超过100℃)。若受安装条件限制,无法加装大散热器,则必须进行通风降温。
3由TOP246Y构成的45W多路输出式开关
电源
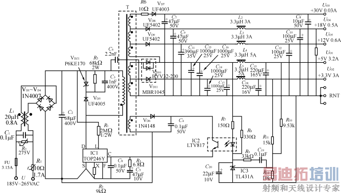
由TOP246Y构成45W多路输出式开关电源的电路如图3所示。它可作为机顶盒、电报译码器、大容量硬盘驱动器或笔记本电脑的开关电源。该电源在输入电压为交流185V~265V时,额定输出功率为45W,峰值输出功率可达60W;电源效率η≥75%,空载时的功耗仅为0.6W。五路输出分别为:UO1(5V、3.2A)、UO2(3.3V、3A)、UO3(30V、0.03A)、UO4(18V、0.5A)、UO5(12V、0.6A);它们的负载调整率依次为±5%、±5%、±8%、±7%、±7%。现将5V和3.3V作为主输出,并按一定的比例引入了反馈量,使这两路的稳压性能最佳。其余各路为辅输出。
考虑到开关电源周围的环境温度较高,TOP246Y适合给温度不超过60℃的标准机顶盒(Set瞭opBox)供电,以利于降低传导损耗,减小散热器尺寸。R2为极限电流设定电阻,取R2=9kΩ时,可将极限电流设定为典型值的80%,即=80%ILIMIT,从而限制了过载功率。R1是线路检测电阻,当整流滤波后的直流输入电压超过450V时,它通过检测浪涌电流和瞬态电流来进行过压保护,迫使TOP246Y关断,起到了保护作用。这对电网供电质量欠佳的地方尤为必要。
由VDZ1、VD6、R5和C5构成的初级钳位电路,能使漏极电压在所有情况下均低于700V。R5和C5组成尖峰电压吸收电路,正常工作时可将瞬态电压抑制器VDZ1上的功率损耗降至最低,除非发生过载情况。TOP246Y具有频率抖动特性,能有效抑制噪声干扰,因此只需在输入端加简单的EMI滤波器(C1,L1,C6)并采取合理的接地措施,即可符合有关电磁兼容性的CISPR2213国际标准。刚上电时,利用热敏电阻(RT)可对C2的冲击电流加以限制,防止保险丝损坏。压敏电阻(RV)的作用是吸收从电网窜入的浪涌电压。
为减小高频变压器的体积,次级绕组采用堆叠式绕法。辅输出绕组的电位参考点接VD10的负极而不是正极,目的是把高压输出的电压偏差降至最小。次级电压经过VD7~VD11、C7、C9、C11、C13、C16、C14和C17进行整流滤波。VD11为3.3V输出电路中的整流管,选用MBR1045型10A/45V的肖特基二极管,肖特基二极管适于作低压、大电流整流,利用其低压降之特性,可提高电源效率。VD10为5V输出的整流管,采用BYV32200型20A/200V的超快恢复二极管。3.3V和5V输出端的两只滤波电容需作并联使用,以减小输出端的纹波电流。后置滤波器由L2~L5、C8′、C10、C12、C15和C18构成。电阻R6可防止30V绕组端在轻载时的峰值充电电流。3.3V输出经R11和R10取样后,接IC3(TL431A)的基准端,通过光耦IC2(LTV817)去调节TOP246Y的输出占空比。R8为IC3提供偏置电流,R7用来设定整个反馈电路的直流增益。R9、C19、R3和C5均为反馈电路中的补偿元件。C20为软起动电容。

图3由TOP246Y构成的多路输出式45W开关电源电路
4使用注意事项
(1)输入滤波电容(图1、图2中为C1,图3中为C2)的负极应直接连反馈绕组(称之为开尔文连接),以便将反馈绕组上的浪涌电流直接返回到输入滤波电容,提高抑制浪涌干扰的能力。
(2)控制端附近的电容应尽可能靠近源极和控制端的引脚。S极与C、L(或M)、X极需各通过一条独立的支路相连,不得共享一条支路。禁止让MOSFET的开关电流通过连接C睸极的支路。此外,S、L、X端的引线与外围相关元件的距离也要尽量短捷,并且远离漏极D的支路,以防止产生噪声耦合。
(3)图1中的线路检测电阻R1应尽可能接近于L(或M)引脚。
(4)控制端的旁路电容C5(47μF)与一只高频旁路电容C8(0.1μF)相并联,可以更好地抑制噪声。反馈电路的输出端,应尽可能靠近C、S极。
射频工程师养成培训教程套装,助您快速成为一名优秀射频工程师...

