- 易迪拓培训,专注于微波、射频、天线设计工程师的培养
TOPSwitch单片开关电源的原理与应用
[编者按]虑及当前电源技术的发展,单片型开关电源已开始流行,并且具有强大的生命力,为此我们特邀国内著名科技图书作者沙占友教授等撰写这篇讲座稿,计划连载5期,以飨读者。本文也是本刊今年第6期P.271《集成稳压器的应用技术》讲座的继续。
(单片开关电源技术讲座之一)
河北科技大学沙占友张英黄丽敏(石家庄050054)
摘要:三端单片开关电源是目前国际90年代才开始流行的新型开关电源芯片。本文阐述其性能特点、工作原理及两种典型应用电路。
关键词:单片开关电源脉宽调制误差放大器光耦反馈
The Principle and Application of TOPSwitch
Single chip Switching Power Supply Abctract:Three ends single chip switching power suply is a new type switching power supply core which has been popular since 1990. This paper introduces properties and principle of the core as well as two types of applicational circuit.
Keywords: Single chip switching power supply,PWM,Error amplifler,Optical courling, Feedback
中图法分类号:TM94文献标识码:A文章标号:02192713(2000)0842404
单片开关电源具有单片集成化、最简外围电路、最佳性能指标、能构成无工频变压器开关电源等显著优点。美国动力(Power)公司在世界上率先研制成功的三端隔离式脉宽调制单片开关电源集成电路,被誉为“顶级开关电源”。其第一代产品以1994年推出的TOP100/200系列为代表,第二代产品则是1997年问世的TOPSwitch-Ⅱ。上述产品一经问世便显示出强大的生命力,它极大地简化了150W以下开关电源的设计和新产品的开发工作,也为新型、高效、低成本开关电源的推广与普及创造了良好条件,可广泛用于仪器仪表、笔记本电脑、移动电话、电视机、VCD和DVD、摄录像机、手机电池充电器、功率放大器等领域,并能构成各种小型化、高密度、在价格上能与线性稳压电源相竞争的AC/DC电源变换模块。
1产品分类及性能特点
1.1产品分类
TOPSwitch包括TOP100系列(TOP100Y~TOP104Y),TOP200系列(TOP200Y~TOP202Y,TOP214Y),TOP209/210系列,TOPSwitch-Ⅱ系列(TOP221~TOP227)。TOPSwitch-Ⅱ与第一代产品相比,它不仅在性能上进一步改进,而且输出功率得到显著提高,现已成为国际上开发中、小功率开关电源及电源模块的优选集成电路,其产品分类见表1。
表1TOPSwitch-Ⅱ的产品分类及最大输出功率POM单位:W
| TO-220封装(Y) | DIP-8封装(P)/SMD-8封装(G) | ||||
|---|---|---|---|---|---|
| 产品型号 | 固定输入(110/115/230V,AC,±15%) | 宽范围输入(85V~265V,AC) | 产品型号 | 固定输入(110/115/230V,AC,±15%) | 宽范围输入(85V~265V,AC) |
| TOP221Y | 12 | 7 | TOP221P/221G | 9 | 6 |
| TOP222Y | 25 | 15 | TOP222P/222G | 15 | 10 |
| TOP223Y | 50 | 30 | TOP223P/223G | 25 | 15 |
| TOP224Y | 75 | 45 | TOP224P/224G | 30 | 20 |
| TOP225Y | 100 | 60 | |||
| TOP226Y | 125 | 75 | |||
| TOP227Y | 150 | 90 | |||
1.2性能特点
⑴将脉宽调制(PWM)控制系统的全部功能集成到三端芯片中。内含脉宽调制器、功率开关场效应管(MOSFET)、自动偏置电路、保护电路、高压启动电路
图1TOPSwitch的管脚排列
(a)TO-220封装(b)DIP-8封装和SMD-8封装
图2TOPSwitch-Ⅱ的内部结构
和环路补偿电路,通过高频变压器使输出端与电网完全隔离,真正实现了无工频变压器、隔离式开关电源的单片集成化,使用安全可靠。
⑵输入交流电压和频率的范围极宽。作固定电压输入时可选110V/115V/230V交流电,允许变化±15%;在宽电压范围输入时,适配85V~265V交流电,但POM值要比前者降低40%。
⑶TOPSwitch-Ⅱ只有3个引出端,可以同三端线性集成稳压器相媲美,能以最简方式构成无工频变压器的反激式普通型或精密型开关电源。开关频率的典型值为100kHz,允许范围是90kHz~110kHz,占空比调节范围是1.7%~67%。
⑷外围电路简单,成本低廉。芯片本身功耗很低,电源效率可达80%左右。 [p]
2TOPSwitch的工作原理
TOPSwitch的管脚排列如图1所示。它有三种封装形式。其中,TO-220封装有3个引脚。
DIP-8封装及SMD-8封装各有8个引脚,但均可简化成3个。这3个管脚分别为控制端C,源极S,漏极D。控制端有4个作用:
S利用控制电流IC的大小来调节占空比D;
S为芯片提供正常工作所需的偏流;
S决定自动重启动的频率;
S对控制回路进行补偿。
TOPSwitch-Ⅱ的内部框图如图2所示。主要包括10部分:
S控制电压源(由控制电压UC向并联调整器和门驱动级提供偏压,而控制端电流IC则能调节占空比);
S带隙基准电压源(给内部提供各种基准电压);
S振荡器(产生锯齿波(SAW)、最大占空比信号(Dmax)和时钟信号(CLOCK));
S并联调整器/误差放大器;
S脉宽调制器(通过改变控制端电流IC的大小,连续调节脉冲占空比,实现脉宽调制并能滤掉开关噪声电压);
S门驱动级和输出级(内含耐压为700V的功率开关管MOSFET);
S过流保护电路(利用MOSFET的漏-源通态电阻RDS(ON)来检测过电流,当ID过大时令MOSFET关断,起到过流保护作用);
S过热保护及上电复位电路(当芯片结温Tj>135℃,关断输出级);
S关断/自动重启动电路(当调节失控时,立即使芯片在低占空比下工作。倘若故障已排除,就自动重新启动电源恢复正常工作);
S高压电流源(提供偏流用)。
TOPSwitch-Ⅱ的工作原理是利用反馈电流IC来调节占空比D,达到稳压目的。举例说明,当输出电压UO↑时,经过光耦反馈电路使得IC↑→D↓→UO↓,最终使UO不变。
3单片开关电源的典型应用
3.1由TOP202Y构成的7.5V,15W开关电源
7.5V,15W开关电源电路如图3所示。其交流输入电压范围Ui=85V~265V,AC,输入电网频率f=47Hz~440Hz,电压调整率SV=±0.5%,负载调整率SI=±1%,电源效率达80%,输出纹波电压的最大值为±50mV。该电源采用带稳压管(VDZ2)的光耦反馈工作方式。电路中共使用两片集成电路,IC1为TOP202Y型单片开关电源,IC2是日本产NEC2501-H型线性光耦合器。FU为3A/250V保险管。C6与L2构成交流输入端的电磁干扰(EMI)滤波器。C6能滤除由初级脉动电流产生的串模干扰,L2可抑制初级绕组中产生的共模干扰。C7和C8为安全电容,能滤除由初、次级绕组之间耦合电容所产生的共模干扰。宽范围电压输入时,85V~265V交流电经过整流器BR、C1整流滤波后,获得直流输入电压Ui。由VDZ1和VD1构成的漏极钳位保护电路可将由高频变压器漏感产生的尖峰电压钳位到安全值以下,并能减小振铃电压。VDZ1选用P6KE150型瞬态电压抑制器(TVS),其钳位电压为150V,钳位时间仅1ns,峰值功率是5W。VD1需采用UF4005型1A/600V的超快恢复二极管(FRD),其反向恢复时间trr=30ns。 [p]
次级电压经VD2,C2,L1,C3整流滤波后产生+7.5V的输出电压。R2和VDZ2与输出端并联,构成开关电源的假负载,可提高空载或轻载时的负载调整率,反馈绕组电压经过VD3整流、C4滤波后,得到反馈电压,再经过光敏三极管给TOP202Y提供一个偏置电压。VD2选择UGB8BT型超快恢复二极管,为降低功耗,
图37.5V,15W开关电源的电路
图415V,30W精密开关电源的电路
还可选肖特基二极管。光耦合器IC2和稳压管VDZ2还构成了TOP202Y的外部误差放大器,能提高稳压性能。当输出电压UO发生变化时,由于VDZ2具有稳压作用,就使光耦中LED的工作电流IF发生变化,进而改变TOP202Y的控制端电流IC,再通过调节输出占空比,使UO保持稳定,这就是其稳压原理。R1为LED的限流电阻,并能决定控制环路的增益。C5是控制端旁路电容,除对环路进行补偿之外,还决定着自动重启动频率。高频变压器选用EE22型铁氧体磁芯,图3中的NP,NS和NB分别代表初级、次级、反馈绕组的匝数。初级电感量LP=620μH±10%,漏感量LP0≤11μH。
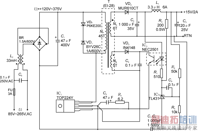
3.2由TOP224Y构成的15V,30W精密开关电源
其电路如图4所示。与图3相比,它在电路上主要作了两处重要改进:第一,为获得30W的连续输出功率,将TOP202Y换成TOP224Y,后者在宽范围电压输入时的最大输出功率可达到45W。第二,给TOP224Y配置了外部误差放大器—TL431型可调式精密并联稳压器,内部包含2.50V基准电压源、误差放大器和开关式晶体管驱动器,能直接检测输出电压的变化量,并进行精确的调整。输出电压UO经R4,R5分压后得到取样电压,与TL431内部2.50V基准电压源进行比较之后,输出误差电流信号,再通过NEC2501型光耦合器流入TOP224Y的控制端,直接控制输出占空比,获得稳定电压输出。改变电阻R4与R5的分压比,可以调整输出电压的标称值。控制环路的频率响应由R3,C5的大小所决定。R3的阻值范围是6.2Ω~15Ω。
该电源的峰值输出功率为60W。电压调整率和负载调整率均为±0.2%,几乎可同线性稳压电源相媲美,而其电源效率可达84%,比线性稳压电源提高近一倍。
射频工程师养成培训教程套装,助您快速成为一名优秀射频工程师...
天线设计工程师培训课程套装,资深专家授课,让天线设计不再难...
上一篇:PIC单片机在家用电暖气中的应用
下一篇:JTAG51帮助文件在keil下的C51下的HLP目录下,名字为jet51_keil

