- 易迪拓培训,专注于微波、射频、天线设计工程师的培养
基于LT3598多通道LED集成驱动应用电路的设计
LED 以其工作电压低、耗电量小、发光效率高、寿命长等优点,成为目前节能环保灯光照明系统的主流应用方案。我们基于LT3598 的拓扑结构,设计了其外围电路,就LT3598 多通道LED 驱动电路的设计要求,合理选取关键元器件,如电感、电容、二极管等,优化设定开关频率,并进行了过压、过流、热保护的设计。最后,通过具体电路实验,证实了此电路的稳定性和可靠性,并进行了模拟调光和PWM调光实验效果对比,说明了各自的优缺点。
前言
LED 是light emitting diode (发光二极管) 的英文缩写。作为第4 代半导体照明光源,LED 具有工作电压低、耗电量小、发光效率高、寿命长等优点。与传统的白炽灯、荧光灯相比,LED 灯可节电达到90 %以上,它不仅效率高于钨丝灯泡,而且也不像冷阴极荧光管(CCFL) 含有有害化学物质,因此渐渐大受欢迎,成为有助于保护环境的灯光系统解决方案。
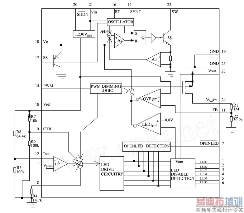
1 LT3598 拓扑结构特点
LT3598 内部拓扑结构如图1 所示,它采用固定频率、峰值电流模式控制方案,有出色的线路和负载调节能力。其内部6 个电流源提供6 个通道,可驱动6 串LED ,每串多达10 个白光LED ,每串驱动电流可高达30mA ,效率可达90 % ,并且可以保证每串间电流精度在115 %以内,以确保每串LED 亮度一致。内置升压型转换器使用一个自适应反馈环路来调节输出电压至稍微高于所需的LED 电压,以确保最高效率。任一LED 串出现了开路,并不影响其正常工作,LT3589 可继续调节现存LED 串并向OPENLED 引脚发出报警信号。

图1 LT3598 内部拓扑结构方框图
2 选择电感
为了保证供电电源的稳定,选择电感有几个问题需要解决:第一,电感量必须足够大,这样才能保证开关管Q1 截止期间,能向负载供应足够的能量。第二,电感必须能承受一定的峰值电流而不至于饱和,甚至损坏;第三,电感的直流电阻值应尽量小,以便电感本身的功率损耗( I2 R) 最小化。此处就LT3598 集成电路来说,用铁氧体磁芯电感就可以获得最佳的效率,其电感值在417~22μH 就可以满足大多数应用场合的需要。 [p]
3 输出电容的选择
在输出端应用低等效串联电阻( ESR) 值的陶瓷电容,以尽量减少输出纹波电压。就LT3598 应用电路来说,一个417~10μF 的输出电容就可以满足大多数高输出电流的设计要求。
4 整流二极管的选择
选择高频整流二极管,需要从以下几个方面加以考虑。第一,正向压降要低;第二,开关速度要快,因此肖特基二极管是最好的选择;第三,整流二极管的平均额定电流必须大于应用场合的总的平均输出电流;第四,整流二极管的反向击穿电压必须高于最大输出电压。
5 优化开关频率
选择最佳的开关频率取决于几个因素:第一,虽然减小高频电感,可以得到更高的开关频率,但开关损耗也随之增大,因而效率略有降低;第二,有些应用场合,如果电力供应不足,要带动大量的LED ,就需要很高的占空比,必要时还得降低开关频率,因为低的开关频率,不仅可以获得更高的占空比,而且可以让高占空比维持更长的时间, 这样才能驱动更多的LED。
LT3598 本身就具有升压型DC2DC 转换器的功能,其正常工作高频开关频率设置在200kHz ~215MHz 之间,就可以很好地工作。用其RT 引脚外接到地电阻的阻值来调控频高频开关频率的大小。本实例中RT 外接电阻R9 阻值为5111kΩ ,DC2DC 转换器工作的开关频率为1MHz。RT 引脚不能悬空。图2给出了开关频率与RT 外接电阻的关系曲线。

图2 开关频率和RT外接电阻关系图
LT3598 亦可采用外同步的方式工作,若SYNC 引脚外接同步信号,此信号频率必须略高于DC2DC 转换器工作的开关频率,一般在240kHz~3MHz 之间,占空比在20 %~80 %之间,幅度在014~115V 之间为宜。此时, RT 外接电阻控制开关频率应低于外接SYNC 同步脉冲频率20 %。该SYNC 引脚不能空置,不用时必须接地。
6 过压保护
LT3598 应用电路的最大输出电压,可用如下公式求得:

通过设置外接电阻R1 的R2 的阻值大小就可以确定最大输出电压,要求输出电压应略高于LED 串正常工作电压。当LED 工作电压超过设定的Vout (max)时,过压保护电路就启动,以便DC2DC 转换器降低输出电压。
7 设置最大LED 电流
根据实际应用需要,通过设置Iset 引脚外接电阻R4 的阻值大小(选取阻值范围为10~100kΩ 可满足此驱动电路正常工作) ,就可以设定流过LED 串的电流大小,实验测得流过LED 串电流大小估算公式为:

,其中ILED表示流过LED 串电流大小,本实例中R4 为1417kΩ ,故最大电流为20mA。
设定ILED 越大,则LT3598 本身功耗就越高,若ILED = 30mA ,PWM 调光占空比为100 % ,此时LT3598内部功耗至少在144mW以上。
8 热保护电路的设计
对于一个有6 个线性电流源的单一升压转换器,对6 串LED 供电,任何LED 串的电压不匹配都将造成功率的额外耗散,引起驱动电路过度发热。并且,环境温度升高,也会导致IC 温度升高。因此,电路设计需要考虑发热因素的影响。
热回路的运行过程很简单,当环境温度升高时,驱动IC 内部结温也随着升高。一旦温升达到了设定的最大结温,LT3598 开始线性地降低LED 电流,并根据需要,尽量保持在这个温度水平。如果环境温度越过设定的最大结温后继续升高,LED 电流将减小到大约全部LED 电流的5 %。因此,电路设计要考虑到具体使用环境,避免环境温升过高而影响电路正常工作。如图1 所示,在IC 的Tset 引脚接一个电阻分压网络R8 和R5 ,适当选择R8 和R5 的比值,就可确定需要设定的最大结温值。在实践应用中,根据R8 和R5 的比值与实测温度,得出了几组常用的数据,如表1 所示。
表1 Tset 结温和外接电阻分压网络阻值关系表

更为直观的方法是,通过改变Tset 引脚外接电阻分压网络的比值大小,从而设定该引脚电压值,也就决定了需要设定的最大结温值。通过实验得到结温和Tset 引脚电压值的关系如图3 所示,由图3 可以得出结论,随着该引脚电压VTset 的升高, IC 能忍受的正常工作的最大结温也跟着线性地升高。

图3 结温和Tset 引脚电压值的关系图
9 实际应用电路
典型的实际应用电路如图4 所示,总共6 串,每串10 个LED ,设计每串最大正常工作电流为20mA ,电源采用IC 自带的升压型DC2DC 转换电路,升压电感L1 ,内置功率开关管,肖特基整流二极管D7 ,设计高频开关频率为1MHz。设计LED 串最大供电电压为41V ,在此范围内的电压,都可让电路正常工作,否则,过压保护电路启动,以便让LED 供电电压恢复正常。用幅值为313V、上升沿和下降沿均为10ns、频率为1kHz 的PWM调光脉冲,可实现3 000∶1的PWM 真彩调光范围,并且在调光过程中,LED 串的最大电流一直稳定在20mA ,改变的只是PWM调光脉冲的占空比,亦即意味着改变了LED 串的平均电流,从而达到LED 调光的目的。任何不用的LED 串不能空着,应接入Vout ,内部故障检测环路忽略该串,也不会影响其他串的开路LED 检测。
[p]

图4 实际应用电路图
10 LED 电流调光控制
应用LT3598 可用两种不同类型的调光模式进行调光,有些场合,首选方案是用可变的直流电压来调整LED 电流,进而进行亮度控制。LT3598 的CTRL 引脚电压就可用来调整LED 串电流而实现调光,当该引脚电压从0V 变化到1V 时,LED 串电流就会从0 上升到设定的最大电流(本实例设定为20mA) ,当CTRL引脚电压超过1V 时,对LED 串的电流就没有影响了。我们称这种调光技术为模拟调光,其最大优势避免了由于PWM调光脉冲所产生的人耳可闻的噪声;其缺点有二,一是增大了整个系统能耗,系统效率低下,因为此时LED 驱动电路始终处于工作模式,电能转换效率随着输出电流减小而急剧下降; 二是LED发光质量不高,因为LED 发光颜色随着正向电流的变化而变化,而它直接改变了白光LED 串的电流。
对真彩调光,常用PWM 调光技术,应用占空比不同的数字脉冲,驱动一个PMOS 场效应管(如图1所示) ,以实现改变输出电流,从而调节白光LED 的亮度。这种调光技术比模拟调光技术有更高的效率,并能得到更高质量的白光。
比较高的开关频率和比较低些的PWM 频率,可以得到更宽的PWM 调光范围。但是当驱动器进行PWM调光的时候,如果PWM 信号的频率正好落在20Hz~20kHz 之间,白光LED 驱动器周围的电感、寄生电感和输出电容就会产生人耳听得见的噪声。所以设计时为了避免产生噪声,PWM 信号频率不要低于20kHz。
对真彩调光应用来说,驱动LED 的电流必须保持恒定,LED 的优点才可充分发挥出来,因为驱动LED 的电流只要有轻微的波动,就会导致LED 的灯光颜色不稳定。只通过改变PWM 引脚上PWM 脉冲占空比,而不直接改变LED 驱动电流,LT3598 可以实现3 000∶1 的PWM 调光范围, PWM 脉冲占空比从100 %~011 %变化时,LED 都可以保持恒定的颜色。
图5 所示为用1kHz 的PWM调光脉冲进行调光、脉冲周期为1ms (横坐标表示) 、占空比为90 %时,各点的波形图。

图5 PWM占空比为90 %趋稳后各点波形图( 1msPDIV)
11 小结
可通过通道并联来为每个LED 串提供更高的电流。例如,若有2 个LED 串,每串需90mA 的电流,则可每3 个通道并联形成两路通道,即可分别为2 串LED 各提供最高90mA 的电流。
若每串LED 的正向压降差异很大,则会产生巨大的功耗,降低电源效率。为了得到高效率,在选择LED 时,首先要求每串LED 数量相同,其次要求通过每串LED 的压降也尽量一致。
LT3598 的输入电压范围从312~30V ,多通道能力使其在笔记本电脑显示屏、中等尺寸显示屏和汽车LCD 显示屏等应用领域,都是比较理想的选择。
射频工程师养成培训教程套装,助您快速成为一名优秀射频工程师...
天线设计工程师培训课程套装,资深专家授课,让天线设计不再难...
上一篇:如何提高DSP的ADC精度
下一篇:直流电机PWM调速系统中控制电压非线性研究

