- 易迪拓培训,专注于微波、射频、天线设计工程师的培养
特种集成开关电源的电路设计
摘要:详细阐述了四种新型特种集成开关电源的性能特点、电路设计方案及其应用领域。
关键词:特种集成开关电源复合型恒压/恒流型截流型恒功率型TheCircuitDesignofIntegrated
1引言
特种集成开关电源与传统的开关电源相比,具有电路新颖、功能奇特、性能先进、应用领域较为广泛等特点。特种集成开关电源主要包括以下四种类型:复合型开关电源、恒压/恒流型开关电源、截流输出型开关电源恒功率输出型开关电源。它们均采用TOPSwitch或TOPSwitch-Ⅱ系列单片开关电源集成电路,再配上相应的外围电路(含控制环路)设计而成,具有不同的输出特性和应用领域,能满足不同用户的需要。
2复合型开关电源的电路设计
2.1复合型开关电源的设计方案
众所周知,线性集成稳压器的输出稳定度很高,纹波电压很小,但电源效率低,需使用笨重的工频变压器。而单片开关电源的效率很高,并且能省去工频变压器,但电压稳定度较低,纹波电压较高。若将二者巧妙地结合起来,把单片开关电源当作前级稳压器,再由线性集成稳压器进行二次稳压,即可扬长避短,实现优势互补,构成理想的高效、精密稳压电源。所配线性集成稳压器有以下三种方案:
(1)配7805系列三端固定式集成稳压器,其电路简单,成本低廉;
(2)配LM317型三端可调式集成稳压器,使输出
电压连续可调,并能进一步提高稳压性能;
(3)配LM2937(固定输出)、LM2991(可调输出)等型号的低压差稳压器,可使复合型开关电源的效率得到进一步提高。
采用两级稳压的复合型开关电源,其电压调整率和负载调整率均可达到±0.1%。
根据需要,还可为复合型开关电源增加欠压保护、过压保护、交流掉电保护、软起动等自动保护功能。
2.2复合型开关电源的设计示例
具有掉电保护功能的复合型开关电源的电路如图1所示。该电路利用一片TOP209型单片开关电源作前级稳压,再用LM2937型三端低压差稳压器作后级稳压。LM2937在额定负载下的输入-输出压差(UI-UO)≤0.6V,仅为LM7805的1/6~1/3,能显著降低稳压器的功耗,提高电源效率。LM2937的输出电压为5V,最大输出电流是0.5A。交流掉电保护电路由VT1、VT2、C7、R4~R6组成。其中,R5、R6和VT2用来检测交流电压,所设定的阈值电压须低于85V,现取70V。一旦UI<70V,VT2立即截止,直流电压就通过R4给C7充电。当C7两端电压高于达林顿管VT1的发射结总压降时,VT1就导通,使TOP209的控制端电压变成低电平。与此同时C5放电,将电源关断。正常情况下,UI>70V,因VT2导通,C7两端电压始终为0V,故该电路不起作用。不难看出,掉电后的供电时间与时间常数τ=R4·C7成正比。改变τ值即可设定供电时间。

图1一种具有掉电保护功能的复合型开关电源

图215V、2A精密恒压/恒流型开关电源的电路
这种开关电源适合作为节能型计算机(亦称“绿
色”PC机)的辅助电源。当交流掉电后,由辅助电源继续供电一段时间,使微机能将数据存储下来;当掉电时间超过设定时间时,就自动切断辅助电源。
3精密恒压/恒流型开关电源的电路设计 [p]
3.1精密恒压/恒流型开关电源的设计方案
精密恒压/恒流型单片开关电源是采用单片开关电源,配上低功耗双运放和可调式精密并联稳压器,组成电压控制环和电流控制环的。与晶体管构成的控制环相比(典型电路见参考文献2),它具有恒压与恒流准确度高、外围电路简单、电流检测电阻的阻值很小、功耗低、能提高电源效率等优点,其电源效率可达80%。此类电源适宜作为笔记本电脑、摄录像机的电池快速充电器。
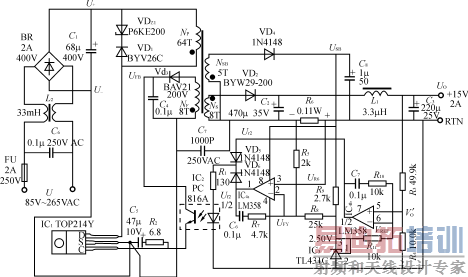
3.2精密恒压/恒流型开关电源的设计示例
15V、2A精密恒压/恒流输出式开关电源的电路如图2所示。电路中共使用了4片集成电路:TOP214Y型单片开关电源(IC1),PC816A型线性光耦合器(IC2),可调式精密并联稳压器TL431C(IC3),低功耗双运放LM358(IC4,内部包括IC4a和IC4b两个运放)。该电路具有以下特点:
(1)利用IC4b、IC3、VD5和取样电阻R3、R4构成电压控制环;由IC4a、VD6和过流检测电阻R6组成电流控制环;
(2)电压控制环与电流控制环按照“逻辑或门”的原理工作,即在任一时刻,输出为高电平的环路起控制作用;
(3)增加了次级偏压绕组NSB给控制环路供电,次级偏压USB能自动跟随直流输入电压UI的变化,

图3精密恒压/恒流源的输出特性

图412V截流型开关电源的电路

图5截流型开关电源的输出特性

图615W恒功率型开关电源的电路 [p]

图7恒功率型开关电源的输出特性
使电源输出电压UO大幅度降低时仍具有恒流特性,仅当UO≤0.8V时才进入自动重起动状态;
(4)使用一片TOP214Y型单片开关电源,使额定输出功率达到30W;
(5)采用由运放构成的电流控制环时,能将电流检测电阻R6的阻值减小到0.1Ω,功耗降至0.4W,使电源效率得到提高;
(6)将反馈电压UFB的最大值提升到46V,这里选用PC816A型光耦合器,其U(BR)CEO=70V>40V。
正常情况下电压控制环起作用,开关电源工作在恒压区。当IO接近于2A时进入恒流区,此时电流控制环起作用。IC4a的同相输入端接电流检测信号UR6,反相输入端接分压器电压UFY。分压器是由R5、R8和TL431C构成的。IC4a在将UR6与UFY进行比较之后,输出误差信号Ur2,再通过VD5和R1变成电流信号,流入光耦中的LED,进而控制TOP214Y的占空比,使电源的输出电流IOH在恒流区内维持恒定。显然,VD5和VD6就相当于一个“或门”。若电流控制环输出为高电平,电压控制环输出低电平,则电源工作在恒流输出状态;反之,就工作在恒压输出状态。
精密恒压/恒流源的输出特性如图3所示。图中的实线和虚线分别对应于U=Umin=85VAC、U=Umax=265VAC两种情况。
4截流型开关电源的电路设计
4.1截流型开关电源的设计方案
截流型开关电源的特点是一旦发生过载,输出电流IO能随着输出电压UO的降低而迅速减小,即UO↓→IO↓,可对电机等负载起到保护作用。利用晶体管构成的正反馈式截流控制环,可实现上述功能,过载时将IO衰减到安全区域内。
4.2截流型开关电源的设计示例
12V截流型开关电源的电路如图4所示。该电路采用一片TOP202Y型单片开关电源。截流控制环由晶体管VT1、VT2、R1~R4、IC2构成,其电路简单,成本低廉。要求VT1和VT2的参数应具有良好的一致性,能构成镜像电流源。截流型开关电源的输出特性如图5所示。由图可见,UO睮O特性曲线可划分成3个工作区:恒压区、截流区、自动重起动区。令输出极限电流为ILM,下面对其输出特性进行分析。
(1)当IO<ILM时,VT2截止,UO处于恒压区,即UO=12V基本不变。此时VT1工作在饱和区,VT2呈截止状态,截流控制环不起作用,开关电源工作在稳压区。电路中,R1为电流检测电阻。VT1的接法比较特殊,因R2阻值很小,可视为集电极与基极短路,故VT1始终工作在饱和区,只是饱和深度及饱和压降US值可在一定范围内变化。此时IO较小,R1上的压降UR1较低,使VT2的发射结压降UBE2=UR1+US<0.65V,VT2呈截止状态,相当于集电极开路,它对光耦反馈电路无分流作用。
2)当IO≈ILM时,截流控制环开始工作,并在正反馈过程中使IO随着UO的降低而迅速减小。此时UR1≈0.3V,US≈0.57V,由于VT2的发射结压降UBE2=UR1+US>0.7V,使VT2立即导通,而VDZ2因UO的降低而退出稳压区变成截止状态。于是,光耦LED上的电流就通过VT2分流。由于VT2的导通电阻很小,因此IF迅速增大,令TOP202Y的IC↑,占空比D↓,IO↓,开关电源进入截流区。进一步分析可知,R3上的电流是与UO成正比的,随着UO的继续降低,IR3↓→US↑→UBE2↑→IF↑→IC↑→D↓→IO↓,这就形成了电流正反馈,其效果是让IO进一步减小,对负载起到截流保护作用。
(3)当UO≤1.5V时,由于VT2达到饱和状态,截流控制作用失效,改由LED的正向压降 UF=1.2V进行限流。在负载短路时,短路电流ISS≈2.2A。
5恒功率型开关电源的电路设计
5.1恒功率型开关电源的设计思想
恒功率型单片开关电源的特点是,当输出电压UO降低时,利用恒功率控制电路迫使输出电流IO增大,使二者乘积IO·UO不变,输出功率PO保持恒定。这种开关电源可作为高效、快速、安全的电池充电器,对笔记本电脑中的电池进行充电。恒功率输出特性近似为一条双曲线。
5.2恒功率型开关电源的设计示例
由TOP202Y构成的15V、15W恒功率型开关电源,电路如图6所示。当输出电压从15V(即100%·UO)降至7.5V(即50%·UO)时,恒功率准确度可达±10%。恒功率控制电路由VT1、VT2、VDZ3~VDZ5、R1~R7构成。VT1工作在饱和区。VT1和VT2应选参数一致性很好的3DK4B型开关管。R1为电流检测电阻,VT2用来监视R1上的压降。该电路具有温度补偿特性,能对VT1、VT2的偏压以及输出电压进行温度补偿。恒功率控制电路由5部分组成:
(1)恒流源电路(VDZ4、R7、R3),给偏压电路提供恒定的集电极电流IC1;
(2)带温度补偿的偏压电路(VT1、R2),其作用是给VT2提供偏置电压UB1,它的发射结压降UBE1与UBE2相等且具有相同的温度系数;
(3)电流检测电阻(R1);
(4)电压补偿电路(VDZ2、R6、R4),可对VT2的发射结电压UBE2进行补偿;
(5)电压调节电路(IC2、VDZ2、R5),利用带稳压管的光耦反馈电路使UO在恒压区内保持恒定。
当IO较小时VT2截止,而VDZ2处于稳压区,开关电源工作在恒压输出方式下,UO=15V,此时恒功率控制电路不工作。设VT2的基极偏压为UB2,仅当UB2+UR1=UBE2时,VT2才开始导通,而VDZ2立即截止,电路就从恒压控制迅速转入恒功率控制,并按下述正反馈过程UO↓→IO↑→UR1↑→IF↓→IC↓→D↑→IO↑,使PO保持不变。
恒功率型开关电源的输出特性如图7所示。从图中可见,当 UO=15V时IO=1.02A,PO1=15V×1.02A=15.3W;UO=7.5V时IO=2.07A,PO2=15.5W。显然,PO1≈PO2,这就是恒功率输出的特点。
射频工程师养成培训教程套装,助您快速成为一名优秀射频工程师...

