- 易迪拓培训,专注于微波、射频、天线设计工程师的培养
小弟画了个NRF24L01的板子求指点


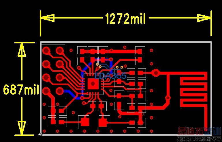
天线输出有问题,IC出来的器件到电线一定要顺而且短,且走线阻抗要一直,也就是走线宽度上也要保证一直,天线对地电容有问题,拉那么远的距离去接电线下地电容,应该是就近,还是要控制好走线阻抗,器件下地的地方,到地平面要多打过孔。
电线?我怎么看不懂啊
这是两层板吧天线周围的铜都挖空了,怎么控制阻抗啊 ?
请问保证一直是啥意思,是说IC天线部分走直线?
说实话,这天线看上去比较丑,效果应该不怎么好
新手看看
我也觉得很丑 现在在改板子
看看,
bbkzdy 发表于 2013-5-17 23:16 上次打错字了,是天线,今天闲逛,又碰到了,这次比上次好些,但是还存在问题,我不知道你实际测试是否OK,我先来讲讲右边天线输出,天线输出是有阻抗要求的,从IC出来尽量保证,我不知道你的IC规格书是怎么要求的,你这个是双面板,那么下面是平面,上面的走线和下面平面的距离,你要算出走线的阻抗,走线需要的宽度。现在给你一个建议,除了接天线过孔处的电容保持你现在水平放置的位置,其它跟天线有关的几个器件,都应该垂直放置,而且机器焊盘之间的走线尽量短,宽度保证很焊盘一样宽,0402的,不能拉的太长或者有分叉的线,因为这部分是高频输出。应该2.4G的吧,猜的,你只要保证元件的焊盘与焊盘间距大于0.3mm即可。丝印可以重叠或者做PCB的时候把丝印在焊盘上的掏掉。实在不知道,就把资料给你的方案商,或者找方案商给参考资料。不然你的天线信号不稳定或者距离不够,仅供参考,祝你好运 天线下面的铜皮掏空是没有错的,但是IC输出到天线处的过孔位,走线和元件布局一定要谨慎。 灰常感谢你的指点,我得好好体会体会 天线最好两端都单独下接到地 ?大地? 如果你这组天线这样调试OK可以不接,但是试验阶段最好先接着
刚才细看了一下,还有一个最大的问题,就是你的晶振电路,是灰常的问题,晶振的下地电容是靠近IC而且晶振,晶振补偿电容这一块是需要独立的,干扰也是非常大,你咋和天线下地连一起了,有点搞不懂是神马目的,有点怪,那个IC的存底,你能否打4个小过孔啊!不要偷懒,一个大过孔就下去了,工艺和整体性能有影响的。
还有天线那个地方不要打过孔接到下面的线路,确保天线模块周围包底,
射频工程师养成培训教程套装,助您快速成为一名优秀射频工程师...
天线设计工程师培训课程套装,资深专家授课,让天线设计不再难...
上一篇:ROUTER中走差分线为什么同网络都不能连到一起
下一篇:pads2005格式的pcb改板,导网表时仅需删除器件,保留走线

