- 易迪拓培训,专注于微波、射频、天线设计工程师的培养
Fairchild FAN6300A 90W电源适配器设计方案
Fairchild公司的FAN6300A/H是高度集成的准谐振PWM控制器,适用于反激电源转换器, FAN6300A工作频率可低于100kHz, FAN6300H工作频率可高达190kHz,具有高压起动和峰值电流模式控制,以及逐个周期的限流,主要用于AC/DC 笔记本电脑适配器和开架开关电源(SMPS).本文介绍了FAN6300A/H 主要特性, 功能方框图, 典型应用电路框图以及90W(19V/4.74A)适配器参考设计完整电路图和材料清单(BOM).
The highly integrated FAN6300A/H of PWM controller provides several features to enhance the performance of flyback converters. FAN6300A is applied on quasiresonant flyback converters where maximum operating frequency is below 100kHz. FAN6300H is suitable for high-frequency operation (up to 190kHz). A built-in HV startup circuit can provide more startup current to reduce the startup time of the controller. Once the VDD voltage exceeds the turn-on threshold voltage, the HV startup function is disabled immediately to reduce power consumption. An internal valley voltage detector ensures power system operates at quasi-resonant operation over a wide-range of line voltage and any load conditions, as well as reducing switching loss to minimize switching voltage on drain of power MOSFET.
To minimize standby power consumption and light-load efficiency, a proprietary green-mode function provides off-time modulation to decrease switching frequency and perform extended valley voltage switching to keep to a minimum switching voltage. The operating frequency is limited by minimum toff time, which is 38μs to 8μs in FAN6300A and 13μs to 3μs in FAN6300H, so FAN6300H can operate at higher switching frequency than FAN6300A.
FAN6300A/H controller also provides many protection functions. Pulse-by-pulse current limiting ensures the fixed-peak current limit level, even when a short circuit occurs. Once an open-circuit failure occurs in the feedback loop, the internal protection circuit disables PWM output immediately. As long as VDD drops below the turn-off threshold voltage, the controller also disables PWM output. The gate output is clamped at 18V to protect the power MOS from high gate-source voltage conditions. The minimum tOFF time limit prevents the system frequency from being too high. If the DET pin triggers OVP, internal OTP is triggered and the power system enters latch-mode until AC power is removed.
The FAN6300A/H controller is available in the 8-pin Small Outline Package (SOP) and the Dual Inline Package (DIP).
FAN6300A/H 主要特性:
High-Voltage Startup
Quasi-Resonant Operation
Cycle-by-Cycle Current Limiting
Peak-Current-Mode Control
Leading-Edge Blanking (LEB)
Internal Minimum tOFF
Internal 5ms Soft-Start
Over Power Compensation
GATE Output Maximum Voltage
Auto-Recovery Over-Current Protection(FB Pin)
Auto-Recovery Open-Loop Protection(FB Pin)
VDD Pin and Output Voltage (DET Pin) OVP Latched
Low Frequency Operation (below 100kHz) for FAN6300A
High Frequency Operation (up to 190kHz) for FAN6300H
FAN6300A/H应用:
AC/DC NB Adapters
Open-Frame SMPS
图1.FAN6300A/H功能方框图
图2.FAN6300A/H典型应用电路框图 [p]
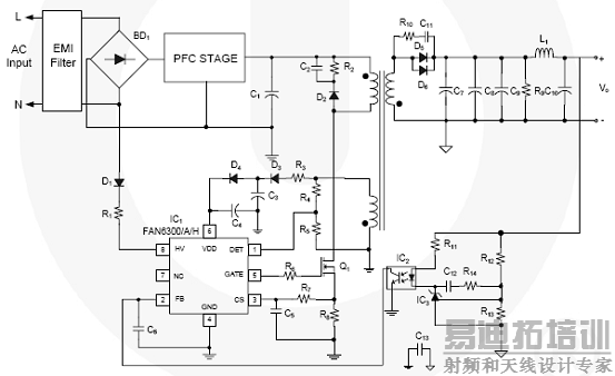
90W(19V/4.74A)适配器参考设计
This section shows a design example of 90W (19V/4.74A) adaptor using QR PWM controller FAN6300/A/H and boundary conduction mode PFC controller FAN6961. The PFC output voltage is 260V at low AC input voltage, 400V at high AC input voltage. From the specification, all critical components are treated and final measurement results are given.
90W(19V/4.74A)适配器主要指标:

图4.90W(19V/4.74A)适配器参考设计完整电路图
90W(19V/4.74A)适配器参考设计材料清单(BOM):
详情请见:
http://www.fairchildsemi.com/ds/FA/FAN6300A.pdf
和
http://www.fairchildsemi.com/an/AN/AN-6300.pdf
射频工程师养成培训教程套装,助您快速成为一名优秀射频工程师...
天线设计工程师培训课程套装,资深专家授课,让天线设计不再难...
上一篇:家用智能心电监测分析仪
下一篇:ESPU0808加密芯片在防抄板领域的应用技术解析

