- 易迪拓培训,专注于微波、射频、天线设计工程师的培养
1.2至33伏直流数字电压电源设计
说明
这是一个简单的构建微控制器控制的电源,可以切换 1.2至33伏直流和高达3安培之间预先设定的电压(或32个或更多)。本指南将通过建设过程中的每一个方面,然而,一些电子和微控制器的基本熟悉将需要对微控制器编程。规格
输入电压:33伏直流最大
输入电流:3安培最大
输出电压:5至预置电压1.2至33 **伏直流
输出电流:3安培最大 *有没有整流桥,所以输入电压必须 DC **输出电压

说明
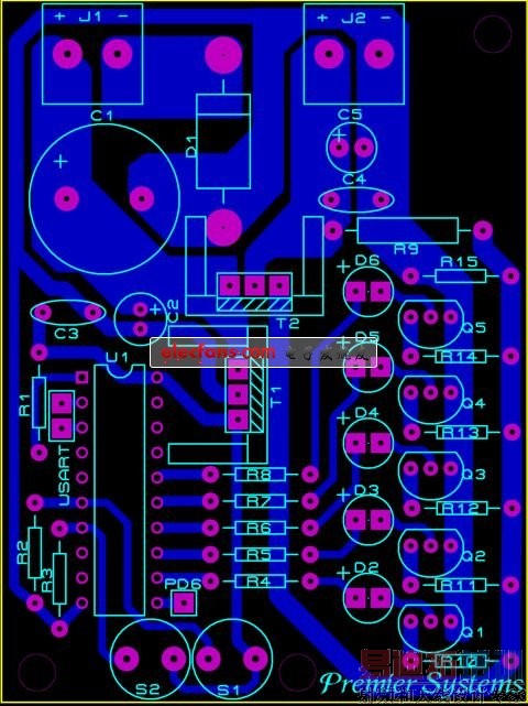
该电路的哈特是一个LM350可调正电压稳压器(T2)。稳压器,能够提供超过3安培以上的输出电压范围为1.2VDC到33Vdc。它易于使用,热过载保护,较大的电压范围,电流限制,高纹波抑制,使一个可变电源伟大的选择 。受行驶ADJ引脚通过接地电阻的电流的电压(Vout引脚) 。因此,通过改变电阻的输出电压会发生变化 。更改阻力ATTINY2313爱特梅尔微控制器(U1)的控制 。单片机有2个主要功能,收集用户输入,并改变输出。收集用户输入的是很容易的,有两个按钮(S1 - S2),一去到下一个电压,和其他到以前的电压。按钮连接到微控制器的引脚PD2和PD3。当按下一个按钮,微控制器看到一个相应管脚上的信号(+5伏) 。休息的时候,当一个按钮被按下微控制器看到相应管脚上的低信号(0伏),因为在引脚连接到地槽电阻(R2 - R3),称为拉下拉电阻 。

当单片机看到一个从低到高的输入引脚的变化,它发出了一个高的信号(+5伏)输出引脚。有5个输出引脚PB0 PB1 PB2 PB3 PB4,每个小电流限流电阻(R4 - R8)经历了LED(D2 - D6),所以你可以看到当前选中的电压是什么,然后基脚一个小的2N2222晶体管(Q1 Q5)。

每个晶体管有一个电阻连接到它的集电极引脚和其发射极引脚连接到地。当晶体管接收其管脚上的电压,功率会从集电极流向发射。这基本上变成一个电阻变化ADJ引脚上的LM350(T2)当前打开或关闭。 [p] LM7805(T1)仅仅是一个基本固定的5伏直流稳压器提供电源的微控制器
。二极管D1从一个正电压连接到接地保护电路
。电容C1 C2 C3 C4和C5用于保持稳定的电源和分离 需要安装到PCB 的部分电路 的LED唐 吨。它们可以被安装在面板上轻松地显示所选择的电压,或完全排除,并用跳线取代 。目前,他们设置以下值:
D2 - > D3 - 3.3V, 5V,D4 - > 7V,D5 - > 9V,D6 - > 12V
改变R9 - R15的值会改变预设的电压,以任何你想要的电压。
其中Ra是组件R9和Rb是R10 - R14与R15的并联组成部分。请记住,R10,R14与R15和自己的价值,需要这样计算并联。
示意图

Diagramms


零件清单
[p]
MCU编程
微控制器的C#代码文件: MCU_Power_Supply.c
它可以轻松地修改与此相同的电路来控制36个不同的电压 。设置SUT_CKSEL保险丝: 诠释 。RC振荡。4兆赫;启动时间: 14 CK + 65毫秒 确保CKDIV8熔丝没有设置 的PCB也为RX TX和PD6连接,这样,一个液晶显示屏,电脑控制,和额外的投入和产出,可以很容易地被添加。
印刷电路板





射频工程师养成培训教程套装,助您快速成为一名优秀射频工程师...
天线设计工程师培训课程套装,资深专家授课,让天线设计不再难...
上一篇:新型大功率蓝光LED光源驱动电路设计
下一篇:传感器的噪声及其抑制方法

