- 易迪拓培训,专注于微波、射频、天线设计工程师的培养
1.25W非隔离恒流LED驱动器电源设计
本文介绍的是一款高效的LED驱动器,它可以在85V AC至265V AC的输入电压范围内提供12.5V输出电压、0.1 A输出电流的驱动。是替换无源阻容降压方式电源的成本低廉、使用元件数目少的解决方案。
一、设计特色
1、全球通用AC输入电压范围—一个设计全球通用精确及稳定的恒流输出
2、体积小重量轻
3、替换无源阻容降压方式电源的成本低廉、使用元件数目少的解决方案
4、采用的拓扑结构在故障时安全性高—可对负载加以保护
5、高效率(85 VAC输入时,效率>60%)
6、达到EN55022 B对EMI的要求
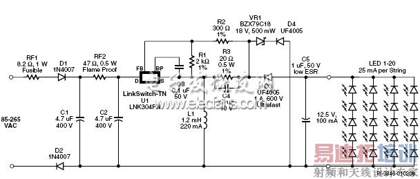
二、电路原理图

图1 电路原理图
三、电路分析
图1中的电路为一个采用降压-升压型拓扑结构的非隔离恒流(CC)电源,用于驱动LED。典型应用为夜灯、霓虹广告牌的替换方案、紧急出口指示牌或任何使用LED进行照明的应用。AC输入电压经D1、D2、C1、C2、RF1及RF2整流滤波。使用两个二极管可改善输入浪涌的耐受力(2 kV)及传导EMI。电阻RF1要使用可熔阻燃型电阻,而RF2采用阻燃型电阻。
LinkSwitch-TN使用开/关控制方式稳定输出电流。当流进反馈引脚(FB)的电流超过49 μA时,MOSFET的开关在下一个周期被禁止。49 μA是引脚电压为1.65 V(±7%容差)时的阈值电流,因此,FB引脚电压可以作为电压参考来使用。
经过C4平均后的在R3上建立的压降表示了输出电流的大小。当R3的电压超过2 V时,通过R1、R2的电阻分压器,FB引脚的电压超过1.65 V,从而有>49 μA的电流流入FB引脚。R3两端2 V的电压将输出电流设定为100 mA,即每串LED流过25 mA。如果负载开路或输出端短路,没有反馈信号至LinkSwitch-TN,则其会进入自动重启动状态(只有5%的时间内导通)。为防止空载时的输出电压过高,可以采用VR1和D4组成的可选反馈电路。VR1的取值要高于正常的输出电压。
电感L1的大小可以根据LinkSwitch-TN设计指南(AN-37)或PIXIs设计表格进行选择。输入LED灯串的电压作为输出电压,所有LED的电流总和作为输出电流。
四、设计要点
1、输出与输入不是安全隔离的。
2、图2所示电路的输出电压变化范围为±12%(包括50 °C的温度变化)。
3、为了减少噪声耦合降低EMI,输入滤波元件要远离LinkSwitch-TN的源极及L1电感;DC输入滤波电容C1和C2可以放置在AC输入和U1/L1中间,作为屏蔽使用。
4、选择C4 ≥ 20 × (15 ms / R3),从而对电流检测电压进行足够的滤波。如果C4取值大于50 × (15 ms / R3),则可以轻微地改善输出恒流的线性。
5、根据LED灯串上可接受的峰值电流选择C5。更大容量的电容会降低峰值LED的电流。典型值为100 nF至100 μF,要选用低ESR的电容。如果没有此电容,峰值输出电流为U1的内部限流点。
6、对应图中R1和R2的取值,R3可以通过R3=2V/IO计算得到。
7、电源提供的总输出电流由LED灯串的数量决定,并受L1的值及U1限流点的限制。对图中所示电路,负载应小于等于100 mA及总功率小于等于1.25 W。

图2 电路在连接3串LED(每串4个)时(10 V、66.6 mA)
测量得到的传导EMI结果
射频工程师养成培训教程套装,助您快速成为一名优秀射频工程师...

