- 易迪拓培训,专注于微波、射频、天线设计工程师的培养
实用电动窗帘遥控装置
本人曾购买过一种遥控电动窗帘,原控制部分采用红外线遥控,其遥控范围有限,使用不方便。为此对其进行改造,采用无线遥控替代原控制部分,经使用效果很,下面介绍该电动窗帘的电路原理,供读者参考。
工作原理
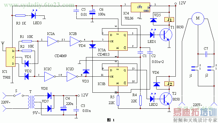
该装置发射/接收部分改用T966/T988多路无线发收模块。发射部分采用T966两键式发射器成品,接收部分工作原理见图1(点此下载原理图)。
接通电源,IC3被复位,Q(①脚)、Q(11脚)输出低电平,T1、T2截止,J1、J2不吸合,电机M不工作,窗帘停止不动。按动遥控发射键C,这时IC1的C端输出高电平,发VD1截止,Io端输出的高电平经IC2A、IC2B整形送入IC3A的CK(③脚)端,使Q(①脚)翻转输出高电平,T1导通,J1吸合,电机正转,窗帘合上。若再次按动发射键C,则Q(①脚)再次翻转输出低电平,J1释放,窗帘停止运动。若在电机正转窗帘合上过程中,按动发射键D,同样VD2截止,Io端输出的高电平经IC2C、IC2D整形送入IC3B的CK(11脚)端,并通过VD3使IC3A的R端呈现高电平,IC3A被强制复位,J1释放。同时Q(13脚)翻转输出高电平,T2导通,J2吸合,电机反转,窗帘打开。同样再次按动D键,Q(11脚)再次翻转输出低电平,窗帘停止运动。如此通过两键可任意实现窗帘的打开、合上、停止,非常方便。
元器件选择与制作
元器件清单见下表。
| 编 号 | 名 称 | 型 号 | 数 量 |
| R1、R2 | 电阻 | 10K | 2 |
| R3 | 电阻 | 1K | 1 |
| R4、R5 | 电阻 | 22K | 2 |
| C1、C2、C3、C5 | 涤纶电容 | 0.01u | 1 |
| C4 | 电解电容 | 220u/25V | 1 |
| C6 | 电解电容 | 100u/16V | 1 |
| C7 | 金属化纸介电容 | 1 | |
| LED1-LED3 | 发光二极管 | 3 | |
| VD1-VD6 | 开关二极管 | IN4148 | 6 |
| VD7、VD8 | 整流二极管 | IN4001 | 2 |
| T1、T2 | 晶体三极管 | 8050 | 2 |
| IC1 | 无线接收模块 | T988 | 1 |
| IC2 | 六反相器 | CD4049、CD4069 | 1 |
| IC3 | 双D触发器 | CD4013 | 1 |
| J1、J2 | 电磁继电器 | V=12V | 2 |
注:本文在原文基础上作了部分修改
射频工程师养成培训教程套装,助您快速成为一名优秀射频工程师...
天线设计工程师培训课程套装,资深专家授课,让天线设计不再难...
上一篇:智能LED照明系统设计流程探讨
下一篇:LED背光电视,看得到的精彩

